肠道反复“闹脾气”?南中医朱雨雨/马宏跃/南京大学孙洋揭示双向守护肠道健康的关键分子
很多人被肠炎、反复拉肚子、肠道溃烂困扰,炎症一发作就很难控制,现有的治疗往往只能缓解,很难从根本上同时压住炎症、修好肠道。
怎样找到一种安全有效的办法,既能给肠道“消炎”,又能帮肠道“长好伤口”,一直是医学上的大难题。

基于此,2026年4月2日,南京中医药大学药学院朱雨雨、马宏跃、南京大学孙洋研究团队在《Acta Pharmacologica Sinica》杂志发表了“5-OH-TMT mitigates colitis through HTRA2 binding–mediated activation of the Dectin-1 signaling pathway”揭示了5-OH-TMT通过与HTRA2结合介导的Dectin-1信号通路激活,从而减轻结肠炎。

该研究发现,蟾毒色胺衍生物5‑OH‑TMT口服可明显缓解小鼠结肠炎,减轻症状、抑制炎症并修复肠道屏障。进一步实验表明,它能直接结合并抑制线粒体蛋白酶 HTRA2,进而激活Dectin‑1/CARD9黏膜保护通路,抑制 NF‑κB 炎症信号。研究证实HTRA2‑Dectin‑1是炎症性肠病的全新潜在治疗靶点。

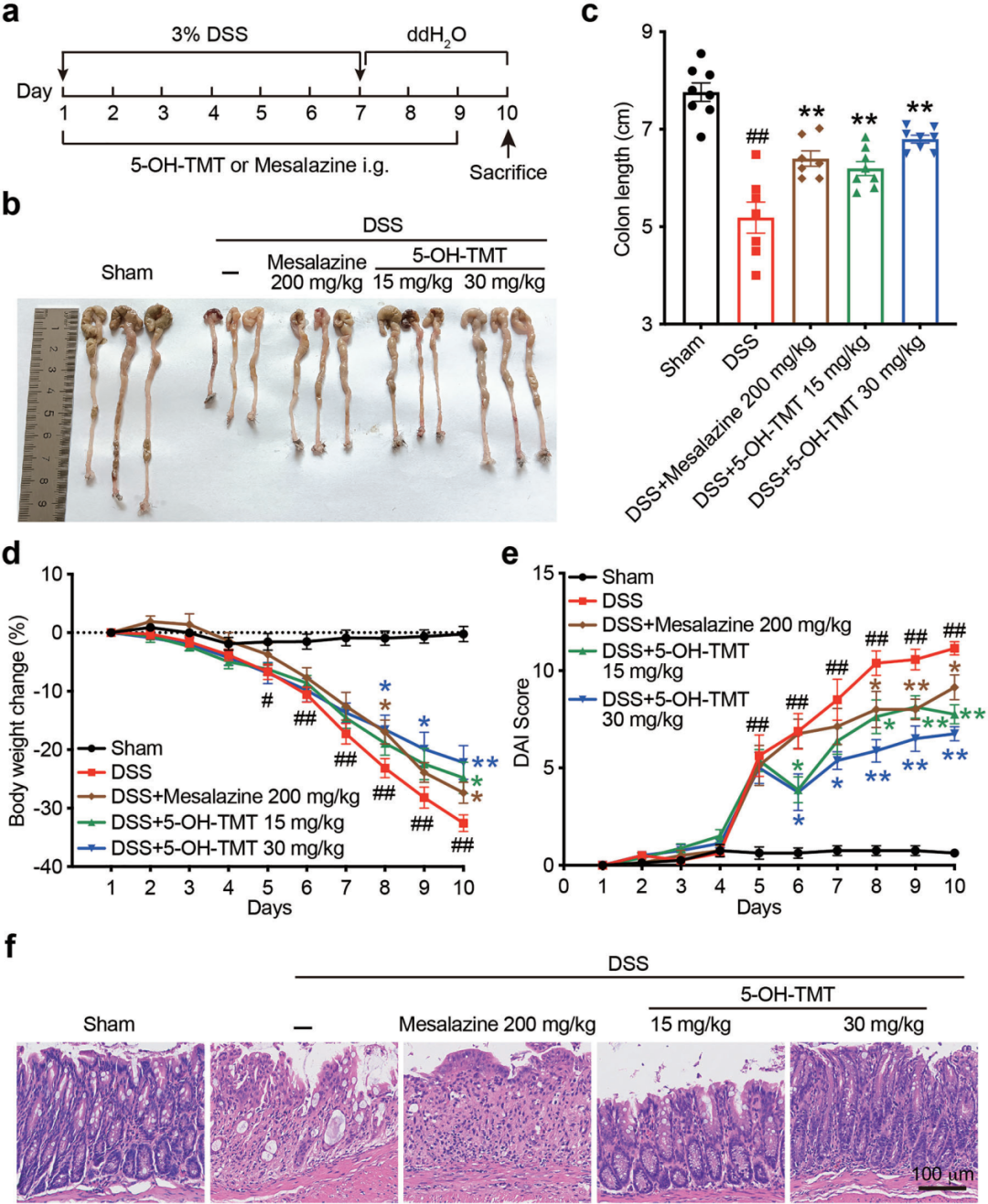
图一 5-OH-TMT缓解了DSS诱导的结肠炎
作者首先利用葡聚糖硫酸钠在C57BL/6小鼠中建立了急性结肠炎模型,并根据相应的治疗方案,在体内评估了5-OH-TMT的治疗潜力。
给予葡聚糖硫酸钠的小鼠发展出了严重的结肠炎,与健康对照组相比,其结肠显著缩短。口服给予5-OH-TMT显著减轻了这种结肠缩短,表明其对结肠结构完整性具有保护作用。与宏观发现一致的是,葡聚糖硫酸钠组的小鼠表现出快速且进行性的体重下降,以及相应较高的疾病活动指数评分(该评分反映体重减轻、粪便性状和直肠出血情况)。5-OH-TMT治疗显著减轻了体重下降,并降低了疾病活动指数评分。
葡聚糖硫酸钠组表现出严重的组织病理学损伤,其特征是黏膜结构广泛破坏、隐窝缺失、杯状细胞耗竭以及大量炎症细胞浸润至固有层。相比之下,5-OH-TMT治疗在很大程度上保持了结肠的结构完整性,维持了隐窝结构,恢复了杯状细胞数量,并显著减少了免疫细胞浸润。
综合来看,这些数据表明,5-OH-TMT有效减轻了小鼠葡聚糖硫酸钠诱导的结肠炎的临床和病理特征。

图二 5-OH-TMT对TNBS诱导的结肠炎具有保护作用
作者又在T 细胞依赖的TNBS结肠炎模型中,进一步验证了 5-OH-TMT 的效果。结肠组织病理染色结果显示,5-OH-TMT 能明显保护肠道组织:TNBS 模型小鼠结肠出现严重损伤,黏膜结构破坏、隐窝丢失、大量炎症细胞浸润,而给药后这些损伤都得到明显改善,黏膜更完整、炎症浸润显著减少。
从观察也能看出:TNBS 组结肠明显发炎、水肿、管壁增厚、长度明显缩短;而 5-OH-TMT 处理后,结肠长度更好保留,炎症变化明显减轻。在整体症状上,TNBS 小鼠体重持续明显下降,给药后体重下降也得到显著缓解。
这些结果说明,5-OH-TMT 具有很强的抗炎和肠道组织保护作用,进一步支持它在炎症性肠病中的治疗潜力。

图三 5-OH-TMT直接作用于HTRA2
作者先通过CCK-8实验确定了5-OH-TMT在NCM460细胞中无毒性的浓度3μM,再用靶点响应可及性分析筛选出HTRA2是其直接作用靶点。
随后通过细胞热位移实验、药物亲和稳定性实验证实,5-OH-TMT能直接结合并稳定HTRA2蛋白,且对同源蛋白HTRA1无结合,说明结合具有选择性。
分子对接显示药物结合在HTRA2催化口袋,与Asn181、Lys395形成氢键;构建突变体后,微量热泳动实验证实这两个位点突变会让结合亲和力下降约10倍,进一步证明相互作用具有特异性。同时,靶点分析显示5-OH-TMT可影响HTRA2的底物结合或催化区域,动物实验也发现给药后小鼠结肠中HTRA2蛋白明显降低。
这些结果共同证明,HTRA2是5-OH-TMT在体内外直接且特异的作用靶点。
总结
该研究明确5‑OH‑TMT可有效治疗实验性结肠炎,其通过直接结合并抑制 HTRA2,同时抑制NF‑κB炎症通路、激活Dectin‑1/CARD9黏膜保护通路,发挥 “抗炎 + 修复肠道屏障” 的双重作用。这一HTRA2–Dectin‑1新轴的发现,不仅为5‑OH‑TMT用于炎症性肠病提供了关键理论支撑,也证实HTRA2是极具前景的抗炎与黏膜修复治疗新靶点。
文章来源:
https://doi.org/10.1038/s41401-026-01782-0
小编的话:
你有没有过这样的时刻:一顿饭没吃对,或者压力一大,肠道就开始反复“闹脾气”,那种隐隐作痛和不适只有自己知道?
以前我们总觉得,对付肠道炎症就像“救火”,按下葫芦浮起瓢。
但现在科学家发现,肠道里可能藏着一位“双向守护者”——HTRA2-Dectin-1通路。它就像一位既会“消炎”又会“修护”的全能管家,在努力让肠道真正恢复平静与健康。
科学正在读懂你每一次不适背后的信号,也许不久后,我们就能更温柔地安抚好自己的肠胃了。
原标题:《肠道反复“闹脾气”?南中医朱雨雨/马宏跃/南京大学孙洋揭示双向守护肠道健康的关键分子》

