联合治疗!复旦大学附属肿瘤医院发文:有前景的结直肠癌治疗策略
近日,复旦大学附属肿瘤医院研究团队在期刊《Clinical And Translational Medicine》上发表了题为“PVT1-104aa derived from the 8q24 gene desert promotes colorectal cancer tumorigenesis”的研究论文,本研究发现PVT1-104aa在结直肠癌(CRC)中显著高表达,并与患者预后不良相关。功能上,它通过促进增殖和转移驱动肿瘤进展。机制上,PVT1-104aa增强了c-Myc在Ser62位点的磷酸化,破坏了c-Myc与FBW7的相互作用,从而抑制了c-Myc的泛素介导降解,这一点通过PVT1-104aa敲低后c-Myc周转加速得到了证实。此外,PVT1-104aa通过c-Myc调控PD-L1的表达。在异种移植同基因肿瘤模型和结直肠癌组织中,联合抗PVT1-104aa与抗PD-L1治疗可抑制结直肠癌生长,并增加CD4和CD8 T细胞的浸润。本研究揭示了源自PVT1的分子物种PVT1-104aa的致病作用,并表明靶向这一通路是结直肠癌治疗的一种有前景的策略。
转移性结直肠癌:MYC相关基因成治疗突破关键
01
结直肠癌(CRC)发病率很高,随着诊断和治疗方法的进步,治疗效果已显著提高。然而,转移性结直肠癌患者的预后仍然不佳,5 年生存率不足 20%。这表明开发新的药物靶点对于提高晚期 CRC 的治疗效果至关重要。
PVT1-104aa 是结直肠癌(CRC)的一个很有前景的治疗靶点
02
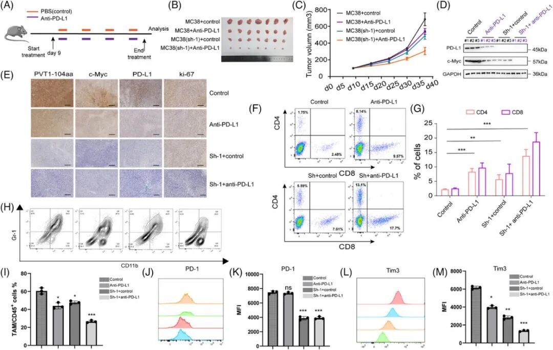
研究人员研究了 PVT1-104aa 表达水平与 PD-L1 抑制剂疗效之间的关系。以 C57BL/6 小鼠为模型,利用野生型 MC38 细胞和 circPVT1 敲低 MC38 细胞建立了同基因肿瘤模型,以探究 PVT1-104aa 表达水平对 PD-L1 抑制剂疗效的影响,并与安慰剂对照组(每组体内实验 N = 7)进行比较。结果表明,单独的 PVT1-104aa 敲低或 PD-L1 抑制剂单药治疗在体内仅适度抑制肿瘤生长,而联合治疗则表现出显著增强的抗肿瘤效果,揭示了这两种治疗方式之间的协同作用。与另外三个治疗组相比,接受 PVT1-104aa 敲低和 PD-L1 抑制剂联合治疗的肿瘤,其 c-Myc 和 PD-L1 的表达水平最低。为了评估 PVT1-104aa 耗竭和抗 PD-L1 治疗对肿瘤微环境的影响,研究人员通过流式细胞术检测了上述四个治疗组的肿瘤浸润淋巴细胞(TILs)。比较分析显示,PVT1-104aa 敲低组、PD-L1 抑制剂单药治疗组以及联合治疗组的肿瘤组织中 CD4+ 和 CD8+ T 细胞浸润显著增强,与对照组相比差异显著。联合治疗组的效果最为显著。此外,研究人员还在 PVT1-104aa 缺失的异种移植瘤中检测到 CD4+ 和 CD8+ T 细胞浸润的增加。为了评估 PVT1-104aa 敲低和抗 PD-L1 治疗对肿瘤相关髓源性抑制细胞(MDSCs)和 T 细胞耗竭的影响,研究人员通过流式细胞术分析了 TILs。与对照组相比,PVT1-104aa 敲低组中 CD45+ 肿瘤相关免疫细胞内 CD11b+Gr-1+ MDSCs 的比例显著降低,当 Sh-1 敲低与抗 PD-L1 治疗联合使用时,该比例进一步降低。定量分析显示,在 PVT1-104aa 敲低联合抗 PD-L1 治疗组中,髓源性抑制细胞(MDSCs)呈协同性减少。为进一步评估 T 细胞功能,研究人员通过流式细胞术定量检测肿瘤浸润 T 细胞中细胞毒性标志物颗粒酶 B(GZMB)和穿孔素(PRF1)的表达。此外,通过平均荧光强度(MFI)测定 CD8+ T 细胞上耗竭标志物 PD-1 和 Tim-3 的表达水平,在 PVT1-104aa 敲低组中显著降低,在联合治疗组中则进一步受到抑制。综上所述,这些实验结果确立了 PVT1-104aa 作为结直肠癌(CRC)有前景的治疗靶点。PVT1-104aa 抑制与 PD-L1 阻断的联合策略在小鼠 CRC 模型中显示出显著的协同疗效,提示了一种新的临床转化组合策略。

PVT1-104aa 是结直肠癌(CRC)的一个很有前景的治疗靶点
参考资料:
https://onlinelibrary.wiley.com/doi/10.1002/ctm2.70654
原标题:《联合治疗!复旦大学附属肿瘤医院发文:有前景的结直肠癌治疗策略》

