Mol Psychiatry | 不再需要牺牲认知换平静!日本科学家发现KDO25无副作用抗精神病的新机制
对于精神分裂症患者的家庭来说,最残忍的场景往往是这样的:
为了控制打人、胡言乱语,不得不给吃大剂量的药。结果,发疯症状是止住了,但人也变得手抖、流口水、反应迟钝,甚至因为激素紊乱而暴饮暴食、闭经。
这种在控制症状和丧失人性之间做抉择,使无数家庭崩溃绝望。但现在,这道无解的难题,或许有了答案。

2026年4月1日,日本藤田医科大学 Kiyofumi Yamada团队发现了一种名为KD025的新型药物,能在小鼠模型中精准修复大脑受损的突触,改善认知障碍,却完全避开了传统药物让人手抖、低血压、泌乳素升高等副作用,只在超高剂量下轻微影响血糖。
而且,KD025已经作为慢性移植物抗宿主病(cGVHD)的药物获批上市,安全性已有一定保障。
这项研究标题为《Antipsychotic-like effects of the selective Rho-kinase 2 inhibitor KD025 in genetic and pharmacological mouse models of schizophrenia》,相关成果发表在《Molecular Psychiatry》期刊上。

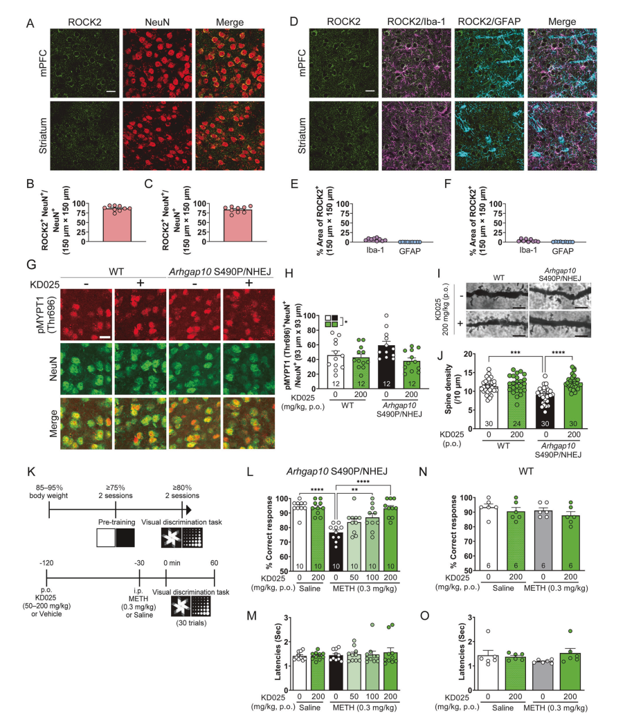
KD025 靶向作用与神经元修复
精神分裂症患者大脑里ROCK2酶过于活跃,ROCK2 主要集中在小鼠大脑内侧前额叶皮层和纹状体的神经元里。
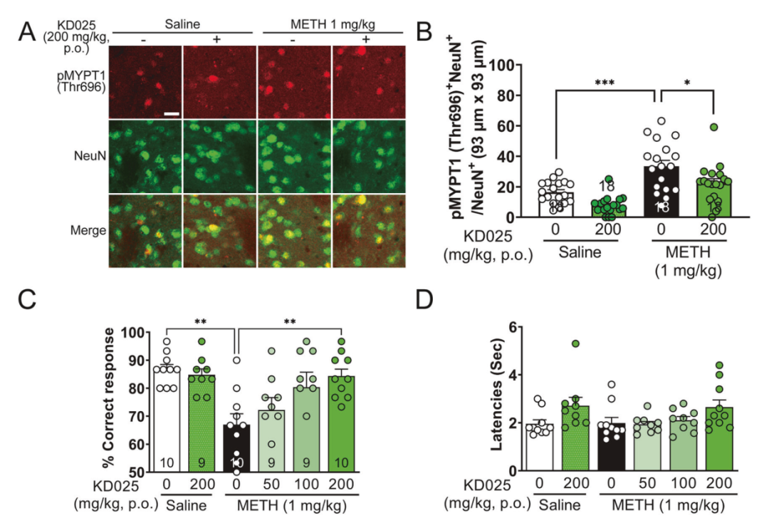
研究者发现,KD025药物能精准抑制ROCK2,且不影响ROCK1。口服KD025后,它能进入大脑,显著降低ROCK2的活性,修复受损的突触密度,使其接近正常小鼠水平。
这说明 KD025 能精准进入大脑,直接修正由基因缺陷引发的 ROCK2 过度激活,从结构上修复受损的神经元突触,为改善认知和行为异常打下基础,也证明只抑制 ROCK2 就足以逆转神经元损伤。

KD025能改善认知和行为吗?
研究者用了三种行为模型验证:
在基因缺陷小鼠模型(ARHGAP10突变)上,低剂量甲基苯丙胺会诱发小鼠认知受损,KD025治疗后,视觉辨别任务正确率显著提升;甲基苯丙胺诱导的认知障碍模型上,KD025同样改善了认知,但对药物引起的多动效果较弱;MK-801诱导的精神分裂症模型上,KD025不仅改善了视觉辨别和新物体识别记忆,还显著抑制了多动行为。
因此,KD025 对精神分裂症核心的认知障碍改善效果突出,对 MK‑801 诱发的阳性症状也有效,作用更偏向认知修复,符合精神分裂症的治疗需求。

KD025 安全性评估
最后,研究者系统评估了KD025的安全性,结果显示:
传统ROCK抑制剂法舒地尔会显著降低血压,而KD025在有效剂量下对血压和心率几乎没有影响;氟哌啶醇会导致明显的运动迟缓、僵直,而KD025在高剂量下也未引发手抖、僵硬症状;氟哌啶醇会显著升高泌乳素,而KD025无高泌乳素血症;KD025血糖影响极小,有效剂量下血糖仅轻微升高,超高剂量才有明显影响。
因此,KD025 避开了传统抗精神病药常见的低血压、锥体外系反应、高泌乳素血症等副作用,安全窗口更大,更适合长期使用。

全文总结
本研究以精神分裂症基因缺陷与药物诱导小鼠为模型,证实选择性 ROCK2 抑制剂 KD025 可通过抑制脑内异常 ROCK 信号,修复前额叶皮层神经元突触损伤,显著改善认知障碍与部分精神症状。
传统药物抑制D2受体,伴随手抖、僵直、泌乳素升高;法舒地尔抑制ROCK1+ROCK2,会导致低血压;KD025只抑制ROCK2,因此无上述副作用。
但本研究仅验证急性与短期给药效果,未做长期慢性用药评估;未全面检测生殖毒性、感染风险等潜在副作用,后续需完善长期安全性与临床转化研究。
小编寄语:
虽然目前的研究还在小鼠阶段,但KD025(Belumosudil)其实已经不陌生了。它早在2021年就被FDA批准用于治疗慢性移植物抗宿主病(cGVHD),这意味着它在人体上的安全性已经有了一定的数据支持,这将大大缩短它进入精神科临床试验的时间。
以前,我们为了压制大脑的幻觉,不得不牺牲大脑的认知和身体的舒适(副作用)。现在,随着ROCK2这个靶点的确认,我们终于有望让患者既清醒,又健康。这不仅是药物的胜利,更是无数患者回归正常生活的希望之光。

原文链接:
https://doi.org/10.1038/s41380-026-03567-7
原标题:《Mol Psychiatry | 不再需要牺牲认知换平静!日本科学家发现KDO25无副作用抗精神病的新机制》

