Nat Commun | 熬夜打乱激素节律?哈佛团队揭示下丘脑环路调控皮质酮昼夜节律分泌的神经机制
你有没有过这样的体验?每天早上,闹钟还没响,你就自然醒了,而且精神抖擞;但熬了一夜之后,第二天不仅困,还莫名地烦躁、焦虑,感觉身体被掏空。
这不仅仅是没睡够,是你体内的压力激素节律被打乱了。这个激素叫皮质醇(在小鼠中叫皮质酮)。它正常时会在清晨达到高峰,帮你醒来、应对一天的挑战;深夜降到最低,让你安心入睡。
但它是怎么被大脑精准调控的?为什么熬夜会打乱它?

2026年4月7日,哈佛大学医学院Clifford B. Saper团队在《Nature Communications》上发表的研究《A hypothalamic circuit for circadian regulation of corticosterone secretion》,第一次完整画出了这条从生物钟到激素分泌的神经通路:
视交叉上核(SCN),通过DMH 谷氨酸能神经元直接兴奋、DMH GABA 能神经元经尾腹侧室旁核(cvPVH)去抑制两条并行通路,调控室旁核促肾上腺皮质激素释放激素(PVH-CRH)神经元,实现皮质酮昼夜节律分泌,且光信号可补偿 GABA 能通路在光照环境中的作用。

信号从哪里出发?
大脑的主生物钟在视交叉上核(SCN),但SCN不直接负责调控激素分泌,而是需要把信号传到室旁下区(SPZ)。
通过神经元特异性消融技术毁掉SPZ的GABA能神经元,小鼠的皮质酮节律就乱了,自主活动和体温节律也被破坏。但有趣的是,如果只敲掉SPZ神经元的GABA释放功能,皮质酮节律却不受影响,说明SPZ传递节律信号不依赖GABA,还有别的机制。
这证实 SCN 的时钟信号需经 SPZ 中继,才能传递到下游调控核团。

DMH 双类型神经元:节律分泌的核心执行者
信号从SPZ传到背内侧下丘脑(DMH)。这里有两类不同的神经元,分工明确:
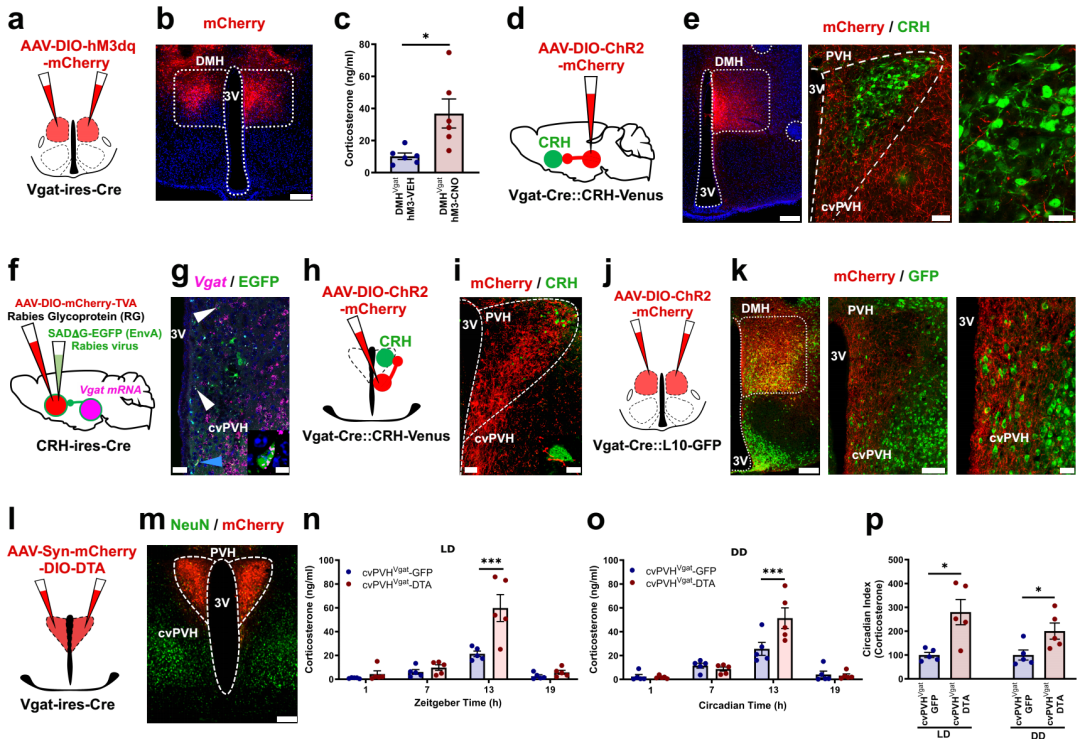
谷氨酸能神经元(DMHVglut2):直接连接到下游的室旁核CRH神经元(PVH-CRH),后者直接分泌促肾上腺皮质激素释放激素;消融或抑制这类神经元,皮质酮的活动期峰值显著下降。
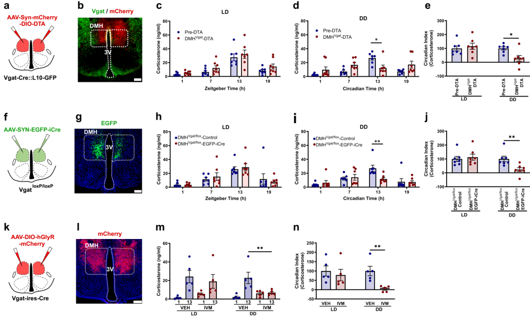
GABA能神经元(DMHVgat):不直接连接PVH-CRH,只在持续黑暗环境中发挥作用;光照可以补偿它的功能。也就是说,当你熬夜打乱了内部节律,或者倒时差昏头转向时,强光可以帮助修复那条受损的抑制通路,帮你把激素水平拉回正轨。
因此,DMH通过直接兴奋和间接去抑制两条通路,协同调控皮质酮分泌。

去抑制环路:cvPVH 是皮质酮分泌的刹车
DMH的GABA能神经元不直接作用于PVH-CRH,而是先作用另一个脑区——尾腹侧室旁核(cvPVH)。
cvPVH里也有GABA能神经元,它们的作用是持续抑制PVH-CRH,不让激素乱分泌。当DMH的GABA能神经元激活时,它们会抑制cvPVH的GABA能神经元,于是去抑制PVH-CRH,形成DMHVgat→cvPVHVgat→PVH-CRH去抑制通路,进而引起皮质酮分泌增加。消融cvPVH的GABA能神经元,皮质酮峰值会异常升高。
因此,DMH通过去抑制的方式,间接激活PVH-CRH,使皮质酮分泌增加。

全文总结
本研究完整阐明小鼠皮质酮昼夜分泌的下丘脑神经环路:SCN(主生物钟) → SPZ(节律中继站) → DMH
在DMH分叉为两条路:通路一(直接兴奋):DMHVglut2 → 直接激活PVH-CRH → 皮质酮分泌;通路二(去抑制):DMHVgat → 抑制cvPVHVgat → 解除对PVH-CRH的抑制 → 皮质酮分泌;
两条路协同,在活动期前精准推高皮质酮,让你醒来时精神饱满。
小编寄语:
皮质醇的昼夜节律,是人体最重要的内分泌节律之一。
这项研究告诉我们,人类的身体是为日出而作,日落而息而设计的精密系统。我们之所以熬夜后会焦虑、变笨、暴躁,就是因为大脑中负责昼夜节律和激素分泌的双环路机制紊乱了。虽然现代生活让我们不得不熬夜,但哈佛团队的发现给了我们希望,只要一束光,就能强行重启大脑的唤醒程序。
这就是为什么晨光浴能治起床气,也是给熬夜党提出的除了补觉之外的另一种可选择的补救方式。

原文链接:
https://doi.org/10.1038/s41467-026-71482-0
原标题:《Nat Commun | 熬夜打乱激素节律?哈佛团队揭示下丘脑环路调控皮质酮昼夜节律分泌的神经机制》

