合欢解郁:古方新解治失眠!上海市中医医院沙中玮/薛纯纯揭示合欢安神汤的促眠新机制
你有没有想过,失眠可能不只是“心烦睡不着”,而是大脑里的神经细胞在“生锈”?传统中药合欢安神汤登场了!它不像普通安眠药那样强行“关灯催睡”,而是像一位“脑内修理工”。
基于此,上海市中医医院沙中玮、薛纯纯研究团队在《Pharmacological Research - Modern Chinese Medicine》杂志发表了“Hehuan Anshen decoction inhibits ferroptosis to ameliorate p-Chlorophenylalanine-induced insomnia by activating GPX4 pathway”揭示了合欢安神汤通过激活GPX4通路抑制铁死亡,从而改善对氯苯丙氨酸诱导的失眠。

本研究发现,中药复方HHASD可有效改善对氯苯丙氨酸(PCPA)诱导的失眠小鼠行为,表现为活动增加、入睡更快、睡眠时间延长并提升下丘脑5-HT水平。机制上,HHASD通过激活SLC7A11/GPX4通路、抑制ACSL4,恢复谷胱甘肽(GSH)水平,减少铁蓄积和丙二醛(MDA)生成,缓解线粒体损伤从而抑制下丘脑神经元铁死亡,保护尼氏体结构。关键的是,铁死亡抑制剂RSL3可完全阻断HHASD的抗失眠作用,证实其疗效依赖于GPX4介导的铁死亡调控。该研究揭示了铁死亡是失眠的重要病理机制,HHASD通过靶向GPX4通路发挥神经保护与促眠作用,为中药治疗失眠提供了新思路和潜在靶点。

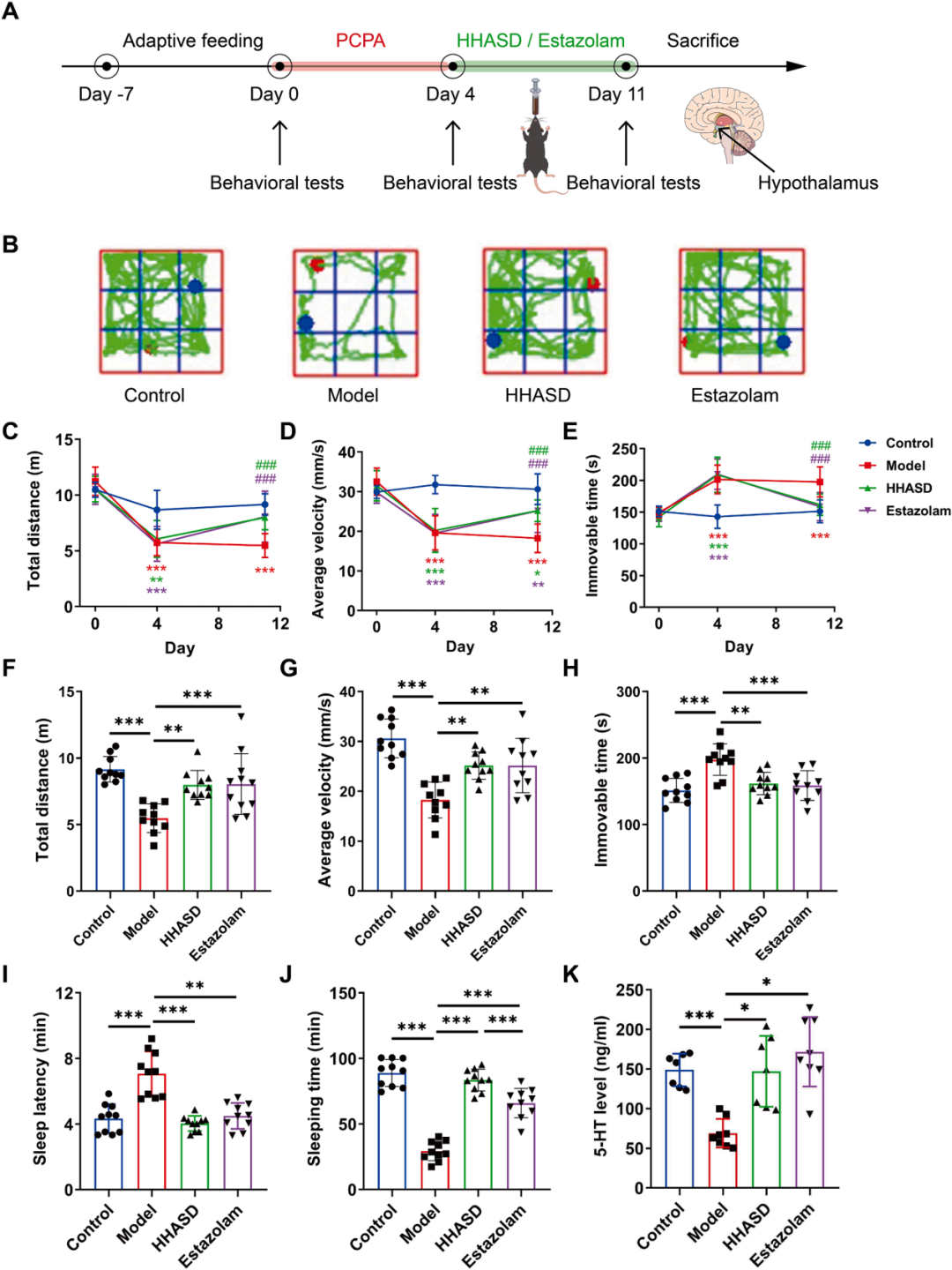
图一 HHASD治疗对失眠表型的影响
本研究发现,中药复方HHASD能显著改善PCPA诱导的失眠小鼠行为。PCPA通过抑制5-羟色胺(5-HT)合成,导致小鼠活动减少、焦虑样行为增加、入睡困难且睡眠时间缩短,并伴随下丘脑5-HT水平下降。
连续7天给予HHASD后,小鼠运动活跃度明显恢复(旷场实验,VisuTrack,上海欣软),静止时间接近正常;在睡眠实验中,HHASD不仅显著缩短入睡潜伏期、延长睡眠时间,效果甚至优于常用安眠药艾司唑仑。同时,HHASD显著提升下丘脑5-HT水平,提示其可能通过恢复5-HT信号来调节睡眠节律。
简言之:HHASD不仅能“助眠”,还能“提神”(改善活动与情绪),作用机制与修复5-HT系统密切相关。

图二 HHASD对PCPA诱导小鼠下丘脑神经元损伤的保护作用
为进一步探讨HHASD治疗是否能改善下丘脑神经元损伤和丢失,作者采用尼氏染色法评估各组小鼠神经元形态学变化。
与对照组相比,PCPA组尼氏体数量显著减少,表明下丘脑出现明显的神经元损伤和丢失。相比之下,HHASD治疗显著改善了尼氏染色结果,表现为尼氏体更加饱满、核固缩减少、轮廓清晰度和结构完整性增强且完整神经元数量显著增加。艾司唑仑组同样显示出尼氏体的明显改善。
这些结果表明,HHASD治疗可有效减轻PCPA所致的下丘脑神经元损伤和丢失。

图三 HHASD在下丘脑铁死亡及失眠进展中作用
研究发现,中药复方HHASD能显著改善PCPA诱导的失眠症状,其作用机制与调控铁死亡关键通路GPX4密切相关。GPX4是细胞抵抗铁死亡的核心“刹车”蛋白,能清除脂质过氧化物、保护神经元免受氧化损伤。
实验中,研究人员使用特异性GPX4抑制剂RSL3进行干预,结果发现: RSL3不仅加重了PCPA小鼠的运动减少和睡眠障碍,更关键的是,它完全阻断了HHASD的治疗效果,无论是活动能力(总路程、速度)、静止时间,还是入睡潜伏期和睡眠时长,HHASD在RSL3存在时几乎失效。
分子检测进一步证实:HHASD原本可显著上调下丘脑中GPX4的蛋白表达,但联合RSL3后,这一上调作用被彻底抑制。
这些结果有力表明,HHASD并非泛泛“安神”,而是通过特异性激活GPX4通路、抑制神经元铁死亡,从而修复下丘脑功能、恢复5-HT水平,最终实现促眠与神经保护双重作用。
总结
总之,本研究为阐明HHASD治疗失眠的药理机制提供了新的视角。HHASD能显著缓解PCPA诱导失眠小鼠的睡眠缺失。此外,HHASD通过抑制GPX4介导的铁死亡,减轻了PCPA处理小鼠下丘脑神经元的损伤和丢失。这些发现表明,HHASD有望作为一种新型靶向疗法用于失眠的治疗。与以往研究相比,作者从铁死亡的角度为PCPA诱导失眠的治疗提供了新思路。
文章来源:
https://doi.org/10.1016/j.prmcm.2024.100504
欣软产品应用

原标题:《合欢解郁:古方新解治失眠!上海市中医医院沙中玮/薛纯纯揭示合欢安神汤的促眠新机制》

