Mol Psychiatry | PTSD血液检测新突破!法国科学家发现PAI-1水平变化可预警心理创伤
生活里,车祸、暴力、重大事故这类突发的创伤性事件,很容易让人留下心理阴影,不少人会因此患上创伤后应激障碍(PTSD),陷入反复的负面回忆、对相关场景回避等状态,严重影响日常工作和生活。

2026年3月31日,波尔多大学JM Revest团队在《Molecular Psychiatry》发表题为:“Stress-induced plasminogen activator inhibitor-1 (PAI-1) as a blood biomarker and brain risk factor for PTSD”的研究。
本研究是一项跨物种的转化研究,聚焦纤溶酶原激活物抑制剂-1(PAI-1)与PTSD的关联,通过动物实验和人体纵向研究,首次证实PAI-1是PTSD的血液生物标志物和脑部风险因子,为PTSD的客观诊断和靶向治疗提供了全新依据。
PAI-1与小鼠应激反应的关联
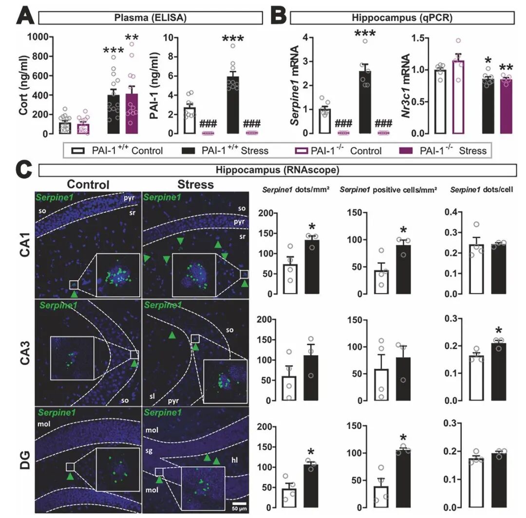
此前研究发现束缚应激可通过糖皮质激素上调小鼠背侧海马PAI-1蛋白,本实验进一步探究其在海马亚区的表达及PAI-1敲除鼠的应激反应。
结果显示,3小时束缚应激使敲除鼠和野生鼠血浆皮质酮均升高,野生鼠海马Serpine1(编码PAI-1)基因及PAI-1蛋白随应激上调,敲除鼠则无,其他相关抑制因子、纤溶酶原基因无变化,tPA编码基因均随应激上调;两种小鼠海马体糖皮质激素受体相关基因均下调,提示敲除鼠外周及中枢应激反应正常。
单分子荧光原位杂交显示,Serpine1在背侧海马CA1、CA3区及齿状回均有表达,CA1区辐射层最高,应激后各区域表达均上调且形式不同,敲除鼠无该基因表达。
综上,PAI-1对应激有响应,应激后小鼠血浆与海马体PAI-1同步升高,PAI-1敲除鼠无相关蛋白及基因表达,应激反应正常,可用于后续实验。

PAI-1是小鼠PTSD样记忆的关键致病因子
PAI-1敲除不影响小鼠正常生理功能:PAI-1-/-小鼠在生理状态下,昼夜节律、运动能力、工作记忆/空间记忆/物体识别记忆均与PAI-1+/+小鼠无差异,应激后皮质酮水平升高幅度一致,说明PAI-1敲除仅影响PTSD相关病理过程,无基础生理损伤。
PAI-1敲除可抵抗PTSD样记忆形成:经Cort注射诱导PTSD模型后,PAI-1+/+小鼠出现典型的PTSD样记忆(对非预测性音调的高僵直率+对条件化情境的低僵直率),而PAI-1-/-小鼠未出现该表型,与生理盐水注射组无差异,证实PAI-1是PTSD样记忆形成的必要条件。

人体研究:PAI-1是人类PTSD的血液生物标志物
80名军人中,20%(13人)的PCL-S评分>34,被定义为高PTSD症状组(PTSD-S),其余80%(67人)为对照组(CTL)。
PAI-1水平与PTSD症状显著相关:PTSD-S组的ΔPAI-1显著高于CTL组(p=0.002),且61.5%的PTSD-S组受试者PAI-1水平上升,而CTL组仅31.3%;同时ΔPAI-1与PTSD相关心理指标的相关性如下:
正相关:感知压力、焦虑抑郁、自杀想法、PCL-S总分;
负相关:纵向团队凝聚力。
ΔPAI-1的诊断效能:对不同ΔPAI-1临界值进行诊断效能分析,30ng/ml为最优临界值,具体指标为:特异性82.1%、阴性预测值91.7%、Youden指数0.44,灵敏度为61.5%,该指标在精神疾病生物标志物中处于中等偏上水平。
人类血液中tPA水平在任务前后无显著变化,与小鼠实验结果一致,证实PAI-1通过抑制tPA活性而非改变tPA表达发挥作用。

研究意义
本研究通过跨物种实验证实,PAI-1是PTSD的血液生物标志物和脑部风险因子:创伤应激下,GC通过GR上调背侧海马体的PAI-1表达,PAI-1抑制tPA/BDNF通路导致PTSD样记忆形成,而血液PAI-1水平的升高与PTSD症状严重程度显著相关,ΔPAI-1(30ng/ml临界值)具备临床筛查价值;同时PAI-1是PTSD的潜在治疗靶点,其抑制剂或可成为PTSD的新型治疗手段,为PTSD的精准诊疗提供了全新的生物标志物和分子靶点。
文章来源:
https://doi.org/10.1038/s41380-026-03564-w
小编的话:
你有没有过这样的时刻?那些说不清的闪回、焦虑和回避,被旁人简单归为“脆弱”或“多想”?现在,科学家发现,血液中的PAI-1蛋白,可能就是这份痛苦沉默的“翻译”。它像一道客观的刻度,丈量着创伤的深度。这项研究不仅为精准诊断带来了希望,更在告诉每一位经历者:你的感受并非虚无,它已被科学“看见”。未来,从一份血液检测开始,理解与疗愈或许能有全新的起点。
原标题:《Mol Psychiatry | PTSD血液检测新突破!法国科学家发现PAI-1水平变化可预警心理创伤》

