Mol Psychiatry | 破解氯胺酮长效之谜!苏州大学曹聪团队揭示CD22介导的神经抗炎通路
我们的大脑就像一个精密又脆弱的社区,长期压力、熬夜和负面情绪,会让大脑里的 “免疫卫士” 小胶质细胞过度紧张、不断发炎,反过来伤害神经环路,让人陷入情绪低落、提不起劲的抑郁状态。

基于此,2026年4月1日,苏州大学附属第二医院曹聪研究团队在《Molecular Psychiatry》杂志发表了“TrkB promotes the neuronal secretion of soluble Siglec-2 (CD22) to mitigate microglial activation and alleviate depression-like behaviors in male mice”揭示了TrkB促进神经元分泌可溶性Siglec-2(CD22),从而抑制小胶质细胞活化并缓解雄性小鼠的抑郁样行为。

传统与速效抗抑郁药均可通过TrkB–BDNF信号通路降低小胶质细胞活化与炎症反应,其中TrkB信号可诱导神经元分泌CD22,进而抑制小胶质细胞活化、改善抑郁样症状。抑郁模型小鼠中PSD-95与Gαi1/3降低会削弱TrkB信号并减少CD22,而dSyn3与S‑氯胺酮可恢复TrkB信号、上调CD22,快速并长效缓解抑郁;敲低CD22不影响其快速抗抑郁效果,但会消除长效作用,传统药物氟西汀则无法上调CD22或抑制小胶质细胞活性。

图一 dSyn3增强了原代小鼠海马神经元中的BDNF-TrkB信号通路
Syn3类化合物可特异性结合PSD-95的PDZ3结构域,稳定TrkB-PSD-95复合物并促进下游信号传导。其中dSyn3对PSD-95的亲和力约是Syn3的两倍,脑内浓度更高,更低剂量就能恢复海马长时程增强。
实验显示,dSyn3能以剂量依赖方式增强BDNF诱导的Akt、S6K磷酸化,最低有效浓度远低于同类化合物且只增强信号、不直接激活TrkB,对其他受体信号无影响。
dSyn3还能加强BDNF对神经元树突复杂度、树突棘密度及PSD-95突触定位的提升作用,其效应依赖TrkB受体,阻断TrkB后这些作用会消失。

图二 TrkB信号通路在CMS中引发了快速且持久的抗抑郁样活性
作者在慢性温和应激雄性抑郁小鼠模型中检测了dSyn3的抗抑郁效果,dSyn3可穿过血脑屏障,90分钟达峰并持续7小时以上。
悬尾实验显示,dSyn3快速起效的最低有效剂量为0.5mg/kg,而原化合物Syn3至少需要2mg/kg,说明dSyn3药效更强。单次注射0.5mg/kg dSyn3可在4小时内显著改善悬尾、强迫游泳不动时间并恢复蔗糖偏好,同等剂量下Syn3无效;
在皮质酮诱导的抑郁模型中,dSyn3同样4小时内快速起效且药效可维持24~48小时。dSyn3的快速抗抑郁效果与S‑氯胺酮相当,本研究中20mg/kg S‑氯胺酮的抗抑郁及生化作用最强。

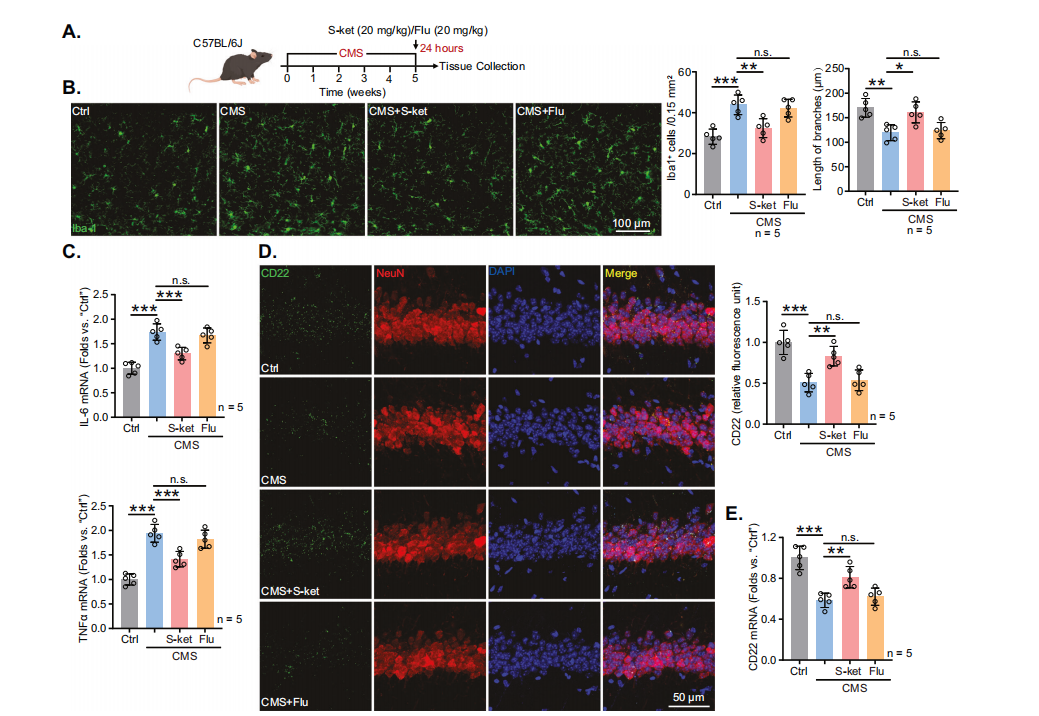
图三 CD22:氯胺酮快速抗抑郁与抗炎的关键分子
氯胺酮是NMDA受体拮抗剂,对难治性抑郁症具有快速长效的抗抑郁效果,氟西汀是临床常用的选择性 5-羟色胺再摄取抑制剂,二者均可通过抑制神经炎症发挥抗抑郁作用。
研究发现,在CMS雄性小鼠中,单次给予S-氯胺酮可显著降低海马 CA1 区小胶质细胞活化,减少 TNF-α、IL-6 的 mRNA 水平,还能逆转应激导致的神经元 CD22 下降、提高 CD22 的 mRNA 表达,而氟西汀则无上述作用。
总结
本研究阐明了TrkB‑Gαi1/3‑CD22在抑郁发病中的关键作用,揭示速效抗抑郁药通过神经元CD22抑制小胶质细胞炎症、实现快速长效抗抑郁的新机制,为开发更安全、高效、长效的抗抑郁药物提供了全新靶点与策略。
文章来源:
https://doi.org/10.1038/s41380-026-03575-7
小编的话:
你是否想过,一种能快速照亮情绪的“神奇分子”,为何能让光芒持久不散?苏州大学曹聪团队的研究,揭示了大脑内部的“消炎对话”。压力之下,神经元的“通讯官”TrkB信号减弱,导致“停战信使”CD22分泌减少,大脑的免疫细胞(小胶质细胞)便会过度活化,引发神经炎症,这正是抑郁持续的重要原因。
而氯胺酮及新型化合物dSyn3,能快速重启TrkB信号,促使神经元大量释放CD22,有效安抚免疫细胞,从根源上平息炎症。这不仅实现了快速起效,更带来了长效的平静。这项发现,为开发新一代能从源头“灭火”的抗抑郁药,点亮了全新的路标。
原标题:《Mol Psychiatry | 破解氯胺酮长效之谜!苏州大学曹聪团队揭示CD22介导的神经抗炎通路》

