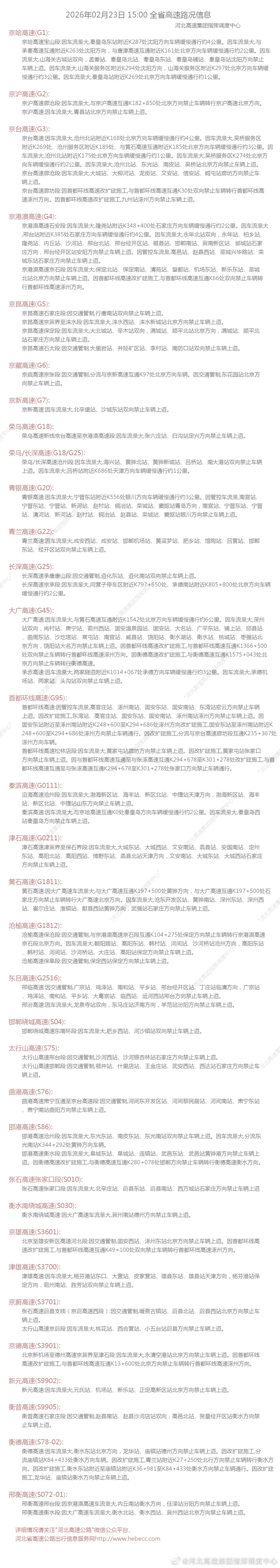
下午15点,河北高速最新路况来了
2026-02-23 16:57
河北
今天是春节假期的最后一天
返程高峰期已至
截至23日15时
省内多个高速站口临时关闭
详情如下
↓↓↓
推荐阅读
市领导看望省市级老同志
相声春晚节目单来了
大风降温!秦皇岛发布春节期间重要天气报告
今年所有法定假日全与周末重合,冲上热搜
山海关到北京不到10块钱!春节火车票今起开售
原标题:《下午15点,河北高速最新路况来了》
特别声明
本文为澎湃号作者或机构在澎湃新闻上传并发布,仅代表该作者或机构观点,不代表澎湃新闻的观点或立场,澎湃新闻仅提供信息发布平台。申请澎湃号请用电脑访问https://renzheng.thepaper.cn。

