“经历了一次病危”,《王牌对王牌》导演发朋友圈把很多人吓了一跳
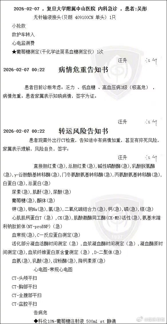
据微博娱乐,近日,《王牌对王牌》导演吴彤朋友圈曝光,他晒出病情危重告知书截图,还写下 “没想到经历了一次病危”。根据病情危重告知书截图显示,2月7日吴彤因出现乏力、低血糖、高血压病3级等症状,被医院下了病危告知书,诊断结果为病情危重。


吴彤是中国内地男导演、制片人,曾担任《王牌对王牌》《我就是演员》《青春环游记》《萌探探探案第二季》《无限超越班》等节目的导演、制片人。

新闻多看点
冬季是心血管疾病的高发期
高血压患者如何平稳过冬?
冬季是心血管疾病的高发期,很多问题的发生都与血压控制有着密切的关联。这段时间早晚温差大,气温也是时有波动,高血压患者如何平稳过冬?围绕这个主题,浙江省中山医院心血管科副主任宋佳和大家深入地聊聊。
1、 为什么会出现夏天血压低,冬天血压高的情况?
宋佳:一般来说,冬天的血压可能会比夏天升高10-20mmHg,由直接性原因和间接性原因共同造成。直接性原因主要有两点:气温下降造成血管收缩,从而导致血压进行性上升;平时吃的药物无法完全覆盖整个冬天的血压高峰。间接性原因包括冬天保暖不到位、运动量下降、饮食更偏向高脂高盐等。
2、冬天免不了会吃点热乎的,比如火锅、高汤等,但这类食物也存在问题——高脂、高盐。高血压患者如何在享受美食的同时避免血压飙升?
宋佳:高血压患者冬天不是不能吃火锅,但我们也有一些相应的建议:汤底选择清汤,尽量避免牛油、麻辣等重口味汤底;煮火锅的时间尽量不要超过两个小时,如果煮太久,汤里的盐、嘌呤等含量就会比较高,不利于健康;食材方面可以偏向鱼、虾、瘦肉等,少吃肥肉、动物内脏等高脂食物;蘸料多用葱、姜、蒜、醋等比较清爽的,少放酱油、蚝油、麻油、芝麻酱、花生酱等。总之还是建议清淡,对血压的影响才会比较小。
3、高血压人群冬季运动有什么注意事项?
宋佳:可以规律地进行一些低强度的运动,比如慢跑、室内的恒温泳池慢慢游游泳,还有健身房的椭圆机等,相对来说强度都不是特别大。如果要到户外,一定要注意保暖,尤其保护好头和脖子,打开家门后在门口停留1-2分钟再走出去,防止气温骤降对血压造成影响。
既然说到外出保暖,我再顺便说说早上起床和夜间起夜,这几个时刻在冬天相对来说都是比较需要注意的,尤其是老年人。早上起床建议“慢三步”——醒来不要立刻起床,睁眼后缓30秒再坐起来;坐起来之后再缓30秒,不要马上下床;站在床边别急着迈步,站30秒再动作。
同样,夜间起夜也可以按照“慢三步”来。起夜别嫌麻烦,不要穿着贴身打底衣服就走出去了,披一件厚衣服很有必要,上完厕所赶紧回到被窝。
4、测量血压时,需要注意哪些问题,以保证结果的准确性?
宋佳:血压是随着人体的活动上下波动的,量血压之前要保持比较安静、平稳的状态,门诊中我们都是建议患者先静坐5分钟再测量血压;测量时绑上袖带后,上臂保持与心脏的位置水平或者低于心脏;袖带不宜过松或者过紧,不要用手去辅助固定。如果臂围粗,建议购买更长的袖带,我父亲的臂围就比较粗,我也专门给他换了袖带。另外,测量血压前不建议喝咖啡、浓茶等。
5、出现哪些“红色警报”必须立即就医?
宋佳:1、持续、剧烈的头痛,同时可能还伴有恶心、呕吐;2、胸闷、胸痛持续5分钟以上不缓解;3、单侧肢体乏力,比如抬不起手臂、走不动路等。另外呼吸困难、大汗淋漓伴随虚脱表现等,也需要及时就医。
6、冬季上呼吸道疾病流行,如果是高血压患者,在服用相关药物时是否需要注意?
宋佳:某些感冒药对血压是有影响的,比如伪麻黄碱类药物。非甾体类药物(如布洛芬)会造成肾脏钠潴留,会间接造成血压升高。
如果本身有高血压,且在服用高血压药物,服用感冒药前建议先仔细看看说明书,在药店买药或医院开药时,也要明确告诉药师或医生你正在服用的药物,请他们判断是否会有影响。
7、体检偶然发现轻度高血压,是否需要立即用药?
宋佳:轻度高血压的概念是指收缩压在140-159 mmHg之间,舒张压在90-99mmHg之间。需不需要用药,得分情况看。
常规高血压分为两类,一类叫原发性高血压,还有一类叫继发性高血压,所谓的继发性高血压是指有原因的,比如家族遗传、急性脑血管疾病、一些肾脏疾病等,比如我在门诊中向年轻高血压患者询问病史,有一部分小时候得过肾炎、肾病综合征等。
如果是继发性高血压患者,伴随家族史、肥胖、冠心病、糖尿病等,哪怕是轻度高血压,我们一般也会建议立即进行降压治疗。
如果没有基础疾病的,可以观察3-6个月,同时改善生活方式看看会不会有变化,要是血压一直没有明显变化,也建议专科就诊,请医生评估是否需要用药。
8、高血压有哪些常见的并发症?
宋佳:主要影响心、脑、肾、眼底和血管。心梗、脑梗、脑出血、高血压肾病、肾功能不全、眼底病变、外周血管(如下肢动脉硬化闭塞)等的发病都可能与高血压相关。
9、长期高血压患者建议定期做哪些检查?
宋佳:基础检查:每周监测血压、心率1-2次。半年到1年复查血常规、肾功能、血糖、血脂等。专科检查:针对上一个问题提到的常见并发症进行筛查,可咨询医生,根据你的具体情况给出个性化建议。
血压管理的核心建议,我总结了6个字——稳定、坚持、警惕。合理使用降压药物,不要自行增减、调整,发现血压控制不平稳,及时寻求医生的帮助;坚持主要是坚持良好的生活方式,清淡饮食、规律运动、保证充足的睡眠时间、定期监测血压;警惕也就是正确对待身体发出的预警信号,不要焦虑也不能轻视,有必要时及时上医院。
早前报道更多详情,点击下图查看↓

橙柿互动·都市快报综合早前报道
原标题:《“经历了一次病危……”《王牌对王牌》导演发朋友圈把很多人吓了一跳》

