Vita:马丽佳/李颜团队开发新型AAV,打一针,在体内自动生成CAR-T细胞,治疗系统性红斑狼疮

撰文丨王聪
编辑丨王多鱼
排版丨水成文
提到近年来最受关注的癌症新疗法,CAR-T 细胞疗法无疑占据 C 位。它通过提取患者自身的 T 细胞,在体外进行基因工程改造,装上能识别癌细胞的 CAR,再回输到患者体内,进而精准杀伤肿瘤。此外,这种原本用于治疗癌症的细胞疗法,还在自身免疫疾病领域展现了强大的治疗效果。
然而,这种“活药物”虽有效,却存在两大痛点——
1、制备复杂且昂贵:需要抽血、体外基因工程改造、扩增,过程长达数周,成本极高。
2、需要清髓预处理:回输前需用化疗清除患者原有淋巴细胞,副作用大。
近来,研究人员提出了 in vivo CAR-T 细胞疗法,像接种疫苗一样,利用病毒载体(例如慢病毒)或非病毒载体(例如 LNP),仅通过注射,在体内直接原位生成 CAR-T 细胞,有望让 CAR-T 细胞疗法变得更简单、更普惠。
2026 年 2 月 3 日,西湖实验室/西湖大学/昌平实验室马丽佳团队联合南京大学模式动物研究所/昌平实验室李颜团队,在 Vita 期刊发表了题为:An AAV variant enables human T cell engineering in vivo 的研究论文,该论文此前已在浪淘沙预印本平台上线。
该研究改造开发了一种新型腺相关病毒变体——AAV6-M2,其能够通过全身给药高度特异性靶向人类 T 细胞。在系统性红斑狼疮(SLE)人源化小鼠模型中,单次注射 AAV6-M2-CD19CAR,即可在体内高效生成 CAR-T 细胞,有效地清除了外周血和组织中的 B 细胞,并伴随狼疮病理状况的改善。
该研究还显示,AAV6-M2 的全身系统性递送具有显著的肝脏脱靶现象,与野生型 AAV 相比,小鼠和食蟹猴肝脏中的病毒基因组残留降低了两个数量级,这不仅大幅降低了潜在的肝脏毒性风险,还意味着更多的 AAV 病毒载体没有被浪费在治疗不相关的肝脏,提高了治疗的效费比。
这项研究表明了 AAV 介导的 CAR 递送能够在体内生成功能性人类 CAR-T 细胞,并揭示了其对 T 细胞的选择性靶向的机制,突显了工程化 AAV 载体作为 in vivo CAR-T 细胞疗法的有前景的平台,将 CAR-T 细胞疗法从复杂的个性化定制转换为通用的现货型产品,并将 AAV 的治疗领域扩展到了遗传疾病之外的癌症和自身免疫疾病领域。

从“体外改造”到“体内生成”:CAR-T 的范式革命
这项研究的核心突破在于,马丽佳团队通过 AI 辅助设计构建了庞大的 AAV 衣壳蛋白 VP3 突变文库,通过高通量筛选,成功进化出了 AAV6-M2 变体,其能够高效且特异性靶向感染人类 T 细胞,且其能够将携带的 CAR 基因导入静息状态的 T 细胞(体内绝大多数 T 细胞处于此状态),无需预先激活,这为在体内直接生成 CAR-T 细胞奠定了基础。
研究团队进一步通过全基因组 CRISPR 筛选、冷冻电镜和分子对接技术,发现了 AAV6-M2 的“通关密码”是 T 细胞表面的一种名为 CD62L 的蛋白,CD62L 通常存在于分化程度较低、更具增殖潜力的 T 细胞(初始 T 细胞、中央记忆 T 细胞)上,这意味着 AAV6-M2 能精准靶向最具有治疗潜力的 T 细胞亚群。
效果惊人:一针清除 B 细胞,改善狼疮症状
理论很美好,实际效果如何?研究团队在具有人类免疫系统的“人源化”小鼠模型上进行了测试——
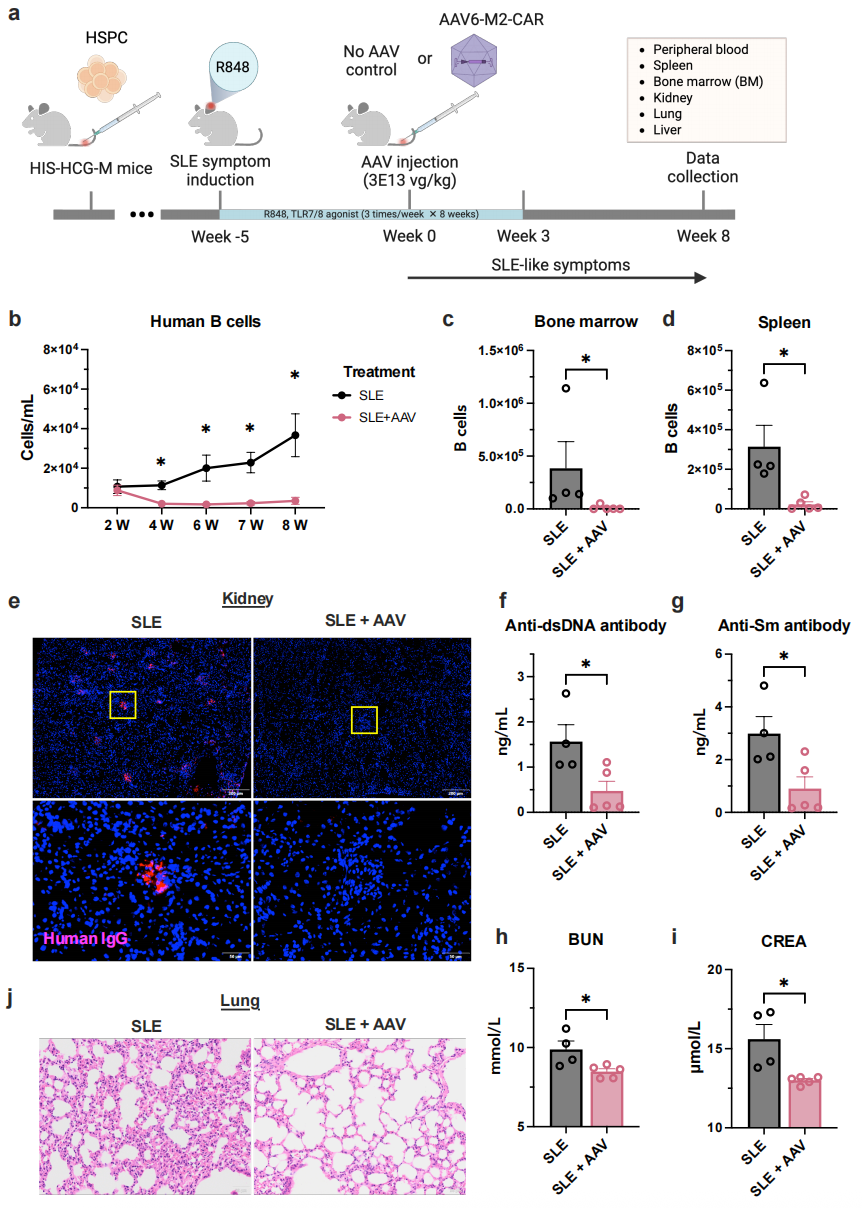
高效生成 CAR-T 细胞:给小鼠注射 AAV6-M2-CD19CAR(靶向 CD19 抗原,常用于治疗 B 细胞淋巴瘤,以及系统性红斑狼疮等自身免疫疾病)六周后,在其骨髓中高达 77.5% 的 CD8+ T 细胞被成功改造为 CAR-T 细胞,并在外周血和多个组织器官(脾、肺、肝)中均检测到大量 CAR-T 细胞。
有效清除靶细胞:这些在体内原位生成的 CAR-T 细胞展现了强大的战斗力,将小鼠体内(包括血液和组织中)的 B 细胞(表达CD19)清除殆尽。
成功治疗自身免疫疾病:更令人振奋的是,在模拟人类系统性红斑狼疮(SLE,B 细胞异常活化导致的自身免疫疾病)的小鼠模型中,单次注射 AAV6-M2-CD19CAR 后,不仅清除了致病 B 细胞,还显著改善了狼疮肾炎、肺部炎症等关键症状,血清中的自身抗体水平也大幅下降。

这意味着,这种基于 AAV 的 in vivo CAR-T 技术不仅可用于癌症治疗,在自身免疫疾病领域同样潜力巨大。
安全性突破:成功实现“肝脏脱靶”
安全性是基因治疗的重中之重。传统的 AAV 病毒载体经静脉注射后,极易在肝脏中富集,可能引发肝毒性。而 AAV6-M2 的一个巨大优势就是显著降低了肝脏趋向性。
该研究表明,与野生型 AAV6 相比,AAV6-M2 在小鼠和食蟹猴的肝脏中的病毒基因组残留量降低了两个数量级!这种卓越的“肝脏脱靶”特性,为其临床转化的安全性提供了重要保障。这还意味着,更多的 AAV 病毒载体没有被浪费在治疗不相关的肝脏,提高了治疗的效费比。
展望未来:一针注射,治疗多种疾病
这项研究的意义非凡,它标志着:
1、平台创新:首次证明了单次系统性注射单个 AAV 载体即可在体内生成持久、功能性的人源 CAR-T 细胞。此前,FDA 已批准了多款 AAV 的基因疗法上市,这为其快速临床转化提供了坚实基础。
2、领域拓展:将 AAV 介导的基因治疗应用,从传统的遗传疾病领域,成功扩展至癌症和自身免疫疾病等获得性疾病,打开了全新的想象空间。
从耗时费力的个性化定制,到“一针起效”的通用型基因药物,AAV6-M2 载体带来的 in vivo CAR-T 技术,为我们打开了一扇新的大门,让“普惠性”的细胞基因治疗未来可期。
论文链接:
https://www.vita-journal.com/vita/EN/10.15302/vita.2026.01.0008
原标题:《Vita:马丽佳/李颜团队开发新型AAV,打一针,在体内自动生成CAR-T细胞,治疗系统性红斑狼疮》

