违法所得认定明确统一标准!新规来了,一图读懂→
2026-01-19 11:02
陕西
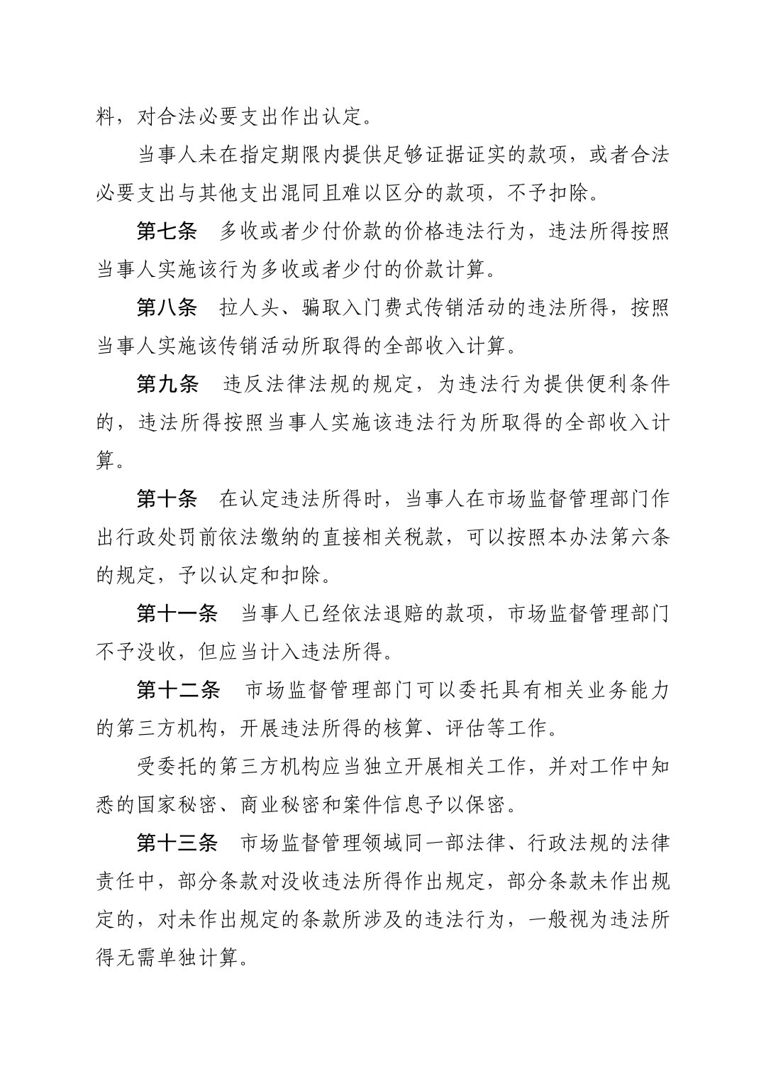
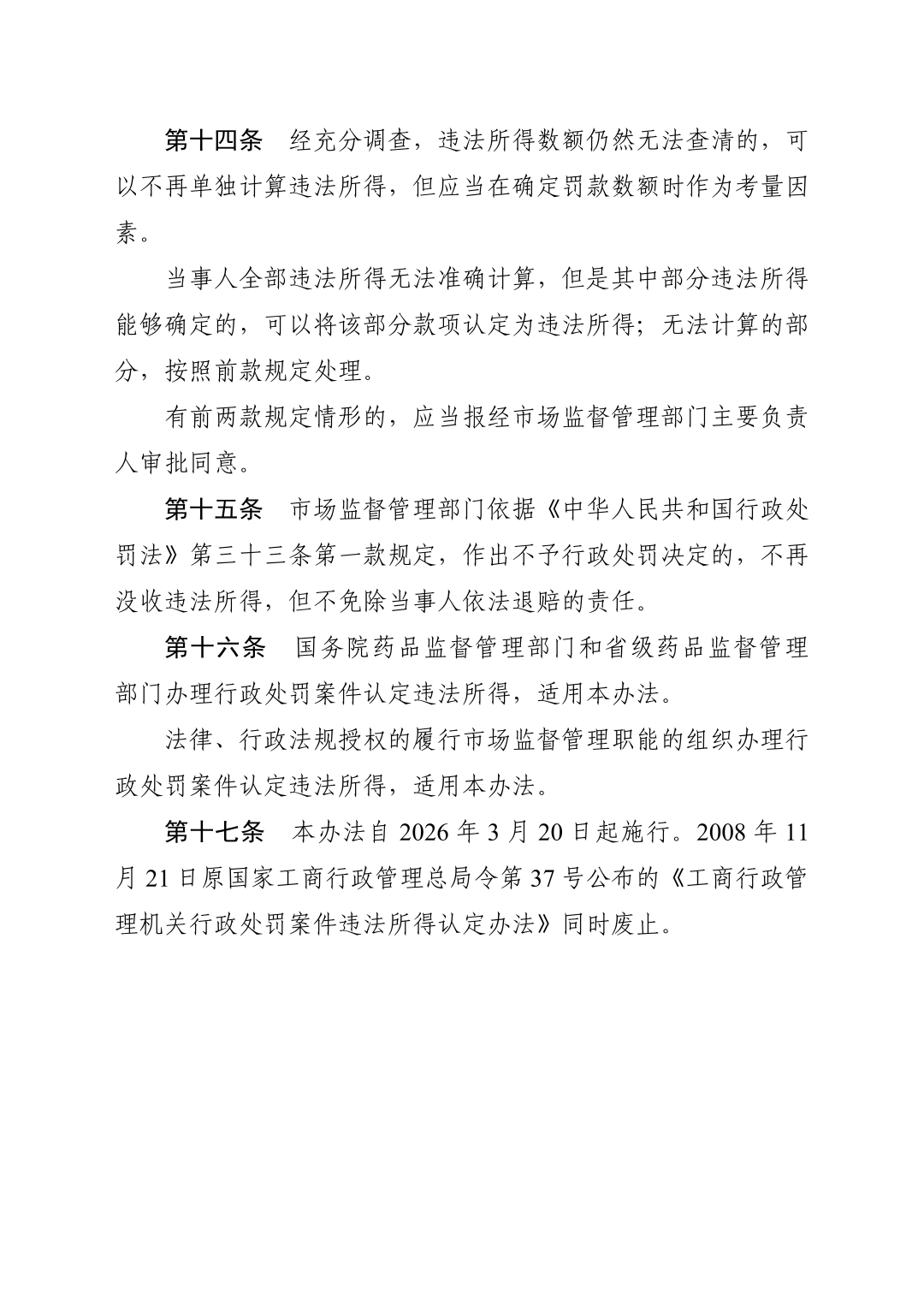
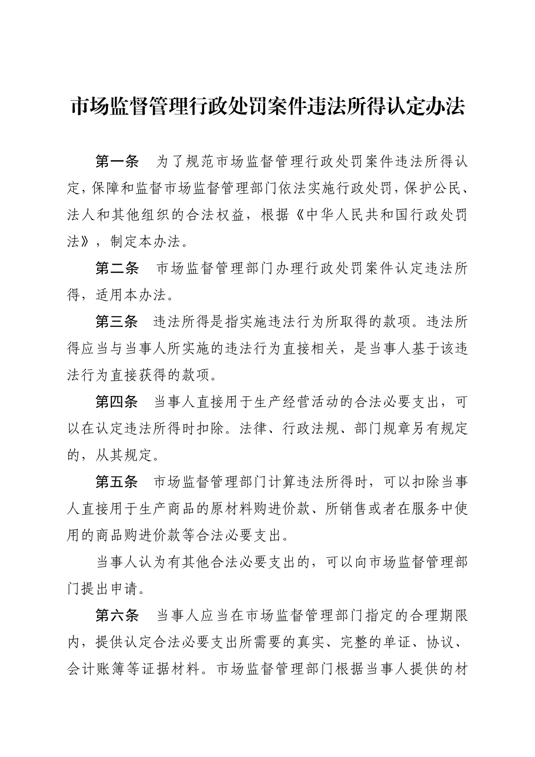
为规范市场监管行政处罚案件违法所得认定、统一执法尺度,促进严格规范公正文明执法,近日,市场监管总局出台《市场监督管理行政处罚案件违法所得认定办法》(以下简称《办法》)。《办法》共17条,明确了市场监管领域违法所得认定的基本原则、计算规则及疑难问题的处理规则,为监管执法提供清晰指引。
《办法》遵循“禁止不法获益”的理念和过罚相当的原则,既严格落实行政处罚法,又充分保障当事人合法权益。从违法所得的定位和功能出发,明确违法所得是指实施违法行为所取得的款项,规定当事人直接用于生产经营活动的合法必要支出可以在认定违法所得时扣除,明确可以作为合法必要支出扣除的范围以及举证责任,增强指引性和可操作性。
此外,《办法》还对不予行政处罚是否没收违法所得、违法所得无法查清时如何处理等疑难问题作出规定,并结合不同违法行为的特点,对多收或少付价款的价格违法行为、为违法行为提供便利条件以及拉人头、骗取入门费式传销活动等违法行为的违法所得计算方式作出专门规定。
《办法》的出台构建了市场监管领域统一、科学、规范的违法所得认定机制,对于维护公平竞争的市场秩序、持续优化营商环境、助力全国统一大市场建设向纵深推进具有重要意义。
END
原标题:《违法所得认定明确统一标准!新规来了,一图读懂→》
特别声明
本文为澎湃号作者或机构在澎湃新闻上传并发布,仅代表该作者或机构观点,不代表澎湃新闻的观点或立场,澎湃新闻仅提供信息发布平台。申请澎湃号请用电脑访问https://renzheng.thepaper.cn。

