你穿过的双星鞋,正经历一场“生死”内斗 | 大公司
体坛经济观察◥
作者:陈青松
本文字数:3674字
建议阅读时间:12分钟

发生在双星身上的种种问题,同样值得中国运动品牌从业者们审视与借鉴。
在不少八零后的整个少年和青春成长期,一双“双星足球鞋” 或“双星旅游鞋”是极具代表性的存在。这个品牌曾经踏过中国体育的荣耀之路,如今却迈不过家族传承的门槛。
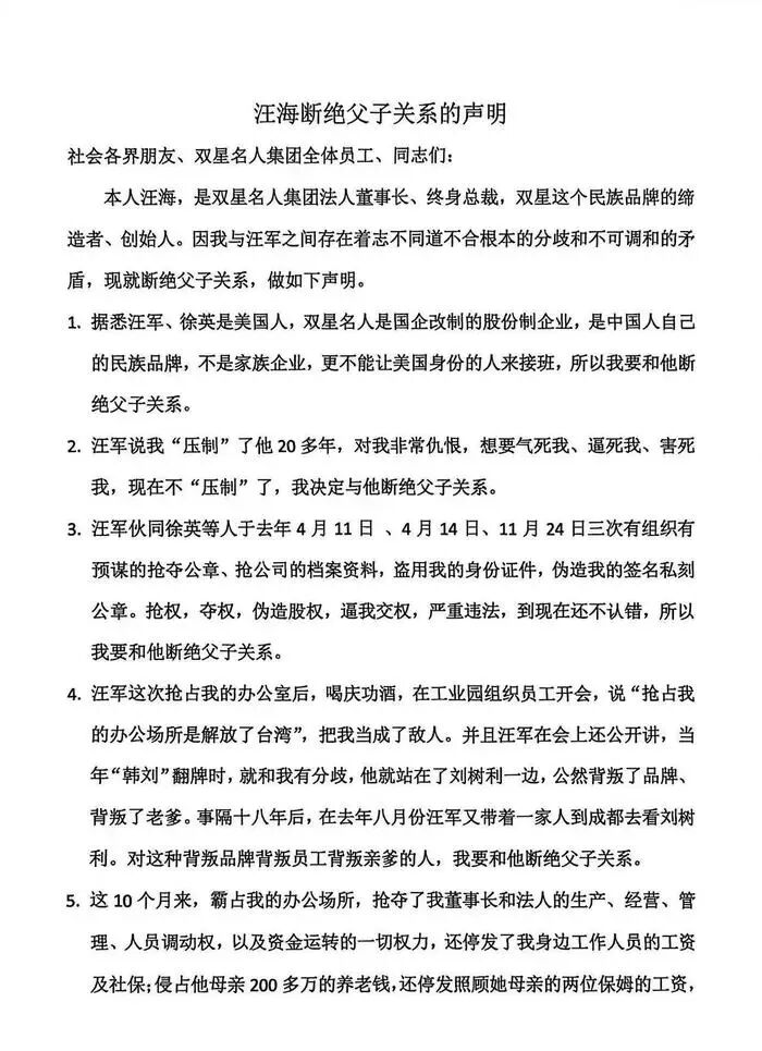
2026年伊始,已经84岁的双星名人集团创始人汪海发布的一则公开声明,将这家逐步淡出公众视野的品牌再次拉回大众视线,甚至推上了舆论高点。只不过,双星名人吸引公众关注的不再是 “潇洒走世界” 的辉煌,而是因家族纷争引发的一场父子决裂的戏码。
尽管早已风光不再,但这家曾让无数年轻人梦想拥有其产品的双星名人集团,其故事值得被铭记。发生在品牌身上的种种问题,同样值得中国运动品牌从业者们审视与借鉴,进而避免重蹈覆辙。



从濒临破产的橡胶厂到中国鞋业巨头
“拥有近百年发展历史的双星名人集团始于1921年,是我国最早的民族制鞋企业之一,其前身为国营青岛第九橡胶厂。” 双星名人集团官网上有这样一段介绍。
这家最初名为“维新制鞋厂”的企业,在1956年更名为“国营第九橡胶厂”,就此拉开了发展序幕。而这家企业与主人公汪海的真正联结,要追溯到1974年。彼时,刚从部队转业、年仅33岁的他,被派往濒临破产的青岛橡胶九厂担任副书记。据报道,当时厂里账面上仅有8000元,却背负着147万元的债务。

可以说,汪海受命于危难之际,几乎没有容错空间。或许是军人出身的缘故,汪海凭借敢闯敢干的性格,带领青岛橡胶九厂踏上了新征程。接手后,他做的第一个决定便是转型生产民用鞋,并创立了 “双星” 品牌。他亲自背着鞋子上街叫卖,成为改革开放后首位背着产品闯市场推销的国企厂长。
1983年7月5日,双星商标注册成功,成为中国企业中最早具备品牌意识并实施名牌战略的企业之一。次年11月,全国首个以企业名义举办的新闻界座谈会召开,标志着双星正式迈向市场。1985年9月,双星成为首家研制成功高级排球鞋的企业,汪海专程赴北京为中国女排队员送鞋,让中国排球运动员穿上了自主生产的专业排球鞋,这也推动双星产品向专业化方向稳步发展。
汪海以军事化管理模式经营企业,在制鞋行业不断创造奇迹。资料显示,到20世纪90年代初,双星不仅彻底解决了汪海上任时的库存积压问题,年产鞋量也已突破5000万双。1996年,双星集团在深交所上市,成为中国鞋业第一股。
从运动鞋生产者到体育赛事赞助者,双星也是积极的探索者。1996年,双星成立亚洲第一家职业羽毛球俱乐部。此后,双星陆续赞助过 CBA 联赛部分球队、冠名青岛中能足球俱乐部、支持中国国家沙滩足球队等,业务覆盖足球(青岛队)、篮球、沙滩排球、沙滩足球等多个体育领域。
如果说 “穿上双星鞋,潇洒走进来” 的广告语印证了双星与大众审美的契合,那么体育营销则成为最打动人心的传播方式 —— 通过赞助、冠名体育赛事,双星成功塑造了专业运动品牌的鲜明形象。
2005年10月,据当时的评估结果显示,双星品牌价值已达492.92亿元,其专业运动鞋、皮鞋、旅游鞋三大品类均获评“中国名牌”。

“打江山易,守江山难”所言,在汪海带领下一路高歌猛进的双星,未能始终保持风光。2002年起,双星启动涉及鞋类资产的私有化改制,鞋服业务从双星集团剥离,成立双星名人集团。然而,改制过程中,受管理理念等多方面因素影响,双星名人内部开始出现各类分歧,这也为企业后续的发展埋下了隐患。
一场持续数年的家族企业权力争斗
汪海 “执掌” 双星期间,其果决的行事风格为企业带来的益处有目共睹。但这种个人英雄主义的风格,也难免走向另一种极端,为企业埋下了一颗不知何时会引爆的 “炸弹”。
汪海在声明中提及的“韩刘”翻牌问题,源于2008年双星的一场渠道争夺战。当时,汪海主张推进改革,收回渠道控制权,要求双星名人公司控股济南、成都等大区代理公司51%的股权,以实现品牌统一管理。这一举措触动了两大核心大区代理商刘树利、韩俊芝的利益,进而引发激烈冲突。
这场矛盾表面上是双星名人集团与代理商因利益分配产生的分歧,但背后更深层的,是股东、代理商及相关利益方对汪海绝对话语权的挑战。彼时,韩刘二人便公开指责汪海的 “家长制”作风与“强势”管理。
2013年,汪海逐渐退居二线,将管理权交给儿子汪军。或许是渴望独当一面、成就一番事业,汪军执掌双星名人集团后,推动企业围绕老年健康需求进行战略转型,试图依托原有鞋服渠道实现跨界扩张。
汪海坚持传统实体渠道,汪军则大力推进电商业务与多元化经营,父子二人在经营理念上存在巨大差异,这也注定了矛盾的不可避免。
真正的导火索出现在2022年:由汪海儿媳徐英控股80%的青岛星迈达工贸有限公司通过增资,持股比例增至69.48%,成为双星名人集团第一大股东,汪海就此失去了对公司的绝对控制权。对于习惯了“大家长”身份的汪海而言,失去控制权、企业脱离自己设定的发展方向,无疑是难以接受的。正如汪海事后所言:“他们完全剥夺了我这个双星品牌缔造者、企业法人、董事长对人、财、物等一切生产经营活动的正常管理、决策与指挥权。”
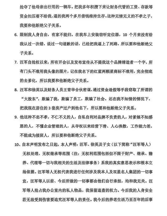
在之后的两年多时间里,无论是公司的对外宣传还是形象塑造,汪海依旧是核心主角。但自 2025年4月29日双星名人集团搬离使用了30多年的双星海富楼办公大楼、迁入新建的名人海广场后,汪海与汪军之间的矛盾彻底爆发,甚至出现了汪海在声明中提到的抢夺公章、限制人身自由、逼迫其交出权力等极端情况。


直至2026年伊始,双方矛盾进一步激化,最终上演了这场断绝父子关系的“闹剧”。
中国运动品牌集体进入交接班时刻
家族企业的现代化之痛,中国运动品牌如何走出“富不过三代”的魔咒?
双星名人集团的争端,除了表面的家庭伦理问题,更折射出家族式企业管理模式的深层困境。汪海拒绝将双星名人定义为家族企业或私人企业,主张聘请职业经理人带领企业继续发展;而汪军与徐英则倾向于明确企业的私人所有属性。
双星名人集团的内斗,在中国运动品牌发展历程中并非孤例。喜得龙、贵人鸟、德尔惠、361度等品牌,都曾出现过围绕接班人选、股权分配、管理权归属的家族内斗案例。例如,德尔惠创始人丁明亮去世后,家族成员在继承人选、品牌战略上产生严重分歧,内斗导致企业决策低效、资金链紧张,2017年公司停产,2019年进入破产清算程序。
一份研究数据显示,中国家族企业的平均寿命仅为24年,仅有30%的家族企业能延续至第二代,延续到第三代的不足10%。这组数字精准戳中了中国家族企业 “富不过三代” 的普遍痛点,而运动服饰行业的家族企业,受此规律影响更为明显。
家族企业的优势在于决策效率高,劣势则是规范化程度不足。当创始人年事已高,企业制度化建设尚未完善,老一辈创业者与年轻一代在审美偏好、营销方式等方面往往存在巨大代沟,进而引发控制权争夺。
引入职业经理人,已成为不少运动品牌的共识。李宁品牌上市后,创始人李宁逐渐淡出日常管理,引入专业职业经理人团队,推动企业从家族企业向公众公司转型。尽管过程中历经波折与阵痛,但总体上保持了企业的稳定发展。
安踏在引入职业经理人机制的同时,也探索出了一条中间道路:让家族子女从企业基层做起,而非直接接管企业。如今,安踏合资成立的可隆、迪桑特等品牌,正逐步成长为集团的第三条增长曲线,而这些品牌的核心掌舵人丁思榕(可隆)与丁少翔(迪桑特),均为安踏丁氏家族的“二代”成员。
对中国运动品牌而言,当前国际竞争日趋激烈,耐克、阿迪达斯等国际巨头在品牌建设、技术研发、营销推广等各方面持续加码布局。企业内部的不稳定,将直接削弱其市场竞争力。
双星事件为本土运动品牌敲响了警钟:在追求市场扩张的同时,企业内部治理与传承规划同样至关重要。没有稳定的权力交接机制,再庞大的企业帝国也可能在一夜之间分崩离析。
双星的未来将何去何从?这不仅是一家企业的命运拷问,更是中国一代家族企业共同面临的时代课题。当多数人将安踏通过一系列收购超越其他品牌的原因归结为资本运作时,或许忽略了更为重要的一点:安踏在职业经理人选拔与接班人培养上的前瞻性布局。
倘若我们熟知的耐克、阿迪达斯、安踏等运动品牌,没有走上规范化、专业化的传承之路,或许双星名人集团的这场“闹剧”,早已成为行业内司空见惯的现象。
原标题:《你穿过的双星鞋,正经历一场“生死”内斗 | 大公司》

