陕西:降温6~8℃、雨夹雪、小雪在路上!预警再升级(极高危险)!最新预报→
皮肤干到“掉渣渣”,
脱衣就怕“起火花”。
近期,
我国大部地区降水稀少,
天气干燥程度同期少见,
不少网友直呼“干燥是会呼吸的痛”。
来看看全国补水指数地图,
12月4日至6日,
看看哪里需要进行补水大作战。
今晨关中陕南最低气温下降明显
全省共2455站最低气温低于0℃
最低气温分布:陕北-21~6℃,
最低神木市圪丑沟站-21.3℃;
关中-12~22℃,
最低旬邑马栏金盆站-11.8℃,
西安站1.7℃;陕南-9~3℃,
最低留坝宽沟站-8.8℃。
预计今日全省天气晴好
陕北北部有吹风天气
预计今天白天:全省晴天间多云,陕北北部有4级左右(6~10米/秒)偏西风,局地阵风可达6级(10.9~13.8米/秒)。
今天晚上:陕北晴天间多云,关中、陕南多云间晴天。陕北北部有4级左右(6~10米/秒)西北风,局地阵风可达6级(10.9~13.8米/秒)。今日我省大部森林草原火险气象等级为4级(高度危险),陕北部分地方森林草原火险气象等级为5级(极高危险),需加强防范。
6日:陕北晴天间多云,关中、陕南多云转阴天。陕北北部有4级左右(6~10米/秒)西北风,阵风可达6~7级(10.9~17.1米/秒)。陕南西部有雾。
7日:全省阴天间多云,陕北北部、关中北部、秦岭山区有4级左右(6~10米/秒)西北风,阵风可达6~7级(10.9~17.1米/秒)。秦岭山区有零星小雪或雨夹雪(0~1毫米),汉中南部有小雨或雨夹雪(0~3毫米)。全省最高气温下降4℃左右。
8日:全省多云间晴天。
9日:全省多云转阴天,秦巴山区局地有分散性小雪。
10日:全省晴天间多云。
11日:全省多云转阴天,关中南部、陕南大部有分散性小雪或雨夹雪。陕北、关中北部有5~6级偏北风,阵风可达7级以上。日平均气温陕北西部下降6~8℃。
12日:全省阴天转多云,关中大部、陕南有雨夹雪或小雪。陕北、关中大部、陕南东部有5~6级偏北风,阵风可达7级以上。日平均气温全省大部下降6~8℃,山区和高海拔地区下降8~10℃。
13日:全省晴天间多云。
14日:全省多云间晴天。后期天气趋势(12月15日-12月18日):受西北气流影响,全省大部以多云到晴天气为主。
陕西省气象台
发布未来24小时灾害性天气预报
预计今天白天到晚上,陕北北部部分地方有6-7级(10.8-13.8m/s)的阵风。提请相关地区密切关注天气形势,注意防范气象灾害及次生灾害,及时发布预警信号。
我省空气污染气象条件周报
5日:全省空气污染气象条件2级,较有利于空气污染物稀释、扩散和清除。
6日:榆林、延安空气污染气象条件3级,有扬沙或浮尘天气,其他地区较好,2级。
7日:全省空气污染气象条件2级,较有利于空气污染物稀释、扩散和清除。
8-10日:西安、咸阳、渭南空气污染气象条件3级,对空气污染物稀释、扩散和清除无明显影响,其余地区较好,2级。
11-12日:全省大部空气污染气象条件2级,较有利于空气污染物稀释、扩散和清除。
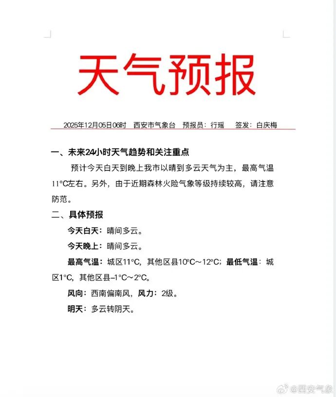
西安气象发布最新预报
今天白天:晴间多云。
今天晚上:晴间多云。
最高气温:城区11℃,其他区县10℃~12℃;最低气温:城区1℃,其他区县-1℃~2℃。
风向:西南偏南风,风力:2级。
明天:多云转阴天。
渭南市气象台12月5日发布
渭南今天晚上到明天白天
晴天转多云,西北风2到3级,-2到14℃;
7日:阴天间多云,有4级左右偏北风,阵风可达6级以上;
8日:多云,日平均气温下降2到4℃。
来源 | 陕西气象 西安气象 渭南市气象台
原标题:《陕西:降温6~8℃、雨夹雪、小雪在路上!预警再升级(极高危险)!最新预报→》

