25岁女博主天天“减肥餐”,重要器官大面积坏死!医生提醒
你在控制饮食时
会天天只吃水煮鸡胸肉
和西蓝花吗?
那真的要注意了!
一位25岁减肥博主,因每天坚持这样“自律”的饮食方式,在社交平台收获无数点赞,然而近日却因“胰腺坏死”相关话题冲上了热搜。

这位年轻的减肥博主为了快速瘦身,坚持半年每天只吃水煮鸡胸肉、西兰花和土豆,极低摄入油脂和碳水化合物。
尽管体重显著下降,她却因剧烈腹痛送医,结果让所有人大吃一惊——检查显示她的胰腺已大面积坏死。

医生解释:胰腺分泌胰液需脂肪刺激,长期极低脂饮食会导致胰液淤积,一旦胰蛋白酶原在胰腺内被异常激活,就会“自己消化自己”,引发急性胰腺炎,严重可致命。
像这位女士这样极端节食,表面清淡,实则打乱了胰腺、胆囊的分泌节律。
健康减肥核心是热量缺口+代谢稳定,不是“吃的越少越好”,每餐吃到“不饿但还能再吃几口”就停。
1
导致胰腺炎的常见原因
① 胆结石:这是最常见的病因。胆囊里的结石,尤其是细小结石,可能掉入并堵塞胆总管和胰管的“共同通道”,导致胆汁反流入胰管,触发胰腺炎。
② 高甘油三酯血症:当血液中的甘油三酯指标严重超标时,大量的脂肪颗粒会堵塞胰腺的微血管,并分解产生有毒的游离脂肪酸,直接损伤胰腺细胞。
③ 酗酒:酒精会直接刺激胰液分泌,同时引起胰腺出口的括约肌痉挛,导致胰液排出受阻。
2
如何守护胰腺健康?
① 饮食务必均衡:脂肪和碳水化合物都是人体必需的能量和营养素,不能完全杜绝。任何极端的饮食模式都存在健康风险。
② 避免暴饮暴食:规律三餐,避免从长期节食突然转向高油高脂的大餐,给消化系统一个缓冲和适应的过程。
③ 管理胆道疾病与高血脂:定期体检,处理胆结石等问题。关注血脂水平,如果甘油三酯超标,需在医生指导下干预。
④ 限制饮酒,最好戒酒。
医生强调,一旦出现持续性的剧烈上腹部疼痛,并向后背放射伴有恶心、呕吐症状,必须立即就医,急性胰腺炎可能会发展成急重症,不容拖延。
3
正确的减肥指南
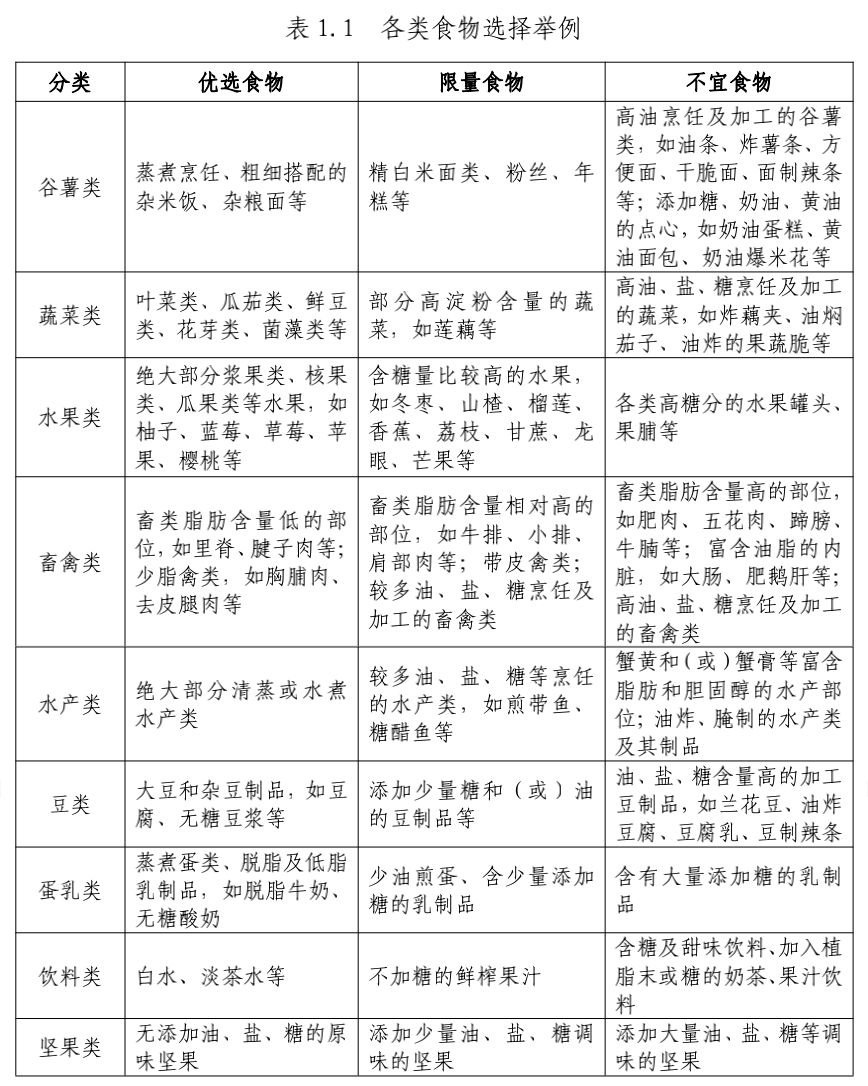
?这些食物优先选
鼓励主食以全谷物为主,适当增加粗粮并减少精白米面摄入;
保障足量的新鲜蔬果摄入,但要减少高糖水果及高淀粉含量蔬菜的摄入;
优先选择脂肪含量低的食材,如瘦肉、去皮鸡胸肉、鱼虾等;
优先选择低脂或脱脂奶类。

?这些食物要少吃
减重期间应少吃油炸食品、含糖烘焙糕点、糖果、肥肉等高能量食物(高能量食物通常是指提供400kcal/100g以上能量的食物)。
减重期间饮食要清淡,每天食盐摄入量不超过5g,烹调油不超过20~25g,添加糖的摄入量最好控制在25g以下。
减重期间应严格限制饮酒。每克酒精可产生约7kcal能量,远高于同质量的碳水化合物和蛋白质产生的能量值。
?每天具体吃多少?
控制总能量摄入和保持合理膳食是体重管理的关键。控制总能量摄入,可基于不同人群每天的能量需要量,推荐每日能量摄入平均降低30%~50%或降低500~1000kcal,或推荐每日能量摄入男性1200~1500kcal、女性1000~1200kcal的限能量平衡膳食。

4
科学减肥,这4件事要记牢
《成人肥胖食养指南(2024年版)》建议,三大宏量营养素的供能比分别为:脂肪20%~30%、蛋白质15%~20%、碳水化合物50%~60%,推荐早中晚三餐供能比为3:4:3。
?定时定量规律进餐
要做到重视早餐,不漏餐,晚餐勿过晚进食,建议在17:00~19:00进食晚餐,晚餐后不宜再进食任何食物,但可以饮水。
?少吃零食,少喝饮料
不论在家还是在外就餐,都应力求做到饮食有节制、科学搭配,不暴饮暴食,控制随意进食零食、喝饮料,避免夜宵。
?进餐宜细嚼慢咽
摄入同样的食物,细嚼慢咽有利于减少总食量,减缓进餐速度,可以增加饱腹感,降低饥饿感。
?适当改变进餐顺序
按照“蔬菜一肉类一主食”的顺序进餐,有助于减少高能量食物的进食量。




来源/新闻坊、申工社、橙柿互动、央视新闻
编辑/刘斌
审签/王慧莹
监制/乔虹
转发提醒!
原标题:《25岁女博主天天“减肥餐”,重要器官大面积坏死!医生提醒》

