中国光彩事业促进会第七届理事会领导机构产生,致公党党员林夕爱当选理事
2025-12-01 14:02
上海
中国光彩事业促进会第七次会员代表大会26日在京召开。中共中央政治局常委、全国政协主席王沪宁会见全体与会代表。

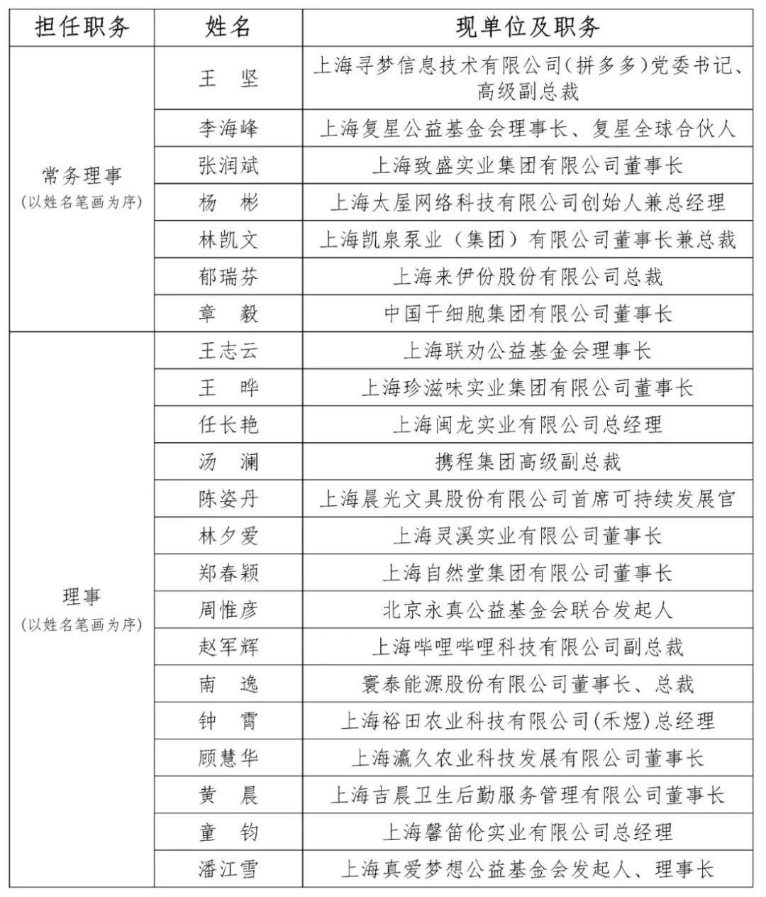
会议选举产生了第七届理事会领导机构。其中,我市7位代表当选中国光彩会第七届理事会常务理事,15位代表当选理事。致公党市委青年工作委员会副主任、徐汇区委副主委林夕爱当选理事。

原标题:《中国光彩事业促进会第七届理事会领导机构产生,致公党党员林夕爱当选理事》
特别声明
本文为澎湃号作者或机构在澎湃新闻上传并发布,仅代表该作者或机构观点,不代表澎湃新闻的观点或立场,澎湃新闻仅提供信息发布平台。申请澎湃号请用电脑访问https://renzheng.thepaper.cn。

