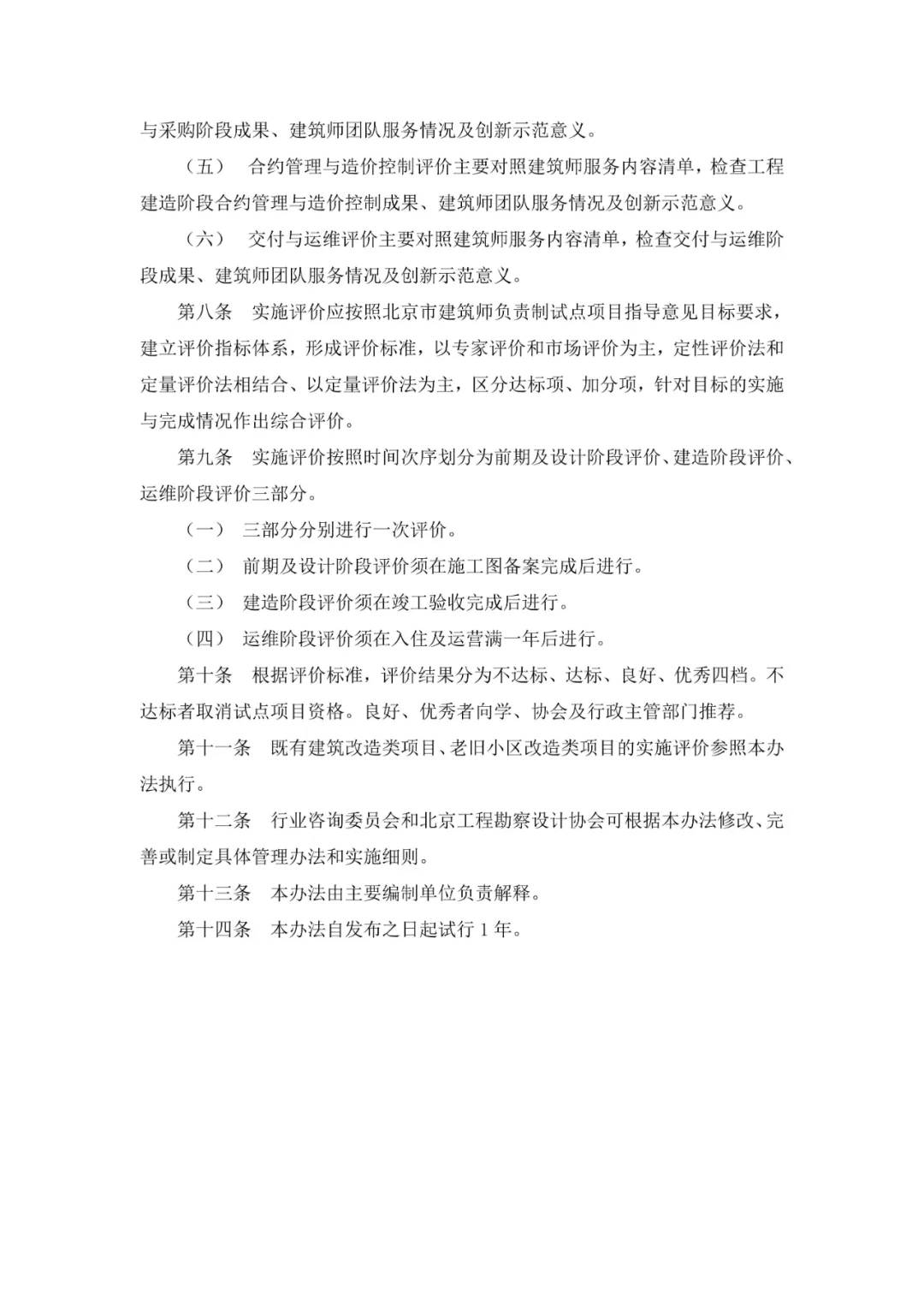
北京出台建筑师负责制试点项目实施评价办法
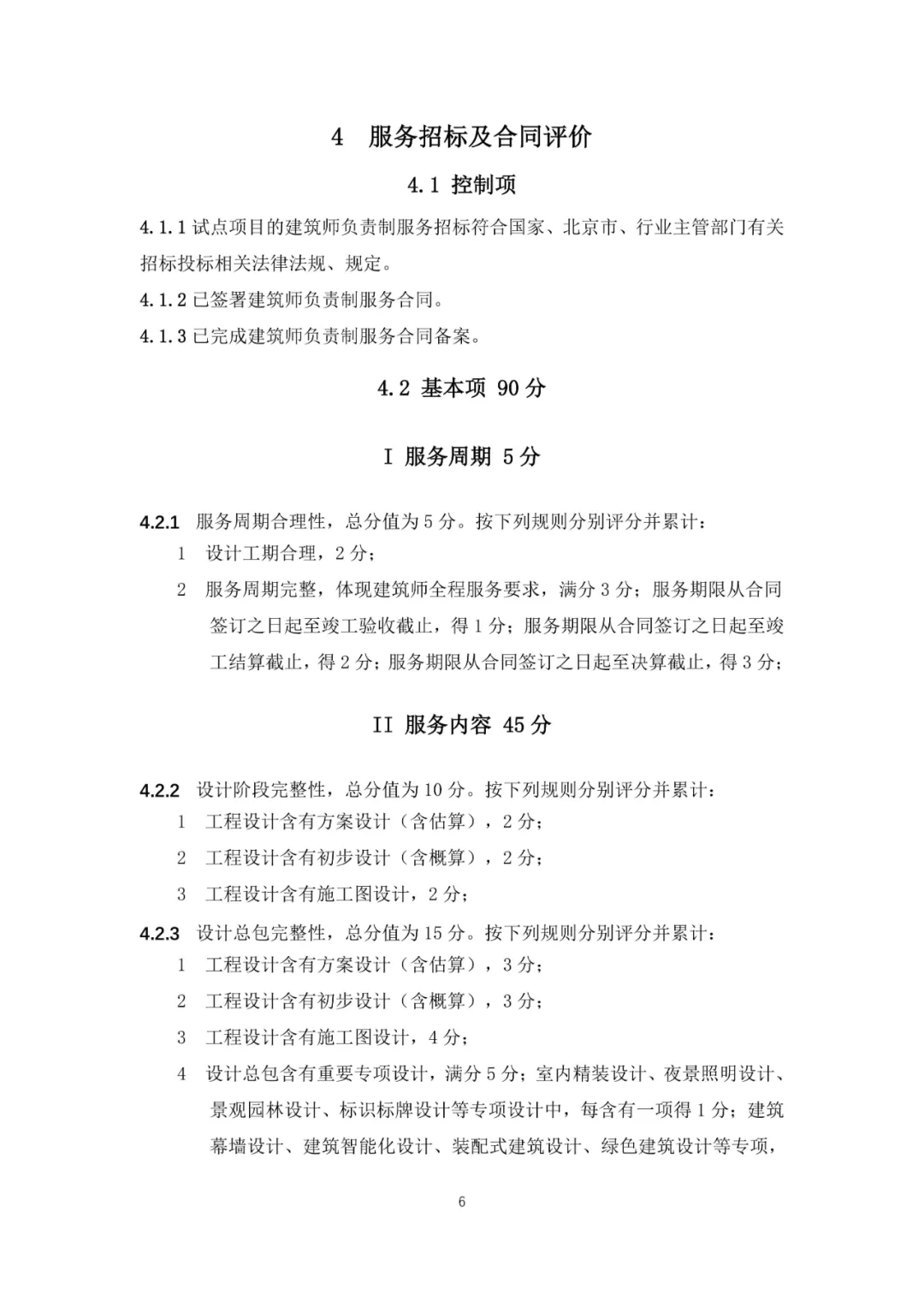
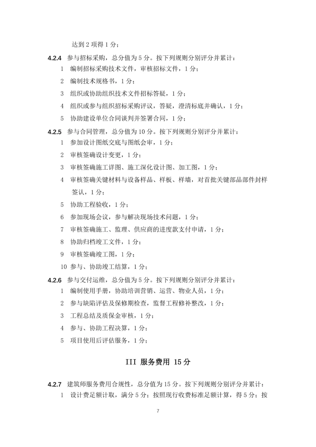
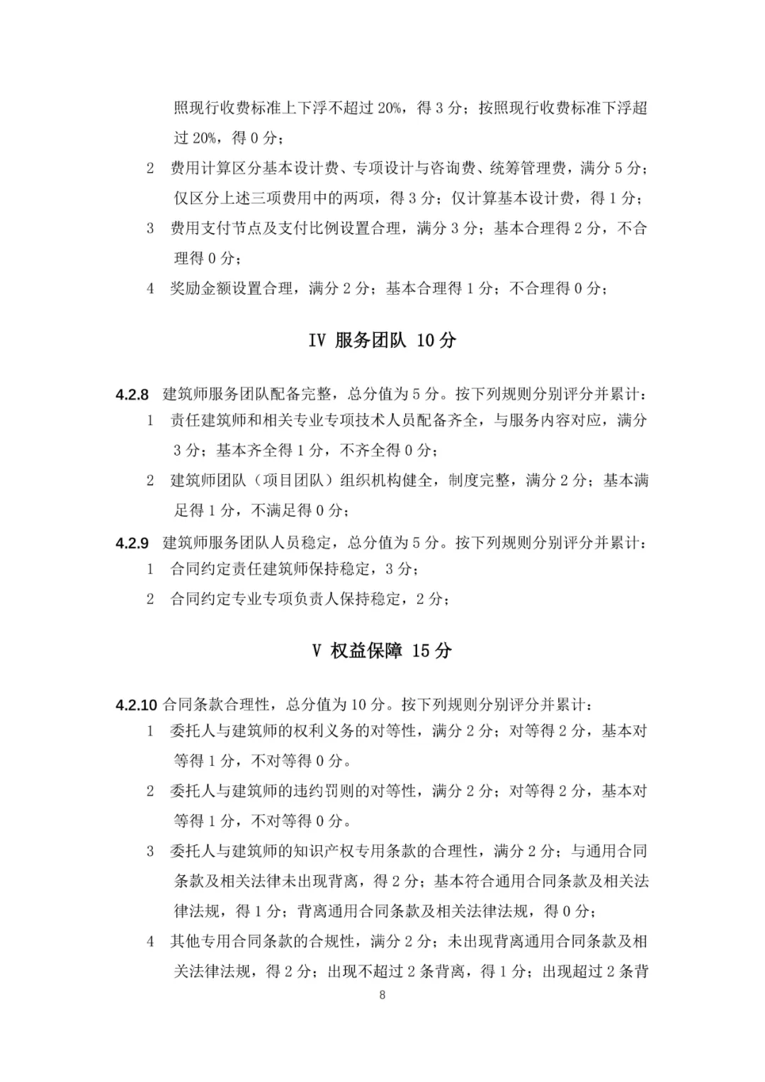
日前,北京工程勘察设计协会发布《北京市建筑师负责制试点项目实施评价办法(试行)》(以下简称《评价办法》),系统总结试点经验,形成可复制、推广的标准和模式,为后续面向市场全面推行建筑师负责制奠定基础。《评价办法》包括总则、术语、基本规定、服务招标及合同评价、项目前期及方案设计评价、初步设计及施工图设计评价、招标采购与合约管理评价、交付与运营评价8个部分,适用于北京市建筑师负责制试点项目的实施评价工作。《评价办法》自发布之日起试行1年。
原文如下


关于发布《北京市建筑师负责制试点项目实施评价办法(试行)》的通知
各有关单位:
为贯彻落实《国务院办公厅转发住房城乡建设部关于完善质量保障体系提升建筑工程品质指导意见的通知》(国办函〔2019〕92号)精神,《北京市优化营商环境条例》明确提出探索在民用和低风险工业建筑工程领域推行建筑师负责制;同时,按照2020年6月北京市被住建部批复为全国第六个建筑师负责制试点城市的相关要求,北京市规划和自然资源委员会成立了试点工作专班(以下简称“工作专班”),组织编制发布了《北京市建筑师负责制试点指导意见》(京规自发〔2021〕28号),依托北京工程勘察设计协会(以下简称“北勘设协”)成立了北京市设计行业咨询委员会(以下简称“行咨委”),推进试点政策与实施细则的制定与优化。目前全市已有试点项目200余个,部分项目已接近或完成竣工验收。
为系统总结试点经验,形成可复制、推广的标准和模式,为后续面向市场全面推行建筑师负责制奠定基础。北勘设协组织行咨委编制了《北京市建筑师负责制试点项目实施评价办法(试行)》(以下简称《评价办法》)。《评价办法》经专题研讨、征求意见及项目试评价后完善定稿,现予以正式发布。
《评价办法》可作为行业单位对建筑师负责制试点项目自评价的依据。
《评价办法》自发布之日起实施。请各相关单位在使用过程中,总结经验、积累资料,随时将发现的问题及解决意见和建议反馈给协会,以便于修订完善。
联系人: 姜爱丽 王大昌
联系电话:010–68015437
联系邮箱:xhzcbw@163.com
协会地址:北京市西城区南礼士路二条二号院二号楼102
附件:《北京市建筑师负责制试点项目实施评价办法(试行)》
北京工程勘察设计协会
2025年11月19日
附件






























































来源:北京工程勘察设计协会官网

