同时上线!浙大3项成果登《自然》
原创 科研报国的 浙江大学 浙江
北京时间8月27日
浙江大学科研团队在《自然》
连发三篇研究论文
让我们一起来看看吧
(1)浙江大学物理学院王浩华教授、杭州国际科创中心郭秋江研究员超导量子计算团队联合清华大学邓东灵长聘副教授团队在《自然》发表论文“Topological prethermal strong zero modes on superconducting processors”,在百比特超导芯片上实现新型拓扑边缘态。值得一提的是,该实验是在浙江大学超导量子计算团队自主研制的百比特“天目2号”超导量子芯片上完成的。
(2)浙江大学光电科学与工程学院/海宁国际联合学院狄大卫教授、邹晨研究员和赵保丹教授团队研制了世界上第一个电驱动钙钛矿激光器。相关研究成果以“Electrically driven lasing from a dual-cavity perovskite device”为题发表于《自然》。邹晨是论文第一作者。狄大卫/邹晨/赵保丹为论文通讯作者,浙江大学为该研究唯一完成单位。
(3)浙江大学环境与资源学院百人计划研究员陈松灿团队联合奥地利维也纳大学、中国科学院城市环境研究所宁波观测研究站首次揭示了硫化物氧化耦合三价铁矿还原的微生物及其代谢途径。相关研究成果以“Microbial iron oxide respiration coupled to sulfide oxidation”为题发表在《自然》,陈松灿为该研究的第一作者兼共同通讯作者。
中国学者在百比特超导芯片上
实现新型拓扑边缘态
拓扑边缘态作为量子世界最为迷人的“景观”之一,在量子信息中具有重要的应用价值。王浩华、郭秋江与其合作者邓东灵团队在百比特超导量子芯片上实现了一种新型的“热”拓扑边缘态:在非无序、存在热激发的有限温量子体系中,拓扑边缘态仍能展现出足够的稳定性。该实验证明了“预热化”机制能有效抵御热激发扰动,形成更加稳健的长寿命拓扑边缘态。
图1:“天目2号”超导量子芯片这种稳健的拓扑边缘态为保护脆弱的量子信息提供了新可能。研究团队进一步利用该边缘态构造了两个逻辑量子比特,成功制备了逻辑贝尔态,并展示了其对热激发的鲁棒性。值得一提的是,该实验是在浙江大学超导量子计算团队自主研制的百比特“天目2号”超导量子芯片(图1)上完成的。“天目2号”量子芯片可操控量子比特数目超过100个,同时支持高保真度的并行量子逻辑门操作,为科学家探索新的量子信息理论与技术、模拟新奇的量子物态提供了可靠平台。
量子系统的 “热化”难题
该研究针对的是凝聚态物理中的一种新奇物态——对称性保护的拓扑边缘态(symmetry-protected topological edge states)。它通常出现于系统的边界,受到特定对称性的保护,能够有效地抵抗满足对称性的噪声,这使它在量子信息方面具备潜在的应用价值。然而困难在于,拓扑边缘态非常脆弱,通常仅存在于绝对零度的理想环境,在真实的“热”环境中,要成为量子世界“皮实耐造”的成员,它们必须挺过“命运”的难关——热化。
经典世界中的热化现象随处可见,比如将冰块放入一杯温水中,过一会冰就全化成了水。微观世界也有类似现象:在一个多粒子的封闭系统中,体系的初始状态携带有一定的局域信息;随着时间的推移,那些最初的局域信息将扩散到所有粒子中,像一页被涂乱的笔记,无法辨别最初的字迹。
作为热化的推手,我们不妨把热激发(thermal excitation)看作闯入量子系统的一个“热浪”。理论上“热浪”会像涟漪一样波及系统内的每个粒子,并与之发生相互作用,处于系统边缘的粒子也不例外。相互作用会改变粒子的状态,系统边缘态的初始状态也会被随之“抹去”(图2左)。正如寻找室温超导体对科学界的无穷吸引力,寻找能在“热浪”扰动下存活的量子物态,是一直以来吸引科学界的梦想。
近年来,陆续有研究团队发表理论方案与实验结果。主流思路是一种叫多体局域化(图2右)的方法:在系统中引入无序来增加热激发移动的难度,试图“原地”束缚热激发,阻隔它与其他粒子的相互作用。“这一方法依赖于随机施加的势场,实验实现的成本比较高。此外,学术界对于多体局域化的稳定性也依然存在争议。”郭秋江说。
新的策略:涌现的对称性
图2:无预热化机制时边缘态被移动的热激发破坏(左);预热化机制下边缘态无法与热激发相互作用,受到很好的保护(中);多体局域化将热激发束缚在原地(右)
“多体局域化的策略是限制热激发的移动,我们则把关注点转移到热激发与边缘态的相互作用上。”邓东灵等学者提出了利用预热化(prethermalization)机制保护拓扑边缘态的路径,无需引入无序,而是依靠系统内部涌现的对称性对边缘态提供额外的保护,这样就像为边缘态装上“防护罩”,抑制其与热激发之间的相互作用(图2中)。
针对上述理论构想,邓东灵团队与王浩华、郭秋江团队(图4)合作开展了量子模拟实验。研究团队在“天目2号”超导量子芯片上构造了一条具有100个粒子的长链,并对这些粒子之间的耦合强度进行了二聚化(dimerization)设计。在约270层量子线路演化过程中,研究团队观察到了不受热激发影响的拓扑边缘态,预热化的机制生效了!实验显示,即使长链中存在大量的热激发,长链两端的拓扑边缘态仍然维持了和其在“零温”基态下相似的寿命!这种不需要无序的对热扰动的鲁棒性,意味着一种新的“热”拓扑边缘态诞生了。
图3:被热激发破坏的逻辑贝尔态实验结果(左、中)受预热化机制保护的逻辑贝尔态实验结果(右)
关于预热化系统为何对热激发“免疫”,邓东灵对其中的物理机制进行了解释:相互作用强度的二聚化使系统涌现出U(1)×U(1)对称性,奇数和偶数格点对应的两条子链分别遵循粒子数守恒。这种情况下,热激发无法在两条子链之间传播。当热激发移动到系统边缘时只能“原路”返回,从而抑制了和边缘态的相互作用。
该研究建立了一种可行的数字量子模拟方法,为在有限温度下探索拓扑物质提供了新的实验手段。研究团队用预热化的拓扑边缘态进一步编码制备了逻辑贝尔态(图3),这为构建在有限温度下抗噪声的量子存储提供了新的路径。
国际先进的超导量子芯片
“天目2号”是由浙大团队自主研发的百比特超导量子芯片。论文共同第一作者、浙江大学博士生金非童介绍说,“它采用近邻可调耦合架构,具备很高的编程灵活度,同步单/双量子比特门保真度中位数分别达0.9995和0.995,这些关键指标均达到国际先进水平。”
“就像砖块与房子的关系。我们之所以能在实验上看到稳健的拓扑边缘态,离不开浙江大学团队研发的高水平超导量子芯片。”论文共同第一作者、清华大学博士生蒋颸说,“100个粒子的规模很重要,如果链不够长,我们可能就发现不了这样有趣的现象。操控精度也很重要,如果精度不够高,可能根本无法看到热激发的运动。”
图4:浙江大学超导量子计算团队部分成员。共同通讯作者郭秋江(左),共同一作金非童(中),共同一作朱旭浩(右)
郭秋江表示:“下一步,团队将继续提升超导量子芯片的规模和性能,以模拟尺度更广、物理内涵更丰富的科学问题,为科学应用的探索和量子算法的发展提供基础平台。”
本文其他主要合作者包括:浙江大学物理学院张俊香教授、宋超研究员、王震研究员,浙江大学杭州国际科创中心张鹏飞研究员、李贺康高级工程师,哈佛大学Norman Y. Yao教授和Francisco Machado博士后,剑桥大学Jack Kemp博士后,以及爱荷华州立大学Thomas Iadecola副教授。
全球首个电驱动钙钛矿激光器
手机的人脸识别、汽车的雷达测距、医院的激光手术……这些新技术的高速发展都离不开激光。激光具有单色性强、方向性好、能量高度集中等优势,成为推动光电信息产业发展的关键技术之一。
最近,狄大卫/邹晨/赵保丹团队研制了世界上第一个电驱动钙钛矿激光器。这是一个包含两个光学微腔的“双腔”激光器,它将低阈值钙钛矿单晶微腔子单元与高功率微腔钙钛矿LED子单元集成于同一个器件,形成了一个垂直堆叠的多层结构。这种新型半导体激光器,其发射激光所需的最小电流(阈值电流)为92A/cm2,比最好的有机半导体激光器还低一个数量级,且表现出较好的稳定性,并能在36.2 MHz的带宽下实现快速调制,有望应用于片上数据传输、计算和生物医学等领域。
,时长01:10
创新双光学微腔设计
激光器种类繁多,其中半导体激光器是信息技术领域的重要光源,但其传统制造工艺通常工序复杂且成本高昂。当前,钙钛矿半导体、有机半导体和量子点等新型激光材料展现出显著优势。它们可通过溶液法制备,不仅加工成本相对较低,而且更容易集成到可大规模量产的硅基光电子平台上。在这些材料中,钙钛矿半导体因其发射光谱可调(可实现各种色彩),且在光泵浦(即光驱动)条件下能实现极低的激光发射阈值,具有十分优异的技术前景。
驱动激光器工作所需的外部能量源主要包括电和光两种形式。过去十余年间,全球学者在光驱动钙钛矿激光方向取得了系列重要进展,然而,光驱动通常需要借助体积庞大的外部光源(如脉冲激光器),它使器件的适用范围十分有限。研发电驱动钙钛矿激光器,是钙钛矿光电子学领域一直以来的最大挑战,也是全球众多科研团队共同追寻的目标。
团队工作照“为了实现电驱动激光发射,我们发明了一种集成式的双腔结构。我们的方案是,将高功率微腔钙钛矿LED子单元与高质量单晶钙钛矿微腔子单元紧凑地集成在同一器件中”,狄大卫介绍。该器件将微腔钙钛矿LED在电激励下产生的大量光子高效地耦合到第二个微腔中,并激发单晶钙钛矿增益介质,产生激光。
电驱动钙钛矿激光器结构“尽管集成式电驱动的原理本身并不复杂,但在着手制备激光器时,我们还是经历了不少挑战”,邹晨说。团队此前没有顶发射微腔器件的制备经验,一切都要从零开始。从器件结构的设计优化,到制备工艺的摸索调试,再到测试系统的搭建验证,每一步都需要反复试错、逐步推进。当这些难题被逐一攻克,在电驱动下,团队成员们第一次观测到期待已久的激光光谱时,难以言喻的喜悦与振奋油然而生。
高效节能,高速调制
这种集成式激光器,包含可高效耦合的两个光学微腔(耦合效率达82.7%)。在电脉冲下,微腔钙钛矿LED子单元产生约2.5×104mW/cm2的峰值辐射功率密度,相当于约2.0×105 W/sr/m2的超高辐亮度。这个光功率被有效传递到单晶钙钛矿微腔中,并支持激光发射。
电驱动钙钛矿激光器性能“这种新型半导体激光器已经展现出重要的技术潜力“,狄大卫介绍。在电激发条件下,钙钛矿激光器的激光阈值为92A/cm2,比最好的电驱动有机激光器还要低一个数量级。而且,电驱动钙钛矿激光器表现出比有机激光器更优异的可重复性和稳定性,能在36.2 MHz的带宽下实现快速调制。
电驱动钙钛矿激光器可用于光学数据传输等多种应用场景,还可用作集成光子芯片和可穿戴设备中的相干光源。团队发现,该器件能在36.2 MHz带宽下通过电脉冲进行快速调制。这种调制速率是通过减小器件有效面积以实现最小电阻电容(RC)常数,并使用硅衬底改善散热实现的。赵保丹说:“在未来,我们还需要克服微腔钙钛矿LED子单元纳秒级的自发辐射寿命限制,以实现器件的GHz级高速运行。”
团队合影(从左到右):邹晨、狄大卫、赵保丹“从当前的‘集成式泵浦’架构过渡到更为简洁的激光二极管结构,将是下一步研究工作的关键,因为这能实现更紧凑且可规模化的光电应用”,狄大卫说。在将这种新型半导体激光技术推向实际应用的进程中,团队已经做好准备以迎接新的重大挑战。
硫化物氧化与三价铁矿还原耦合的
新型硫/铁循环微生物途径
微生物介导的硫循环是陆地与海洋生态系统的核心生物地球化学过程,深刻影响全球碳循环、气候变化及地表氧化还原状态演化。硫化物(Sulfide)作为异化硫酸盐还原的主要产物,其再氧化为硫酸盐是硫循环的关键环节,但驱动该过程的微生物机制尚未明确。
陈松灿介绍,纯培养试验表明部分微生物能够以氧气、硝酸盐或四价锰矿等作为电子受体,将溶解态硫化物完全氧化为硫酸盐,从而驱动环境中的硫氧化过程。然而,地球化学证据显示,在缺乏这些常见电子受体的厌氧环境中,硫化物的完全氧化仍然普遍发生。尽管有假说认为三价铁矿可能作为微生物电子受体来驱动这种“隐秘”硫氧化过程,但现有的地球化学模型普遍认为硫化物与铁矿的作用属于化学反应,主要生成单质硫等中间态硫化合物(intermediate sulfur species)。迄今尚无证据表明微生物能够通过硫化物的完全氧化与铁矿还原的耦合反应获取能量,并实现化能自养生长。
为了探索具有硫铁耦合代谢功能的微生物,团队通过基因组大数据分析了异化硫氧化和异化铁还原关键基因的分布,发现这两条异化途径在多个微生物门类中共存(图1),暗示硫氧化耦合铁还原代谢具有广泛的物种分布。
图1.微生物基因组大数据和热力学分析预测了三条硫氧化耦合三价铁矿还原的微生物代谢途径
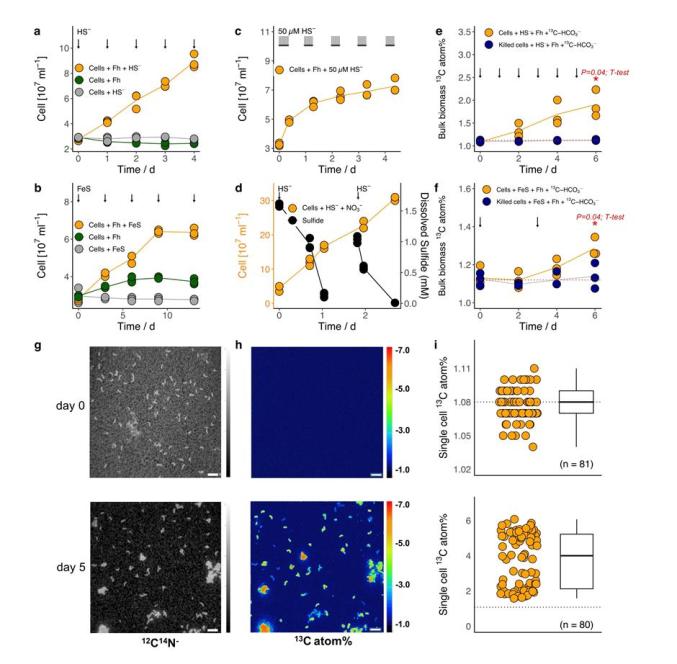
结合代谢产物检测、稳定同位素探针、纳米二次离子质谱(NanoSIMS)等技术手段,研究以Desulfurivibrio alkaliphilus为模式菌株,证实其可利用三价铁矿作为电子受体,将无定型硫化铁(FeS)或溶解态硫化物完全氧化为硫酸盐,并从中获得能量进行自养生长(图2)。
图2.Desulfurivibrio alkaliphilus利用硫化物和三价铁矿进行自养生长生理试验表明,D. alkaliphilus能够驱动硫化物氧化过程,竞争性地氧化环境浓度的溶解态硫化物(~50µM),并将其大部分完全转化为硫酸盐。转录组学分析揭示,D. alkaliphilus通过逆向异化硫酸盐还原途径(reversed dissimilatory sulfate reduction pathway)实现硫化物氧化,并通过多血红素细胞色素(multiheme cytochromes)将硫氧化释放的电子传递到胞外电子受体铁矿(图3)。宏基因组分析进一步表明,具有硫化物氧化耦合铁还原潜力的D. alkaliphilus近缘物种广泛存在于海洋沉积物、海底热泉、土壤、淡水湿地等生态系统,暗示微生物驱动的硫铁耦合循环具有广泛的环境分布。
图3.Desulfurivibrio alkaliphilus耦合硫化物氧化与三价铁矿还原过程的分子机制研究首次揭示了一种全新的微生物能量代谢途径,突破了传统上认为硫化物与三价铁矿仅发生化学反应的观点。该途径绕过了传统的化学氧化与单质硫歧化过程,直接驱动硫化物向硫酸盐的厌氧转化,完善了硫-铁耦合生物地球化学模型。
图4.浙大团队合照(左三为陈松灿)“这一发现为理解海洋沉积物、海底热泉、土壤及淡水湿地等厌氧环境中普遍存在的隐秘硫氧化过程提供了新视角,也为深入解析地球硫、铁循环及其与其他元素间的耦合关系奠定了重要的微生物学基础。”陈松灿介绍。
文字记者:周炜 查蒙丨浙江大学融媒体中心学生记者团周天宇
摄影记者:哲映丨部分图片来源于课题组
今日编辑:浙江大学融媒体中心学生记者团 傅航颖丨董晓萌
责任编辑:董晓萌 周亦颖
精彩推荐
守护“你的菜”!浙大团队要你吃得好
来看低氧血症的“中国方案”
一年一度,欢迎你来!
点分享
点收藏
点在看
点点赞科研求索 · 目录#科研求索上一篇侧侧身=“生命角度”?来看低氧血症的“中国方案”继续滑动看下一个轻触阅读原文
浙江大学向上滑动看下一个
浙江大学赞分享推荐 写留言 ,选择留言身份
原标题:《同时上线!浙大3项成果登《自然》》

