“28万说服聋哑女代孕”,长沙通报地下代孕机构行政处罚情况,最高罚款1.3亿!
2025-08-23 15:54
重庆
2025年5月12日,记者通过多日蹲守,发布《暗访长沙地下代孕室》,报道了在湖南省长沙市长沙县和开福区内的两处非法代孕机构情况。
8月23日,记者从长沙市开福区人民政府官网获悉:长沙市开福区针对此案件共立案4起,均下达行政处罚决定书,对涉案5人作出行政处罚。其中,两名开办者被没收涉案药品器械、没收违法所得167.9万元,罚款2518.5万元;一名医生被警告、没收违法所得11.75万元,罚款3万元,暂停执业活动一年;一名护士被没收违法所得6万元;一名实验室人员被没收违法所得1万元。
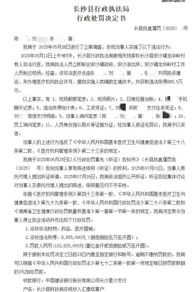
长沙县也对非法代孕机构及涉事人员进行依法处置:长沙县针对此案立案9起,均下达行政处罚决定书,对涉案13人作出处罚。其中,4名开办者被没收涉案药品器械,没收违法所得885.5万元,罚款13282.5万元;4名人员为非医师行医,共计被没收违法所得282.69万元,罚款1978.83万元;一名医师被警告、没收违法所得15.75万元、罚款3万元、暂停执业活动1年;4名辅助人员被没收违法所得59.82万元。
事件回顾:2025年5月,记者接到举报称,湖南省长沙市长沙县及开福区存在非法代孕的手术室和实验室,违规开展地下代孕业务。经过多日蹲守调查,5月12日,记者发布《暗访长沙地下代孕实验室》,报道了两处非法代孕机构的情况。
两处非法代孕机构中,长沙县涉事地下代孕机构为一栋自建房,内部设有实验室、手术室及病房,现场摆放了大量有关胚胎移植、取卵的医疗器械及药品,无牌车单日转运超10名女性进入。除此之外,记者在病房内还发现了一名聋哑女性参与代孕。该聋哑女子用手语表示,代孕机构人员给了她28万元费用,让她在这里接受胚胎移植手术。
当记者与执法人员进入开福区一处非法代孕机构时,发现一名处于麻醉状态的女子被独自留在手术台,多名代孕机构内部人员正在逃离,在别墅院墙附近及草丛内,还看到四处散落的手术服、手术帽等医疗物品。执法人员随即展开抓捕,并联系急救中心将被麻醉女子送到当地医院。
5月13日晚,两处代孕机构已有18名涉事人员被当地相关部门控制。随后,长沙市卫健委对全市相关重点医疗机构展开全面排查。
原标题:《“28万说服聋哑女代孕”,长沙通报地下代孕机构行政处罚情况,最高罚款1.3亿!》
特别声明
本文为澎湃号作者或机构在澎湃新闻上传并发布,仅代表该作者或机构观点,不代表澎湃新闻的观点或立场,澎湃新闻仅提供信息发布平台。申请澎湃号请用电脑访问https://renzheng.thepaper.cn。

