国家版体重管理指南来了!全是干货,赶快收藏→
“体重异常容易导致高血压、糖尿病、心脑血管、脂肪肝,甚至一部分的癌症也和体重异常有一定的关联。”
“有些人腰围太大,体重超重,甚至患上了慢性病……这就需要专业医生和专业医疗机构的帮助。”
3月9日,十四届全国人大三次会议举行记者会,国家卫生健康委员会主任雷海潮表示,将持续推进体重管理年行动,普及健康生活方式。

体重管理之规范化流程
2024年,受国家卫生健康委医疗应急司委托,国家心血管病中心牵头,由健康生活方式医学中心组织相关领域专家编写《体重管理指导原则(2024年版)》。该文件针对超重肥胖等体重问题的规范化管理制定,主要内容包括体重的分类标准、体重管理相关评估、超重肥胖的干预和治疗、健康体重的管理与维持、特殊人群的体重管理、规范化体重管理流程等。
成年人体重管理流程

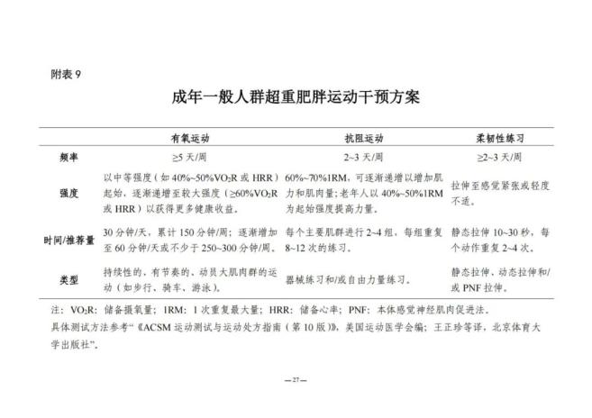
运动有益身心健康。但对于重度肥胖人群,应该请专业人士对身体状况进行评估,然后再根据个体体能基础,从低强度有氧运动开始,循序渐进地增加运动负荷和时长,期间适当加入抗阻训练。
吃动平衡——科学运动
运动能力的评估包括力量、速度、耐力、柔韧性和协调性等。评估中需要考虑各个关节的活动范围,肌肉力量在不同部位的水平和功能性强度,身体的灵活性和延展性,以及心肺功能等。
超重肥胖人群应以减脂为主要目标、维持瘦体重3为次要目标进行运动。推荐长时间中低强度有氧运动,通常需要每日进行一次或两次运动。另外结合抗阻运动有助于在减少身体脂肪的同时维持瘦体重。
运动原则




一般人群的运动干预
进行有氧运动干预时,建议由小运动量开始,逐渐达到 30 分钟/天的中等至较大强度。对于运动依从性较差的个体,可以通过累计多次、每次不少于 10 分钟的连续运动达到总的运动量。为了实现长期控制体重的效果,建议应逐渐达到至少 250 分钟/周(或消耗≥2000千卡/周)中等至较大强度运动,且将运动分在每周的 5~7 天内进行。可根据年龄、健康状况和运动能力采用不同的运动方法进行运动干预(见附表 9)。

高危人群的运动干预
对存在运动风险的人群应适当降低运动强度、缩短每次运动时长、增加运动频率,必要时在专业人员指导下制定个体化运动方案。糖尿病患者要关注是否有运动后低血糖及是否有视网膜病变等运动禁忌症4;高血压患者要了解血压控制情况及靶器官损害状况;合并心血管疾病要评估冠脉病变的严重程度及心功能状态。


运动干预注意事项
遵循合理的运动流程和科学的锻炼方案,在运动前做好热身准备,运动中避免关节、肌肉、韧带损伤和过度训练,运动后进行充分拉伸恢复并及时补液。

注:3 瘦体重,是指人体中除去脂肪组织之外的组织和物质的总重量,包括肌肉、骨骼、内脏、水分等。4 具体可参见《中国糖尿病健康管理规范(2020)》。
体重管理指导原则(2024年版)PDF
来源《央视新闻》公众号
1.《体重管理指导原则(2024年版)》、《成人肥胖食养指南(2024年版)》
你花了 · 秒来阅读
点亮
提醒更多人注意!
继续滑动看下一个轻触阅读原文

隆昌妇联向上滑动看下一个
隆昌妇联赞分享推荐 写留言 ,选择留言身份
原标题:《国家版体重管理指南来了!全是干货,赶快收藏→》

