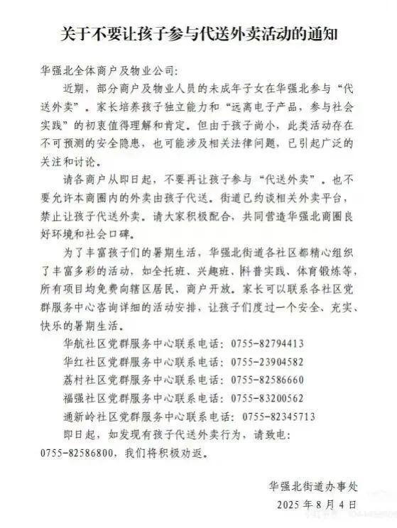
深圳华强北,叫停“小孩送外卖”!
8月4日晚,网上流传着一份《关于不要让孩子参与代送外卖活动的通知》,落款为华强北街道办事处。
8月5日,记者从深圳市福田区华强北街道办事处得到证实,该通知确为街道发出,面向辖区全体商户及物业公司。
街道相关负责人介绍,除了告示上提及的、党群服务中心为居民和商户提供免费的全托班、兴趣班等服务,街道及社区图书馆还将同步延长开放时间,为孩子们提供安静、舒适的学习环境。
通知中呼吁,请各商户从即日起,不要再让孩子参与“代送外卖”,也不要允许本商圈内的外卖由孩子代送,“街道已约谈相关外卖平台,禁止让孩子代送外卖。”

此前报道
据“第一现场”报道,深圳华强北部分高层写字楼有“外卖最后垂直100米”代送服务——骑手将外卖送至楼下后,由专人代送上门。然而,近日正值暑假,这些代送队伍中出现了不少“小孩哥”“小孩姐”。
记者在现场看到,主要是成年人带着二维码接外卖骑手的单,再交给学生送上楼,每单收费1-2元。

据悉,代送的“小孩哥姐”从小学生到高中生都有,代送区域都是限定的大厦。由于其父母大多在华强北片区上班,因此他们对高楼换乘比较熟悉。
有骑手表示,华强北密布着大量高层写字楼,很容易因为迷路而送餐超时,导致被罚钱。暑期“小孩哥姐”代送的确很多,他们总体还是比较靠谱的,有时甚至比成人送得还要快。
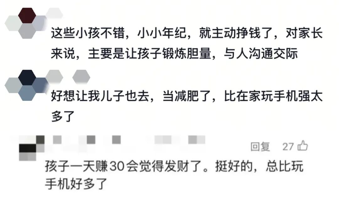
对小朋友代送外卖,不少网友表示赞许,“比在家玩手机强”“能锻炼社会适应能力”。

也有部分网友对“跑楼小孩”的人身安全表示担忧。

律师提醒:未成年人送餐,可能涉嫌违法
北京天驰君泰律师事务所高级合伙人郭政律师表示,在合法性方面,未成年人保护法第六十一条规定,任何组织或者个人不得招用未满十六周岁的未成年人。外卖员以支付报酬形式让未成年人代送餐,属于从事营利性劳动,有可能构成变相雇佣童工,涉嫌违法。
不过,在未成年人代送外卖的场景下,此种关系具有临时性、不稳定性,且未成年人属自愿代送外卖,自行定价,选择每单收取1-2元的费用,双方不具有人身依附性,故可能被认定为劳务对价/承揽报酬,构成合法的劳务关系或者承揽关系。
在雇主责任风险方面,若被认定构成雇佣关系(即劳务关系),外卖员需承担雇主责任,如未成年人因代送外卖发生意外事故,遭受人身损害的,外卖员需根据自身过错承担相应责任。
针对此事,红星新闻发表评论称——
“跑楼小孩”代送外卖现象,看似是暑期的一场实践,实则是一场安全与责任的小考。
家长、配送员、外卖平台及社会层面,要看到其中存在的隐忧。家长要树立正确的教育观念,为孩子选择规范、有益的实践活动;配送员和平台要提升服务能力,规范配送流程,保障消费者权益;相关部门要加强对市场主体经营活动的监管,对风险行为进行及时有效的制止和引导。
来源:半月谈,中国青年报(整理:樊星)综合羊城派、@广东广播电视台、@第一财经、红星新闻、第一现场、封面新闻、网友评论等

