【前沿进展】Cell Regen | 改造施旺细胞分泌MANF: 外周神经再生的新型细胞治疗策略
Research | Published on July 07, 2025外周神经损伤指周围神经系统的结构与功能受损,是一类相当常见但目前仍缺乏有效治疗策略的疾病。外周神经损伤的自主修复过程称为外周神经再生,主要涉及清除受损组织、诱导轴突再生等。其中,施旺细胞能通过去分化、增殖、定向迁移等过程,在受损组织处诱导并促进神经元轴突的生长与延伸。然而,由于缺乏局部营养支持,轴突再生和施旺细胞的活力会逐渐减弱,神经再生常常失败。因此,通过改善和维持轴突再生与施旺细胞的动态调控有望提高再生效果。
近日,加拿大萨斯喀彻温大学的Anand Krishnan课题组在Cell Regeneration上发表了一篇研究论文“Schwann cells modified to secrete MANF is a potential cellular therapy for peripheral nerve regeneration”。研究发现中脑星形胶质细胞来源神经营养因子(mesencephalic astrocyte-derived neurotrophic factor, MANF)可以促进多种感觉神经元的生长,并促进施旺细胞的增殖与迁移等动态行为。通过改造施旺细胞使其持续分泌MANF,可以向受损神经组织中高效递送MANF并促进外周神经再生,有望成为外周神经损伤疾病的潜在细胞治疗策略。
研究发现研究团队首先探究了MANF在成年大鼠外周神经系统中的表达情况,发现MANF在受损后的背根神经节中表达量显著提高。进而通过免疫荧光共定位分析,发现其主要表达于IB4+神经元中,即非肽能感觉神经元。然而,不论是否受到外周神经损伤,MANF在具有髓鞘轴突的NF200+神经元中均很少表达,暗示其在损伤修复的过程中极度依赖于外源补充的MANF。此外,MANF在施旺细胞中表达量较不均一。
MANF主要在IB4+神经元中表达
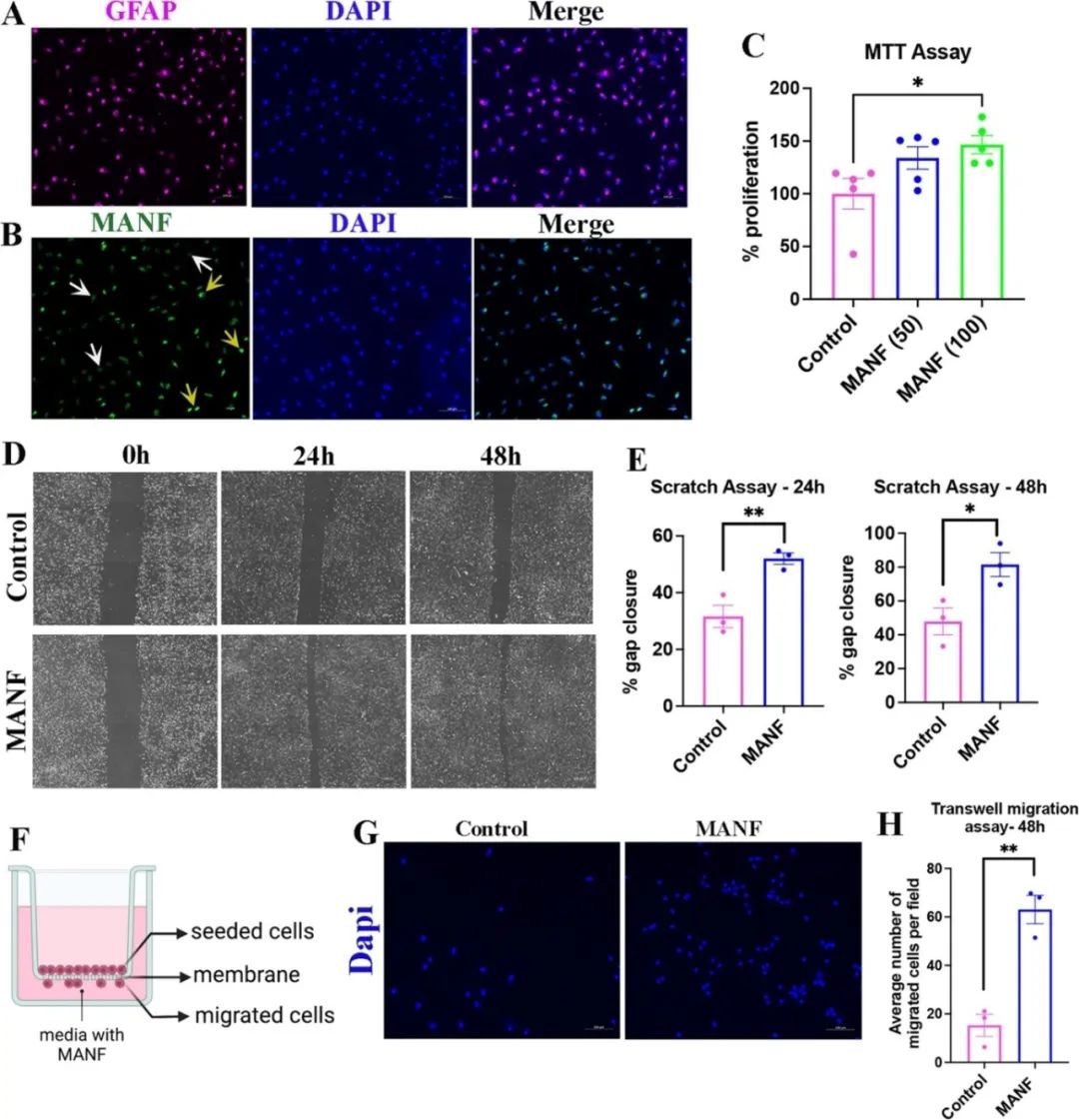
MANF在神经损伤后表达量并未显著提升为了探究MANF对神经元生长的促进作用,研究团队分离并获取了大鼠正常或受损组织的初级感觉神经元,并在培养基中补充了50ng/ml或100ng/ml MANF,发现其可以显著促进多种神经元的生长。此外,通过细胞增殖检测(MTT assay)、细胞划痕、Transwell等实验,发现MANF也可以促进体外培养的施旺细胞的增殖与迁移能力,暗示MANF对神经元的生长与胶质细胞的动态调控均具有促进作用。
MANF促进施旺细胞的增殖与迁移向坐骨神经损伤的小鼠模型中通过注射的方法局部递送MANF,并在损伤发生七天后观察神经元的再生情况,发现与对照组(补充生理盐水)相比,外源补充MANF的受损神经组织再生出更长的轴突,表明MANF在体内具有显著促进外周神经再生的作用。
最后,研究团队利用Doxcycline诱导系统构建了可诱导持续表达MANF的施旺细胞(SC-MANF)。在体外分离的急性损伤背根神经节中加入Doxcycline诱导剂以诱导SC-MANF表达,发现其能够显著促进神经元的轴突再生。这一研究成果为神经损伤疾病提供了全新的细胞治疗策略。
SC-MANF促进损伤背根神经节的轴突再生–– END ––
Cite this article:
Sivakumar, B., Hammond, C., Martinez, V. et al. Schwann cells modified to secrete MANF is a potential cellular therapy for peripheral nerve regeneration. Cell Regen 14, 29 (2025). https://doi.org/10.1186/s13619-025-00247-9
通讯作者
Anand Krishnan,加拿大萨斯喀彻温大学助理教授。主要研究方向为神经元-肿瘤相互作用,癌症生物学,神经系统中的免疫调节,以及神经元再生的调控机理。—— 关注更多往期内容 ——
点击标题,阅读全文
研究:运动方式不同,肠道菌群大不同!哪种训练模式更优?
报道:揭秘线粒体DNA失衡致毛发变白机制
综述:鹿茸生长期鹿血富含能有效诱导大鼠伤口再生性愈合的因子
研究:eIF5A,守护肠道稳态的关键因子
研究:蒙药额尔敦-乌日勒通过调节MVDA促进斑马鱼心肌再生转载、合作、咨询请留言或联系编辑部邮箱
cellreg@cscb.org.cn
2019年,Cell Regeneration (中文名《细胞再生(英文)》)经过了编辑队伍和期刊方向调整等大动作后,再度出现在学界同仁的视线中。该杂志是中国细胞生物学学会的官方出版物,采取开放获取OA的出版模式,在学会支持下目前不向作者收取发表费用APC;致力于搭建干细胞与再生医学研究的学术交流平台,促进再生医学从基础到临床转化应用。期刊文章目前已被Elsevier Scopus、Embase,PubMed Central,DOAJ,以及ESCI等数据库收录。

“阅读原文”获取全文下载链接阅读原文继续滑动看下一个轻触阅读原文
细胞世界向上滑动看下一个原标题:《【前沿进展】Cell Regen | 改造施旺细胞分泌MANF: 外周神经再生的新型细胞治疗策略》

