今日正式开始!广东高考录取日程来了
根据省教育考试院公布的
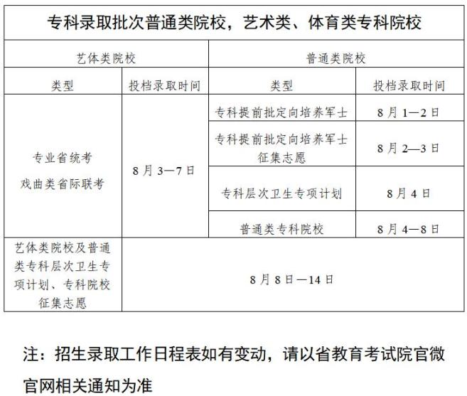
广东省2025年普通高校
招生录取工作日程表
招生录取工作于
7月8日至8月14日进行
其中
本科提前批为7月8日至18日
本科批为7月17日至31日
专科批为8月1日至8月14日



警惕涉高考骗局花样翻新
近年来,一些不法分子在高考招生录取阶段,设计各类骗局,话术与手段不断升级,考生及家长稍有不慎就可能上当。
01
虚构官方身份,谎称有“内部名额”
冒充高校领导、招办“能人”是诈骗分子惯用手段。
浙江省瑞安市人民法院审结的一起诈骗案件中,被告人周某通过伪造微信聊天记录以及教育部招生审批表等文件,制造学生将被浙江大学录取的假象,骗取家长134万余元。在行骗过程中,为打消家长的疑虑,周某申请了一个新的微信账号,将昵称设为“浙大哥”,头像设为浙大校徽,自导自演,将自己与“浙大哥”的聊天记录截图发给家长。
无独有偶,在北京市第一中级人民法院审结的一起涉及高考招生的诈骗案件中,被告人刘某虚构可通过各种方式帮助被害人子女进入国内或国外高校就读的办事能力。在行骗过程中,刘某谎称自己和某音乐学院有“计划内预留名额”的协议。
02
放大焦虑心理,编织“低分高录”话术
高考成绩公布后,一些不法分子利用考生和家长的焦虑心理,声称能够“低分录取”甚至“保送”进入名校。他们还用“不交钱将被退档”等威胁性话术,给出“低分高录”“免试入学”等诱惑性承诺,实施诈骗。
在山东日照山海天公安分局侦办的一起案件中,犯罪嫌疑人赵某、刘某某通过微信朋友圈等渠道,宣称能帮考生以“补录”的形式办理高校录取入学手续,骗取家长和考生的高额缴费。
03
伪造“李鬼”通知书,假冒官方账号
一些不法分子一比一“复刻”大学录取通知书,迷惑考生和家长。根据12321网络不良与垃圾信息举报受理中心公布的案例,有骗子冒充高校招生办人员向考生寄送伪造的录取通知书,并附上“缴费通知”,诱使考生将学杂费打入指定银行账户。
此外,一些社会机构和个人通过修改域名的个别字母、复制官方页面布局样式等方式,仿冒高校和招生考试机构的官方网站、新媒体账号,或注册“阳光志愿XX”“阳光高考XX”等近似名称的App,编造散布虚假信息,诱导考生及家长购买付费服务。
诈骗分子往往都是利用信息差、当事人心理焦急等因素实施诈骗。考生及家长要通过官方渠道核实招生信息,不要相信“改分补录”等虚假承诺,保护个人信息与资金安全,对可疑情况及时核实报警,筑牢反诈防线。
原标题:《今日正式开始!广东高考录取日程来了》

