【民生服务】河北2025高考分数线公布!
2025-06-24 17:27
河北
近10年河北高考分数线2024年

2023年
2022年
2021年
2015年—2020年
填报志愿时间安排本科提前批(A段军队院校志愿)、专科提前批(定向培养军士院校志愿)6月26日12时至6月27日12时;本科提前批(含A段、B段、C段,A段军队院校志愿除外)、本科批、对口本科批6月28日9时至7月2日17时;专科提前批(定向培养军士院校志愿除外)、专科批、对口专科批7月29日12时至8月1日17时。
志愿填报网站
考生填报志愿采取远程网上填报方式进行。考生在规定时间,登录省教育考试院网站(网址:http://www.hebeea.edu.cn,或直接访问https://gk.hebeea.edu.cn),通过志愿填报系统进行志愿填报。系统不支持手机、平板等移动终端设备。须使用IE11、Chrome、Edge及以上版本浏览器,由于浏览器类型及版本使用不当可能会造成无法填报志愿或填报错误等后果,责任由考生自负。
集中填报志愿时间
征集志愿时间
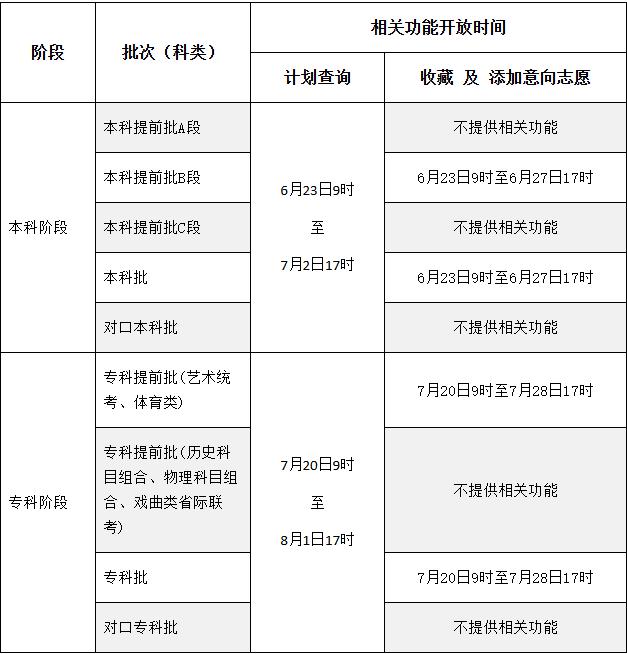
志愿填报期间,每日0时至6时为系统维护时间,不能填报志愿。志愿填报辅助系统开放时间安排
志愿填报辅助系统分本科阶段和专科阶段两个时间段进行开放,各阶段包含批次及其相关功能开放时间安排如下。
注:①此表所列时间为志愿辅助系统各批次(科类)相关功能的开放时间,不是志愿填报时间,请考生注意。
②志愿填报辅助系统仅对集中填报志愿提供相关辅助功能,征集志愿不提供。
③系统开放期间,每天0时至6时为系统的维护时间,考生无法登录系统。
原标题:《【民生服务】河北2025高考分数线公布!》
特别声明
本文为澎湃号作者或机构在澎湃新闻上传并发布,仅代表该作者或机构观点,不代表澎湃新闻的观点或立场,澎湃新闻仅提供信息发布平台。申请澎湃号请用电脑访问https://renzheng.thepaper.cn。

