蚌山区最新发布!
2025年蚌山区义务教育阶段(幼儿园)招生入学工作实施方案
为贯彻《中华人民共和国义务教育法》《中共中央国务院关于深化教育教学改革全面提高义务教育质量的意见》(中发〔2019〕26号),落实《安徽省教育厅关于印发2025年安徽省义务教育阳光招生专项行动方案的通知》(皖教秘基〔2025〕36号)、《安徽省教育厅关于做好2025年普通中小学招生入学工作的通知》(皖教基〔2025〕6号)和《关于印发2025年蚌埠市市区义务教育阶段(幼儿园)招生入学工作意见的通知》(蚌普招委〔2025〕1号)等文件精神,切实规范招生入学行为,结合我区实际,制定本实施方案。
一、基本原则
(一)学前教育阶段
1.属地管理原则。幼儿园招生入园工作在区政府的领导下,由区教育局及幼儿园具体负责组织实施。
2.普及普惠原则。优先保障适龄幼儿接受学前三年教育的需求,积极鼓励并统筹具备条件的幼儿园开设托班,招收2-3岁幼儿,提升学前教育的普及程度与普惠水平,公办幼儿园在园幼儿数占比力争达到70%。
3.公平公正公开原则。实行免试入园。各幼儿园要主动向社会公开学前教育入园工作的相关信息,涵盖招生计划、招生范围、招生程序、收费标准等内容,自觉接受社会监督。
(二)义务教育阶段
1.免试就近、划片入学原则。义务教育阶段学校实行公办学校依据审定地址免试就近划片入学的办法(经审核同意公开发布预警公告的学校,依公告方案组织实施),确保每一个适龄儿童少年在房产(或户籍)所在地享有公办学位。学区范围内登记报名人数超过学校招生计划或学校实际办学承载能力的,按照已公示明确的规则录取,未录取的学生需在相邻片区就近协调安排入学。不得违规招收学区外的适龄儿童少年入学。
2.以区为主、区域联动的原则。建立“区级统筹、学校为主、区域联动、共同协作”的工作机制,在市教育行政部门统一指导下,区教育局负责组织实施全区的义务教育阶段学校招生工作。
3.公平公正公开原则。严格执行招生政策,全面推行“阳光招生”。义务教育阶段起始年级全面落实均衡分班要求,不得通过考试分班,不得设立或变相设立重点班、快慢班;非起始年级不得以升学为目的重新组建加强班、尖子班、升学班等。严禁以各类名义收取选班费等。加大招生信息公开,自觉接受社会监督。
二、主要内容
(一)学前教育阶段招生
幼儿园招生对象为2021年9月1日-2022年8月31日出生,年满3周岁幼儿,且父母至少一方具有蚌埠市户籍或持有我市居住证。实施免试就近入园,不得以任何方式对适龄幼儿进行入园测试或变相测试,不得设入园前置条件,优先满足周边区域内的适龄儿童入园。原则上小区配套园首先保障本小区业主子女入园需求,以适龄儿童父母或其他法定监护人的房屋所有权证为主要入园依据。
(二)小学阶段招生
1.招生入学条件
(1)辖区内居民适龄子女以其父母或其他法定监护人的不动产权证或房屋所有权证(下称:房产证)为主要依据,免试、就近入学。
①房产为普通住宅、居住类公寓(土地使用权70年)的业主适龄子女入学,享受学区入学政策。在规定时间内,通过“2025年蚌埠市市区中小学(幼儿园)网上招生报名平台”报名。
②政府投资建设的公租房、小产权房、商务类公寓等业主适龄子女入学,如父母或者其他法定监护人在我市市区无其他房产,且房产所在学区有空余学位,可由区教育局安排在该学区入学;如其房产所在学区无空余学位,由区教育局统筹安排入学。
③写字楼、仓库、车库、商铺等非住宅房,不作为学区对口入学依据。
④户籍在我区且在市区内无房产的,适龄儿童父母或者其他法定监护人在规定的报名时间内,通过“2025年蚌埠市市区中小学(幼儿园)网上招生报名平台”报名,如申请学校学位已满,由区教育局统筹安排入学。
(2)招生入学年龄。根据有关招生文件精神,2025年小学入学年龄原则上截至2025年8月31日年满6周岁(2019年8月31日前出生)。在学校有空余学位的情况下,可以适当放宽,但截至2025年12月31日须年满6周岁,对于放宽年龄招收的,必须公开规范办理。不鼓励不足龄儿童提前入学,严禁学校超班额招收不足龄学生。
2.招生报名时间、形式和要求
蚌埠市蚌山区2025年义务教育阶段学校招生,继续实行网上报名录取。报名公办学校时,如遇房产或户籍信息有误等特殊情况可线下(现场)报名。
(1)小学一年级新生网上报名时间:7月8日-7月11日。
各校要切实做好网上招生工作人员的业务培训,深入社区做好新生入学网上报名咨询、指导等工作。要加强服务意识,做好网上报名后台审核等工作,确保网上招生入学工作顺利实施。(操作办法见附件3)
(2)小学一年级新生网上报名如遇房产或户籍信息有误等特殊情况,线下(现场)解决报名问题时间为:7月15日-7月16日。须携带以下材料:①父母或其他法定监护人房产证;②父母或其他法定监护人户口簿或身份证;③儿童出生医学证明。
(3)蚌埠第二实验小学、蚌埠市蓝天路小学、蚌埠市新城滨湖学校、蚌埠市城南学校等4所启动2025年秋季招生预警的学校,需要统筹协调入学的,由预警学校统一登记入学意向表,在7月13日前将登记情况表报区教育局,由区教育局统一安排至统筹意向学校入学。
3.具体要求
(1)关注重点群体,确保适龄儿童少年接受义务教育。各校在招生入学工作中,要切实加强对控辍保学重点群体的监控。适龄儿童少年未按《义务教育法》《未成年人保护法》等法律规定入学接受义务教育的,学校要履行失学辍学学生劝返、登记和书面报告的工作责任。对于因身体健康等原因确需缓学的,父母或其他法定监护人应向所在学校提出申请,学校初审后,报区教育局核办,获批准后方可缓学。延缓入学期满,应及时入学。父母或者其他法定监护人无正当理由未送适龄儿童少年入学接受义务教育或造成辍学,情节严重或构成犯罪的,依法追究法律责任。
(2)严格学位管理,建立实施招生入学工作预警制度。对部分学位比较紧缺的学校,同一房产六年内限定解决一户业主子女入学。共有唯一产权的业主适龄子女也实行同一房产六年内限定解决一户业主子女入学。各中小学校要建立招生入学信息库,做好家长关于所购房产是否满年限的信息咨询。区教育局指导学校加强对学龄人口变化趋势的预测分析,当服务范围内当年新生人数可能接近或超过当年招生学位数时,要及时发布预警信息。学位供给紧张学校可采取预报名等方式进行适龄儿童摸底。确保中小学校起始年级严格按照国家规定标准班额招生,坚决防止产生新的大班额。
(3)规范报名信息采集。各校要健全入学报名登记制度,按照材料非必要不提供,信息非必要不采集原则,提前明确并广泛宣传报名登记所需材料、报名时间和办理方式。应当采集学生基本信息、家庭住址及家长姓名、联系方式等必要信息,严禁采集学生家长职务和收入信息。信息采集工作应在招生入学时一次性采集,不得利用各类APP、小程序随意反复采集学生相关信息。全面清理取消学前教育经历、计划生育证明、超过正常入学年龄证明等无谓证明材料;预防接种证明不作为入学报名前置条件,可通过大数据查询或在开学后及时要求学生提供。要落实“高效办成一件事”工作要求,加快推进区域内户籍、居住证、房产、疫苗接种、社保等入学相关信息共享,逐步实现网上报名、材料审核和录取,切实为群众办事提供便利。
(三)初中阶段招生
1.公办初中学校招生实行对口升学
初中阶段招生工作由市教育局和区教育局统一组织实施,各小学毕业生凭初中入学通知单在规定时间内到对口中学报名入学。(具体时间见附件7)
各初级中学(含完全中学)要严格按照对口升学政策进行招生,严禁招收非对口小学毕业生。各初级中学在办理七年级学生学籍时,必须根据市教育局核准的七年级新生名单进行申报学籍。
2.公办初中学校跨学区招生入学
因家庭住址变更,依据现有房产申请跨学区入学的学生,可在规定的时间内通过“2025年蚌埠市市区中小学(幼儿园)网上招生报名平台”中“2025年蚌埠市初中跨学区入学”专区申请(操作办法详见附件3)。入学申请审核通过后,由市教育局统筹就近安排到相应公办初中学校(含完全中学)入学。
3.返乡人员子女入学
蚌埠市区户籍人口适龄儿童返乡就读的,父母或其他法定监护人可在规定的时间内通过“2025年蚌埠市市区中小学(幼儿园)网上招生报名平台”中“2025年蚌埠市返乡、随迁初中入学”专区申请(操作办法详见附件3)。有房产的,将安排至房产所在学区学校就读;无房产的,由区教育局统筹安排入学。
(四)特殊群体子女入学
1.随迁子女入学
实行以居住证为主要依据的义务教育入学政策。凡持有我区居住证人员的适龄子女,可以在居住地接受义务教育。随迁人员在规定的报名时间内,通过“2025年蚌埠市市区中小学(幼儿园)网上招生报名平台”报名。有房产的,在房产所对应学区入学;无房产的,到居住地所在学校提出就读申请,如学位已满,由区教育局统筹安排至公办学校就读,享受本市户籍学生同等待遇,实现零障碍入学。
2.残疾儿童入学
依法保障残疾适龄儿童少年接受义务教育。切实落实“一人一案”,保障能够接受普通教育的适龄残疾儿童少年就近就便随班就读。任何学校不得拒绝接收本校服务范围内符合随班就读条件的残疾儿童少年入学。为重度残疾学生提供规范、有效的送教服务。残疾儿童少年接受义务教育纳入学籍管理系统。
3.农村留守儿童及贫困家庭儿童入学
学校要做好对农村留守儿童及贫困家庭儿童的关爱工作,摸清底数和情况,建立台账,关爱到人,资助到家,确保每一个适龄儿童少年都能接受义务教育。
4.事实无人抚养儿童等困境儿童入学
学校要对服务范围内事实无人抚养儿童受教育情况进行摸排,切实保障事实无人抚养儿童等困境儿童群体平等接受义务教育。
(五)中途转学
原则上学校不得大班额接收转学学生。因班额限制而无法转入的学生,由区教育局统筹安排到有空余学位的学校。
(六)照顾政策
1.照顾对象
根据国家和省、市有关文件规定,从服务和支持蚌埠经济和社会发展的大局出发,在保证服务区内适龄儿童少年入学的前提下,驻藏部队干部、援藏援疆援外干部、烈士子女、华侨、港澳台籍同胞、在蚌工作的外籍专家的子女、具有重大影响招商引资项目的投资商、高管或引进的高层次人才的子女、省级、国家级劳动模范人物子女、全军大军区以上英模、模范人物子女、军人子女、消防救援队伍人员子女,义务教育阶段入学可享受政策照顾,分别由市、区教育局根据实际居住地统筹协调安排到公办学校就读。公安烈士、公安英模和因公牺牲,一级至四级因公伤残公安民警子女,可以在其父母或者其他法定监护人户籍所在地,安排到教育质量较好的小学和初中就读。
2.材料提交及审核
享受政策照顾的适龄儿童父母提交有关证明材料。驻藏部队干部由所在部队政治部出具证明;援藏援疆援外干部由市级组织人事部门出具证明;烈士子女由市退役军人事务局出具证明;华侨、港澳台籍同胞、在蚌工作的外籍专家的子女由市侨联、市委统战部(台办)、市商务和外事局和市科技局出具证明;具有重大影响招商引资项目的投资商、高管子女由市发改委、市招商和对外合作中心出具证明,经市委督查考核办(市效能办)审核批准;引进的高层次人才子女由市委组织部、市委人才工作局按照有关文件精神审核核准;省级、国家级劳动模范人物子女,全军大军区以上英模、模范人物子女由市组织人事部门、总工会、蚌埠军分区出具证明。
对现役军人子女、公安英烈、因公牺牲伤残公安民警子女及国家综合性消防救援队伍人员子女入学入学,按照国家、省、市有关优待政策执行。
三、工作要求
(一)制定工作方案,加大宣传力度。按照属地管理和“谁审批谁管理、谁主管谁负责、谁举办谁负责”的原则,学校要切实执行好国家和省、市普通中小学招生入学工作政策,采取有力措施确保平稳有序。学校要结合实际,认真研究制定年度义务教育阶段招生实施方案,于6月30日前(盖章扫描件)报区教育局备案。
区教育局及学校要加大招生政策宣传力度,与新闻宣传等有关部门(单位)通力合作,充分、深入、细致解读本级中小学招生入学政策,通过致家长一封信、家长会等方式,告知学生和家长有关招生的政策。要通过本地新闻媒体积极做好招生入学政策的宣传,帮助群众了解、认识和理解招生入学工作。以确保网上报名工作顺利完成。要积极宣传家庭经济困难学生资助政策,确保国家资助政策家喻户晓。
(二)加强过程监控,落实“阳光招生”。学校要严格执行教育部关于中小学招生入学的“十项禁令”(附件9)。畅通举报和申诉受理渠道,主动接受社会监督。严禁向社会公布未经市、区教育局审查备案的招生简章、招生广告和自主招生方案等,严禁虚假宣传、欺骗学生和家长。严禁收取择校费、与招生入学挂钩的赞助费等。不得通过文化课考试、测试等方式选拔学生,不得收取学生个人简历或视频等个人展示材料,不得以学科竞赛、考试证书、荣誉证书、培训证明等作为录取依据。区教育督导部门将中小学招生入学工作纳入责任督学日常督导范围,适时对招生入学政策落实情况开展督导。
(三)严惩违规行为,维护良好生态。区教育局进一步健全违规招生查处和责任追究机制,及时制止和纠正违规行为,并视情节轻重给予相应处罚。对违规招生的学校主要负责人、分管负责人和经办人员要予以约谈、通报批评,学校及个人均取消当年评先评优资格。对违规招生造成恶劣影响的,要追究相关责任人责任。
(四)加强学籍管理,规范办学行为。区教育局通过学籍管理,及时掌握学生流动和辍学情况,为减少学生无序流动、全面实行就近入学、加强控辍保学提供技术支撑。学生入学后,原来已有学籍的,接收学校要通过学籍系统为学生转接学籍,实现“人籍一致”。学生没有到校报到入学的,学校不得通过招生程序将其学籍注册成正式在校生。2025年9月30日前完成注册审核及电子档案转移。
本方案经区政府研究同意后,通过区政府网站、教育行政部门官方网站等向社会公布,并报市教育局备案。
附件:
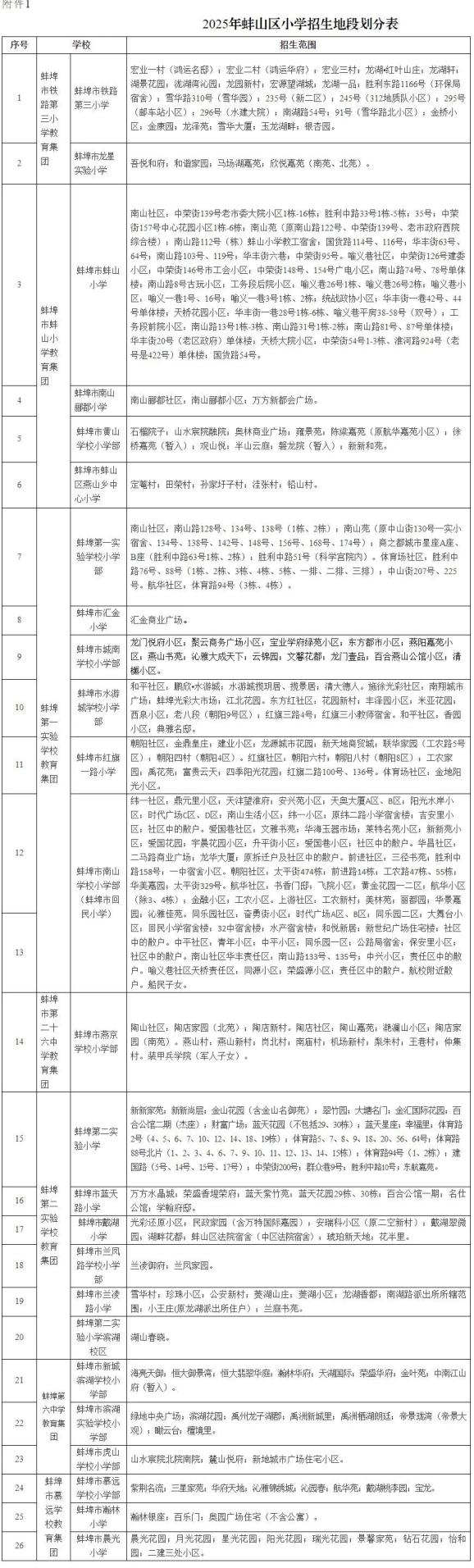
1.2025年蚌山区小学招生地段划分表
2.2025年蚌山区小学对口初中学校对照表
3.2025年蚌埠市市区网上招生报名操作办法(公办及民办小学一年级、民办初中七年级;市区初中跨学区入学;市区返乡(随迁)人员子女初中入学)4.2025年蚌埠市初中跨学区入学申请表
5.2025年蚌埠市(返乡、随迁子女)初中入学申请表
6.2025年蚌山区中小学校招生咨询电话汇总表
7.2025年蚌山区招生入学工作日程安排表
8.2025年蚌埠市义务教育招生入学政策照顾申请汇总表
9.教育部关于中小学招生入学的“十项禁令”
扫描下方二维码
查看详细内容
更多信息请下载“蚌埠发布”APP
原标题:《蚌山区最新发布!》

