2025高考 | 山东夏季高考普通类志愿填报及投档办法了解一下
根据山东省招生考试委员会办公室印发的《关于山东省2025年普通高等学校招生录取工作的意见》,2025年山东夏季高考分普通类、艺术类、体育类三类,按类别分批次依次进行录取。其中,普通类分为提前批、特殊类型批和常规批三个录取批次,录取工作按三个批次依次进行。根据考生总成绩,按照普通类本科招生计划数的1:1.2划定普通类一段线;按照普通类本、专科招生计划总数和生源情况划定普通类二段线,作为考生参与录取的最低控制线;按照普通类本科招生计划数的1:0.5划定特殊类型招生控制线。
接下来,一起来了解普通类提前批、特殊类型批和常规批的志愿填报及投档办法——
提前批
普通类提前批分为A类(非平行志愿部分)和B类(平行志愿部分)。
提前批A类含军事类、公安政法类、飞行技术、航海类、消防救援、综合评价、高水平运动队等本科招生,以及定向培养军士生等类型的专科招生。
提前批B类含国家公费师范生、省属公费生、部分高校的马克思主义理论专业、紧缺涉农试点专业等类型本科招生。
(1)志愿填报。
提前批A类实行以学校为单位的志愿模式。第1次志愿填报,考生只能填报1个学校志愿;第2次志愿填报,考生填报4个顺序学校志愿。每个学校志愿可填报6个专业志愿及1个专业服从调剂志愿,以下情况除外:①高水平运动队单设志愿,设1个学校志愿,不设专业志愿。考生只能根据入围名单(以教育部“阳光高考”平台公布的名单为准)填报学校志愿,同时取得多个学校入围资格的也只能填报1个院校志愿,只填报1次志愿。②军队招收飞行学员单设志愿,设1个学校志愿,1个专业志愿,合格考生只填报1次志愿,被录取后不再参加后续投档录取。③民航招收飞行学员单设志愿,合格考生可填报2次志愿。第1次志愿可填报1个学校志愿,1个专业志愿,第2次志愿可填报4个顺序学校志愿,每个学校志愿可填报1个专业志愿。
提前批B类可填报2次志愿,均实行以“专业(专业类)+学校”为单位的平行志愿模式,1个“专业(专业类)+学校”为1个志愿。考生每次填报志愿的数量不超过60个。其中,省属公费生以“专业(分就业市方向)+学校”为1个志愿。
提前批A类、B类不得兼报,考生只能从中选择一类填报。普通类一段线及以上考生可填报提前批本科志愿,也可以填报提前批专科志愿;普通类一段线下、二段线(含)上考生只能填报提前批专科志愿。
飞行技术专业分数线参照民航总局有关规定执行,定向培养军士生分数线参照我省定向培养军士生文件要求执行。
(2)投档办法。
①提前批A类(非平行志愿部分)。
第一次志愿投档。对达到或超过普通类一段线的考生,根据其志愿,原则上按招生计划1∶1.2从高分到低分投档,同分考生全部投档。以下情况除外:军队院校、公安院校、定向培养军士生的院校投档,分别按照军校、公安、定向培养军士生相关文件执行;本科高校综合评价招生,依据招生高校确定的入围考生名单及录取控制分数线,按考生志愿全部投档;军队及民航招收飞行学员,根据考生志愿关联合格名单全部投档;高水平运动队招生,关联教育部“阳光高考”平台公布入围名单,根据考生填报志愿全部投档。
部属及外省省属高校有特殊投档要求的,须于投档前向省教育招生考试院提出书面申请,经审核后确定。
第二次志愿投档。按志愿顺序分4个轮次依次投档录取,首先按考生第一志愿投档录取,未完成计划的高校参与第二轮次投档,进行考生第二志愿录取,依此类推。每个志愿投档办法与第一志愿投档办法一致。
②提前批B类(平行志愿部分)。
将考生按分数(位次)优先的原则从高分到低分排序,按考生填报的“专业(专业类)+学校”志愿顺序,按招生计划1∶1投档。
特殊类型批
包括教育部高校专项计划本科招生。
(1)志愿填报。
高校专项计划安排1次志愿填报,设1个学校志愿、6个专业志愿及1个专业服从调剂志愿。
在特殊类型招生控制线上且具有相关资格的考生,可填报教育部高校专项计划志愿。考生所报志愿必须与取得高校专项计划资格的高校一致。
(2)投档办法。
将高考成绩达到或超过特殊类型招生控制线,且取得高校专项录取资格的考生根据其志愿全部投档,由招生高校确定录取名单。
常规批
包括未列入提前批和特殊类型批的其他本、专科招生。实行分段填报志愿、分段录取的办法。
(1)志愿填报。
安排3次志愿填报,第1次志愿填报由普通类一段线上考生填报本科志愿,第2次和第3次志愿填报由普通类二段线上考生(含未被录取的一段线上考生)填报本、专科志愿。
3次志愿均实行以“专业(专业类)+学校”为单位的平行志愿模式,1个“专业(专业类)+学校”为1个志愿。考生每次填报志愿的数量不超过96个。
地方专项计划志愿包含在96个志愿之内,具有相应资格的考生可在常规批第1次志愿填报时填报,若第1次志愿录取完成后仍有剩余计划,可在常规批后续志愿填报时继续填报。
文物全科人才志愿包含在96个志愿之内,考生可在常规批第1次志愿填报时填报,若第1次志愿录取完成后仍有剩余计划,可在常规批后续志愿填报时继续填报。
高职院校专项计划志愿包含在96个志愿之内,具有相应资格的考生可在常规批第2次志愿填报时填报,若第2次志愿录取完成后仍有剩余计划,可在常规批第3次志愿填报时继续填报。
公费专科医学生包含在96个志愿之内,考生可在常规批第2次志愿填报时填报,若第2次志愿录取完成后仍有剩余计划,可在常规批第3次志愿填报时继续填报。
“3+2对口贯通分段培养”高职阶段招生,总成绩达到或超过普通类一段线下50分的考生,可在常规批第2次志愿填报时填报,若第2次志愿录取完成后仍有剩余计划,可在常规批第3次志愿填报时继续填报。
(2)投档办法。
将考生按分数(位次)优先的原则从高分到低分排序,按考生填报的“专业(专业类)+学校”志愿顺序投档。地方专项计划、高职院校专项计划等对报考资格有要求的,投档时须关联具备资格考生名单。
山东省属高校统一按招生计划1∶1投档。部属及外省省属高校按其确定的投档比例投档;未调整投档比例的,按其招生计划1∶1投档。
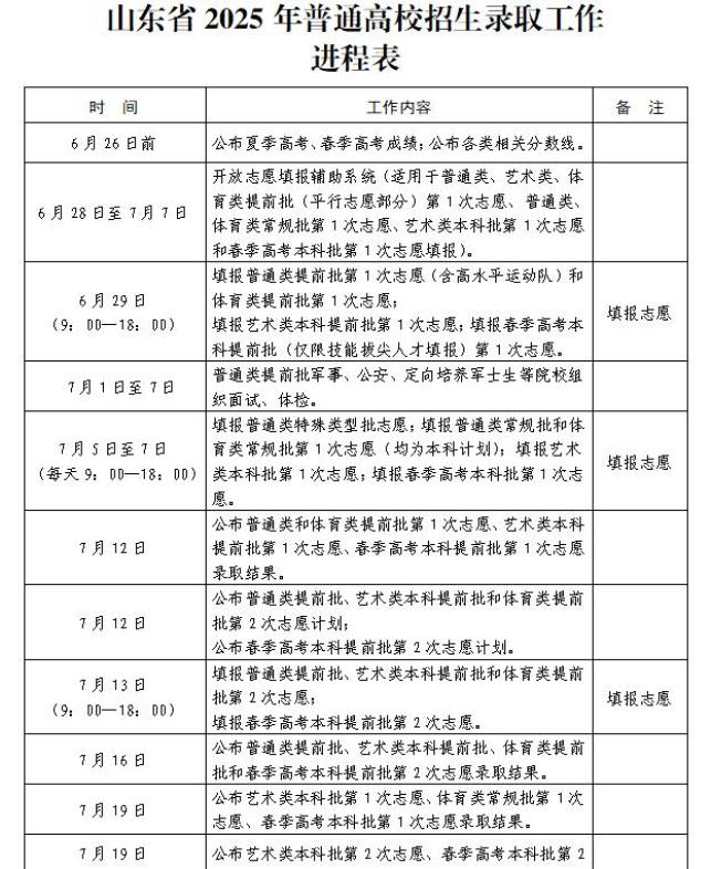
一起来看“录取进程表”↓

(声明:以上图文,贵在分享,版权归原作者及原出处所有。如涉及侵权,请权利方及时与我们联系,我们将及时更正、删除或依法处理。)原标题:《2025高考 | 山东夏季高考普通类志愿填报及投档办法了解一下》

