快收藏!我区3家医院有抗蛇毒血清!
夏季是蛇类活动频繁的季节
据统计
今年以来
全市各医疗机构
接诊蛇伤患者39例
最常见的毒蛇为短尾蝮蛇
其次是火赤链、竹叶青等
无毒蛇主要为王锦蛇、小青蛇、水蛇
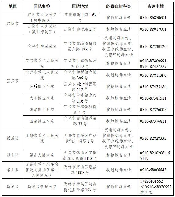
目前滨湖区共有3家医疗机构
储备抗蛇毒血清
滨湖区抗蛇毒血清储备医疗机构名单
全市其他地区抗蛇毒血清储备医疗机构名单
户外活动时不幸被毒蛇咬伤这样科学急救
才能把握住黄金救治期!
毒蛇咬伤:黄金救治时间仅数小时
我国毒蛇超50种,南方多见。毒液可引发血液毒性、神经毒性及细胞毒性等中毒症状,黄金救治时间仅为咬伤后4-6小时。如不及时治疗,死亡率极高!
处理要点:
1.若不慎被蛇咬伤,应保持镇定
不要到处乱跑,保持坐或者躺的姿势,以免加快血液循环,中毒更深。
2.尽可能记住蛇的样貌或特征
如果有机会,拍下蛇的照片,便于医生辨别蛇的种类,确认是否有毒,对症下药。
3.在城区被蛇咬
尽快到附近有医治蛇伤条件的医院救治,先不要自己处理伤口。
4.在野外被蛇咬
①用干净的水冲洗伤口,比如矿泉水、纯净水。
②有条件的话,用绷带、绳子或者把衣服撕成布条,在中毒部位近心端结扎,松紧度以能插入一根手指最合适。尽快就医,进行伤口处理、注射血清等处置。
★★★注意:切勿吮吸、切开、挤压或冰敷伤口!
除了被毒蛇咬伤
近年来
随着养宠人群增多和户外活动普及
动物致伤事件频发
看似普通的伤口
若处理不当也可能引发致命后果
∇
猫狗咬伤:警惕致命狂犬病
猫狗是狂犬病主要传染源,狂犬病一旦发病,死亡率100%!即使是家养宠物,也可能因接触流浪动物而携带病毒。
及时就医:
暴露后处置是暴露后预防狂犬病的唯一有效手段。及时、科学和彻底的暴露后预防处置能够有效避免狂犬病的发生。
按照暴露性质和严重程度将狂犬病暴露分为三级,不同级别处置建议如下:
符合以下情况之一者
处置建议
I 级暴露
接触或喂养动物;
确认接触方式可靠时,清洗暴露部位,无需其他医学处理。
完好的皮肤被舔;
完好的皮肤接触狂犬病动物或人狂犬病病例的分泌物或排泄物。
II 级暴露
裸露的皮肤被轻咬;
处理伤口;
接种狂犬疫苗。
无出血的轻微抓伤或擦伤。
III 级暴露
单处或多处贯穿皮肤的咬伤或抓伤;
处理伤口;
注射狂犬病被动免疫制剂;
接种狂犬病疫苗。
破损皮肤被舔舐;
粘膜被动物唾液污染(如被舔舐);
与蝙蝠发生接触。
注1:“贯穿”表示至少已伤及真皮层和血管,临床表现为肉眼可见出血或皮下组织;
注2:应注意皮肤皲裂、抓挠等微小皮肤破损。
伤口处理包括对每处伤口进行彻底冲洗、消毒及后续外科处置,伤口处理越早越好。
1.冲洗:用肥皂水(或其他弱碱性清洗剂)和一定压力的流动清水,交替清洗每处伤口至少15分钟。如有条件,建议使用专业清洗设备和专用清洗剂对伤口内部进行冲洗。最后用生理盐水冲洗伤口,避免清洗剂残留。
2.消毒:彻底冲洗后,用稀碘伏(0.025%~0.05%)、苯扎氯铵(0.005%~0.01%)或其他具有病毒灭活效力的皮肤粘膜消毒剂涂擦伤口。
3.外科处置:在伤口清洗、消毒,并根据需要使用被动免疫制剂后,视情况进行后续外科处置。
特别提醒:如确定发生II级、III级暴露,或者无法确定暴露级别时,应尽快至就近的犬咬伤门诊就诊。
海蜇/水母蛰伤:海边游玩暗藏危机
风险提示:海蜇触须上的刺细胞含毒液,可引发剧烈疼痛、过敏休克,甚至死亡。处理要点:
水母一般不会主动攻击人,在海边遇到水母远离即可。若不幸被蜇伤,应做到以下几点:
1.如被刺伤部位有水母触手残留,先用海水冲洗患处,再戴上手套用镊子等工具将其摘除。
注意:一定要用海水冲洗患处,因为自来水或纯净水浓度与海水不同,渗透压的变化可能刺激触手上的刺细胞分泌毒素。
2.如感到疼痛、瘙痒,不要用手抓挠,以免刺激皮肤中的刺细胞分泌新的毒素。
3.轻度红肿可局部热敷(不是冷敷哦,水母毒素对热很敏感)。如果疼痛剧烈并伴有发热等症状,务必及时就医。
昆虫咬伤:小伤口也可能引发大麻烦
常见类型:
1.蜜蜂/胡蜂:蜜蜂毒可引发过敏,胡蜂毒液含神经毒素,多次蛰伤可能致命。
2.蜱虫:可传播森林脑炎、莱姆病、大别班达病毒,强行拔除可能导致口器残留。
3.蚂蚁/隐翅虫:部分蚂蚁毒液含酸性物质,隐翅虫体液接触皮肤可引发溃烂。
处理要点:
1.蜜蜂蛰伤:用镊子拔除毒刺,肥皂水冲洗;胡蜂蛰伤可用食醋中和毒液。
2.蜱虫叮咬:如果距离医院较近,立即前往医院,请医生取出;如果短时难以到达医院,可用镊子紧贴皮肤拔除。
3.隐翅虫皮炎:立即用肥皂水清洗,避免抓挠,可外用炉甘石洗剂。
通用预防原则:牢记“冲洗+就医”
1.第一时间冲洗+冲洗+冲洗:清水或肥皂水冲洗是关键,应至少持续冲洗5-15分钟,有狂犬病风险则需冲洗15分钟以上。
2.重视破伤风预防:根据《非新生儿破伤风诊疗规范》(2024版),动物致伤后,应根据伤员既往免疫史,及时接种破伤风疫苗和/或注射破伤风被动制剂。
3.远离偏方误区:酒精、牙膏、草药等非正规处理可能加重感染,应相信专业医疗,及时就医!
敬畏自然
科学防护
才能让我们与动物和谐共处!
原标题:《快收藏!我区3家医院有抗蛇毒血清!》

