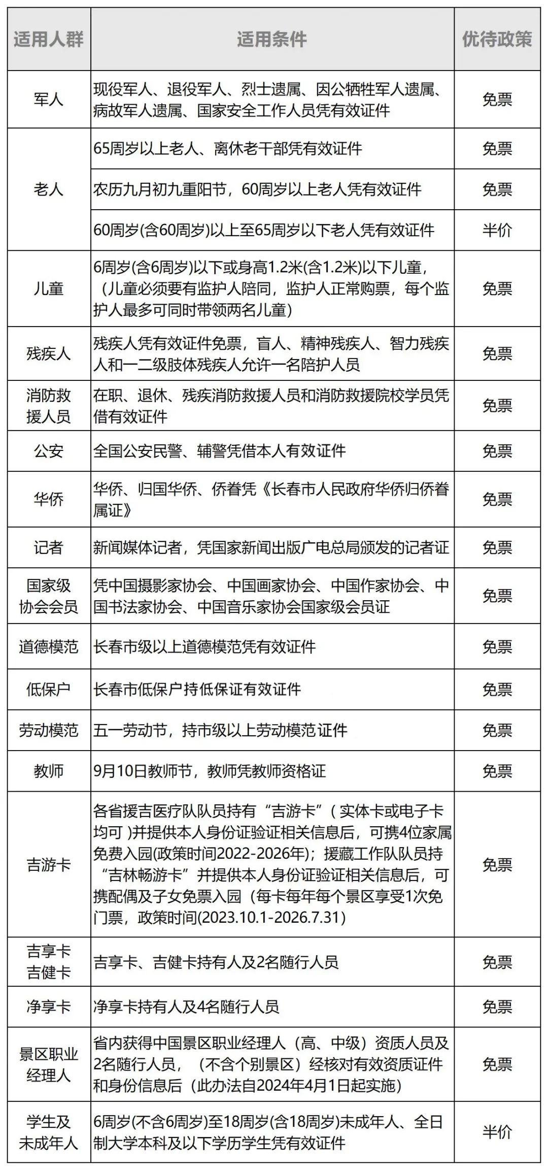
长春这个5A级景区,免票及优惠政策,请查收→
穿梭生态森林
让自然治愈疲惫
慢享林间流动的清润
于“氧吧”中悦纳自我
热衷打卡
长春市净月潭景区的朋友们
收好这份优惠政策
轻松开启夏日惬意之旅



△本组图源 | 胡书利


入了园,怎么玩儿?
继续送上打卡线路推荐
相信我,总有一款戳在你的心上
当然啦~
收藏起来经常切换线路
也会收获不一样的体验
净月潭必打卡游玩地
01
▽图源 | 胡书利

与风同逐日出与晚霞
开启城市微度假
乘星空缆车,赴一场云端的梦……
✅水库大坝✅黑松林✅中国瓦萨博物馆……来自景区推荐的必打卡游玩地。

线路亮点:这条线路涵盖了净月潭很多标志性景点,能让游客在相对短的时间领略到景区的自然与人文景观。
慢享山水从西门开始……
02

4万平方米樟子松林,醉氧悦己
月畔童话,可游、可憩……
✅环潭公路✅森林浴场✅灵草芳洲……如果你从景区西门进入,这条线路适合你。

线路亮点:最美环潭公路风景尤佳,适合喜欢漫步欣赏风景的游客,而且不乏娱乐项目,可享受丰富的休闲体验。
一潭碧水间的灵动与宁静
03
▽图源 | 胡书利

临潭而憩,慢享悠闲
乘电动船,脚踏船,看鸭群在身旁嬉戏
换上快艇,耳畔尽是风声与欢乐尖叫
✅大坝东码头✅朝夕水岸码头✅滑雪场码头……感受一潭碧水间的灵动与宁静。

线路亮点:以亲水活动为亮点,无论是悠闲泛舟,岸边露营,还是乘快艇刺激冲浪,这里都能满足你。
萌娃森林“闯关记”
04

卡丁车、充气堡
越探险、越成长……
让孩子尽情撒欢儿
放飞自我,收获快乐
✅森林探险乐园✅童趣营地……和娃一起寻觅自然。

线路亮点:带娃游玩的家庭可以选择这条线路,有很多适合孩子的游玩项目,能让小朋友们尽情享受欢乐时光。



☁
乘缆车迎风破雾
踏树桥穿梭绿浪
泛竹筏戏碎波光
净月潭的天 、林 、水
正等你写下夏日冒险诗行


◆营业时间(夏季)
正门/西门 5:00-20:00
游客中心 8:00-17:00
◆交通方式
乘坐轨道交通3号线在净月潭(正门)下车,或者滑雪场站(西门)站下车;乘坐公交线路G160、78、G120、T335、T377皆可抵达净月潭景区
◆一键导航
长春市净月潭景区
★活动详情戳链接↓↓↓
https://mp.weixin.qq.com/s/gu7vux7vo8ViUrYvsy2elA
(注:以上均为资料图片,文中内容仅供参考。景区实际情况、开放时间、游玩咨询、最终解释权等以主办方发布为准。)
◆素材来源:长春文旅综合整理自净月潭微信,部分图片素材来自@胡书利,版权归原作者所有,如有版权问题,请联系我们。转载本文请注明“长春文旅”。
◆编辑:佟金俐
◆初审:佟金俐
◆复审:师锁伟 柳絮
◆终审:曹昊
◆平台编辑:王华琳

