枝江抗蛇毒血清储备医院电话公布!
近日
关于毒蛇咬人的话题
引发网友热议
不少网友好奇
如果不慎被蛇咬伤
如何找到可以打抗蛇毒血清的医院?
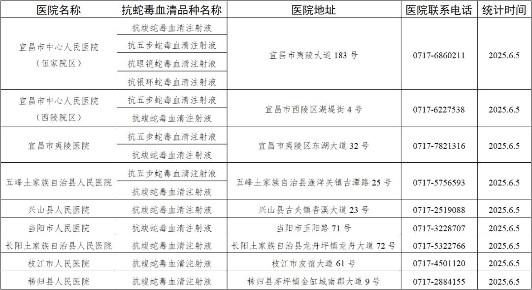
枝江市人民医院有储备抗毒蛇血清
医院联系电话为0717-4501120
还有宜昌抗蛇毒血清储备医院名单
发生被毒蛇咬伤意外紧急情况后
市民可就近拨打本地咨询救助电话
↓↓↓
宜昌抗蛇毒血清储备医院名单

抗蛇毒血清是一种含有特异性抗体的生物制品,具有中和相应蛇毒的作用,主要用于治疗和预防被毒蛇咬伤后的中毒症状。
医学研究表明,抗蛇毒血清的最佳使用时间为咬伤后1-2小时内。早期、准确、足量应用抗蛇毒血清,是对抗蛇毒唯一安全有效的方式。乱用偏方等错误救治,极易导致病情延误,甚至致残、致死。
蛇类活动进入高发季
⚠️每年的5月至9月,是蛇类的活动高发期。它们主要栖息于山林及河流湖泊周边,偶尔也会在绿化条件较好的小区等地现身,大多为无毒、少毒蛇。
赤链蛇:无毒蛇。它会瞬间发火、变脸,头部幻化为三角形。

虎斑颈槽蛇:毒蛇(过敏体质有中毒死亡先例)。大家口中的“鸡冠蛇”,性情较为温和,不会轻易伤人。当感受到威胁时,它会像眼镜蛇那样竖起上半身,颈部皮褶膨胀。

需要警惕的毒蛇
短尾蝮:具有剧毒的毒蛇。称“百花七步倒”,喜欢栖息在坟地、树洞、鼠洞、干枯草丛等地,体表颜色大多为褐色、土黄色、黑色、灰色,不动时很难被察觉。

舟山眼镜蛇:大型前沟牙毒蛇。受惊扰时,常竖立前半身,颈部平扁扩大,作攻击姿态,同时颈背露出呈双圈的“眼镜”状斑纹。

银环蛇:是我国毒性最强的蛇类之一。号称“亚洲毒王”,人类被其咬伤后,具有较强的致死性。

被蛇咬伤这样处理
⚠️重要提醒:掌握科学的自救方法,能为被蛇咬伤后的救治争取宝贵时间,具体就是做好三个“尽快+尽量”,避免加速毒素扩散。
①被蛇咬伤后,尽快拨打急救电话,告知具体位置及咬伤情况。取下手表、袖套、鞋子等紧身衣物,避免肢体肿胀后无法取下造成二次伤害。尽量采取坐姿或躺姿,减少自主活动,降低体力消耗。
②尽快用流动清水、肥皂水或盐水冲洗伤口表面,边冲洗边由近心端往伤口挤出血液,以减少残留在体表的毒素含量。如伤口残留有毒牙,应及时挑出。尽量记住蛇的样子,条件允许时可以拍下蛇的图片,便于送医后交专业人士辨识。
③如果伤口较深、出血明显,尽快用绳子、布条、止血带或其他系带绑扎伤口的近心端,可延缓毒液进入体内。每隔30分钟左右松解一次,每次松开2-3分钟。尽量寻找木板或木棍固定被咬伤患肢,让受伤部位相对处于心脏水平以下,保持低位状态。有条件的可用冰袋或冷毛巾敷在伤口上方(近心端),但需避免直接接触皮肤以防冻伤。

图源:《蛇咬伤防治170问》
⚠️注意:切勿为取证强行捕捉或靠近毒蛇,严禁用嘴吸取毒液(可能导致施救者中毒)、不可切开伤口(可能加重伤口感染)。


转发,提醒!
希望大家平安度夏!

枝江发布
原标题:《枝江抗蛇毒血清储备医院电话公布!》

