抗蛇毒血清,东阳这些医院有储备,快收好→
当人被毒蛇咬伤后
机体神经系统、血液系统
肌肉组织、消化系统等将受到损害
引起急性全身中毒性疾病
如果救治错误
极易致残、致死
研究表明
被蛇咬伤后
2小时内使用抗蛇毒血清效果最佳
记住两个时间窗
30分钟内:完成自救并呼救
2小时内:到达有血清的医院
东阳这些医院
储备抗蛇毒血清
一起来看↓↓↓
东阳抗蛇毒血清储备医院名录
每年5至8月是蛇类活动高峰期
被蛇咬了怎么应对?
哪些常见处理误区要避坑?
一起来看↓↓↓
1
避坑常见应对误区
用嘴吸毒❌
切勿用嘴直接吸吮伤口,避免毒蛇的毒液从口腔进入人体。
切开伤口排毒❌切勿自主切开伤口,开创不当易导致伤者失血过多和伤口感染。
伤口无肿痛就没事❌被神经毒类毒蛇咬伤后,早期症状往往较轻,容易被忽视,如被银环蛇咬伤时,伤口不肿不痛、牙痕浅,咬伤后1~2小时才开始出现乏力、麻木、喉咙梗阻等症状。但此类蛇伤病情凶险,变化迅速,因此一旦被蛇咬伤应立即就医。
勿迷信土方❌
草药敷伤口致感染截肢、烧灼伤口加重损伤的案例屡见不鲜!
2
被蛇咬伤如何应对?
缓步撤离
应尽量保持冷静
第一时间缓步离开现场
快跑会加快毒素扩散
第一时间拨打120为救治争取宝贵的时间
减少活动
因为活动会加快毒素扩散
及时取下配饰
去除患肢的手镯、戒指
鞋子等受限物
防止肿胀加重后
导致进一步伤害
固定并清理伤口可先用木棒或板子充当夹板
将其贴靠咬伤部位周围
再用布条等系在
夹板上、中、下三个位置
确保其固定
流动清水冲洗15分钟(去除表皮毒液)
伤口祛除污渍
清理干净后
再用另一块干净的布覆盖伤口
等待救援
3
如果不能识别蛇,如何救治?
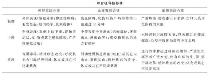
金华地区存在蝮蛇、五步蛇、竹叶青、眼镜蛇、银环蛇等蛇种,其中蝮蛇较多。根据蛇毒对人体的效应,国内常见毒蛇分以下几类:
神经毒类(银环蛇、金环蛇、海蛇)
血液毒类(烙铁头、竹叶青、蝰蛇)
细胞毒类(眼镜蛇)
混合毒类(五步蛇、蝮蛇、眼镜王蛇)
(我国目前危害较大的毒蛇种类)在不认识蛇的情况下,可以拍照记录:手机拍摄蛇头/全身(勿捕捉!),也可以通过下图中的临床表现去判断蛇的种类,并在此分类基础上,选择对应的血清治疗。
血清选择可以临床表现为依据。一旦发生蛇咬伤,应尽快到有抗蛇毒血清储备的医院。4
外出防蛇指南
1. 野外游玩时,应尽量穿着长袖长裤、高帮鞋子,并将裤脚绑紧,避免皮肤裸露在外。
2. 不要进入无人打理的茂密山林,更不要轻易翻动草丛、石块或洞穴。
3. 丛林中穿行时,可使用棍子左右敲击,蛇听到响动会提前离开,避免因无意踩到蛇而招来它的攻击。
4. 有刺激性气味的物质能够有效驱赶蛇类,户外游玩时,可在四肢处涂抹硫磺软膏或喷洒风油精。
原标题:《抗蛇毒血清,东阳这些医院有储备,快收好→》

