首批国家级名单发布!山西汾阳清香型白酒、清徐老陈醋在列
2025-06-04 15:33
山西
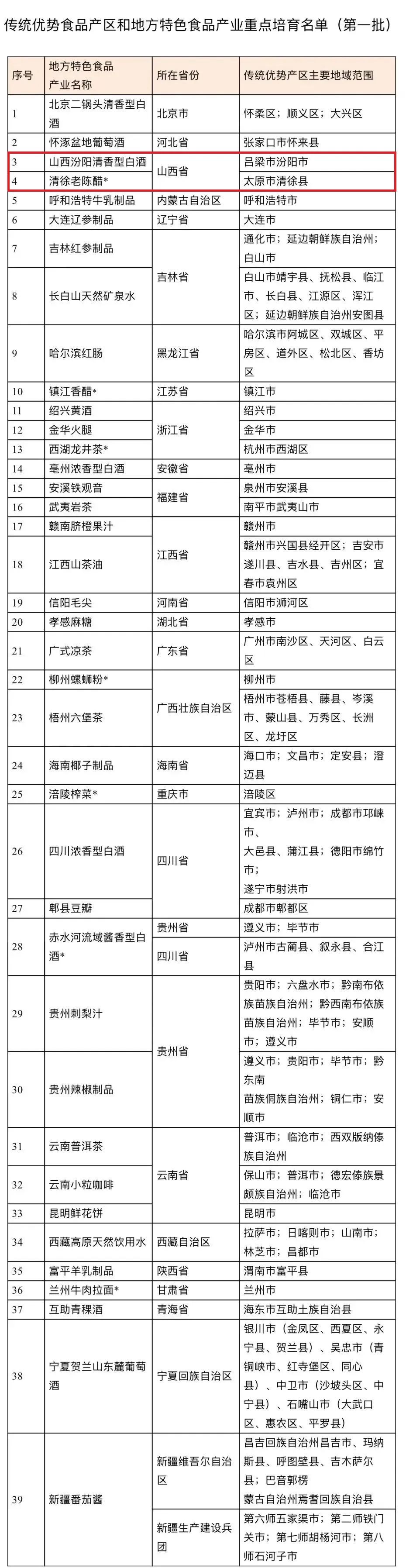
今天(4日),工业和信息化部发布首批传统优势食品产区和地方特色食品产业重点培育名单,包括山西汾阳清香型汾酒、清徐老陈醋等39个重点培育对象。
据了解,此次发布的首批重点培育对象,分布在我国28个省份,涵盖乳制品制造、饮料制造、酿酒工业、精制茶制造等食品工业主要门类。
↓点击可查看大图↓

注:标*地方特色食品产业已纳入工业和信息化部“首批中国消费名品名单”。数据显示,目前,我国特色食品产区达450余个,产业规模超2.5万亿元,我国已成为全球食品工业第一大国,行业规模约9.8万亿元。
工业和信息化部表示,下一步,将持续开展传统优势食品产区和地方特色食品产业重点培育工作,指导各地因地制宜加快形成特色产业优势,营造“百花齐放”的产业发展格局,促进食品产业高质量发展。
你家乡特产上榜了吗
原标题:《首批国家级名单发布!山西汾阳清香型白酒、清徐老陈醋在列》
特别声明
本文为澎湃号作者或机构在澎湃新闻上传并发布,仅代表该作者或机构观点,不代表澎湃新闻的观点或立场,澎湃新闻仅提供信息发布平台。申请澎湃号请用电脑访问https://renzheng.thepaper.cn。

