公示啦!2025兵超联赛首站落地雄安
2025-05-30 19:22
河北
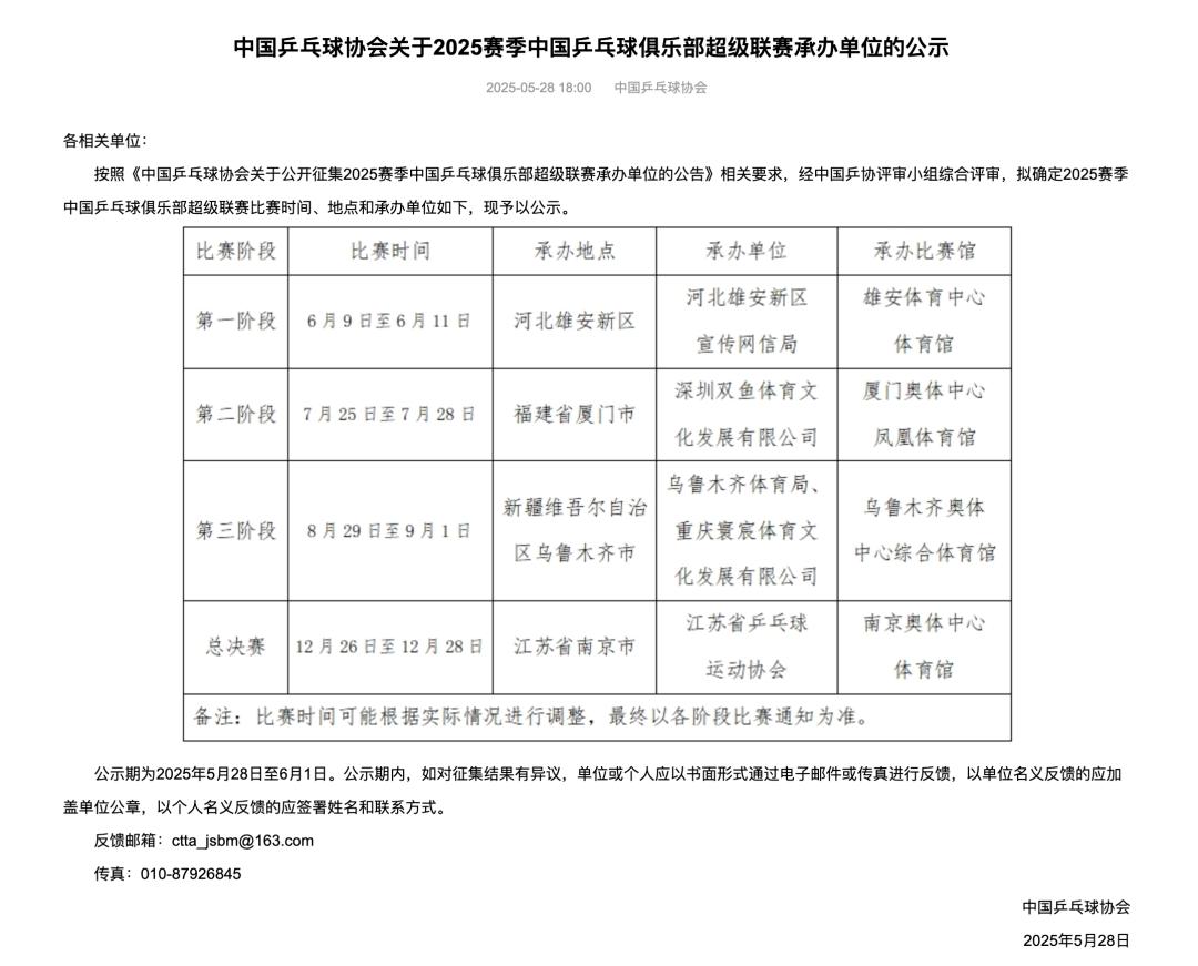
5月28日,中国乒协官网发布了2025赛季中国乒乓球俱乐部超级联赛承办单位的公示,公示期为2025年5月28日至6月1日。
根据公示的比赛时间和地点,本赛季乒超联赛将分为4个阶段、在4个不同城市举办——
第一阶段:6月9日至11日,河北雄安新区
第二阶段:7月25日至28日,福建省厦门市
第三阶段:8月29日至9月1日,新疆维吾尔自治区乌鲁木齐市
总决赛:12月26日至28日,江苏省南京市
主办:中共河北雄安新区工作委员会河北雄安新区管理委员会
运营:河北日报报业集团
原标题:《公示啦!2025兵超联赛首站落地雄安》
特别声明
本文为澎湃号作者或机构在澎湃新闻上传并发布,仅代表该作者或机构观点,不代表澎湃新闻的观点或立场,澎湃新闻仅提供信息发布平台。申请澎湃号请用电脑访问https://renzheng.thepaper.cn。

