公 开 招 聘
最新招聘信息来啦!
正在找工作的小伙伴
快来看看
有没有适合你的吧!
深海技术科学太湖实验室连云港中心招聘信息
太湖实验室连云港中心依托太湖实验室,是连云港市人民政府和中国船舶科学研究中心合作共建的海洋科技创新平台,由连云港市科学技术局举办,太湖实验室负责运营,于2022年9月登记注册为事业单位。
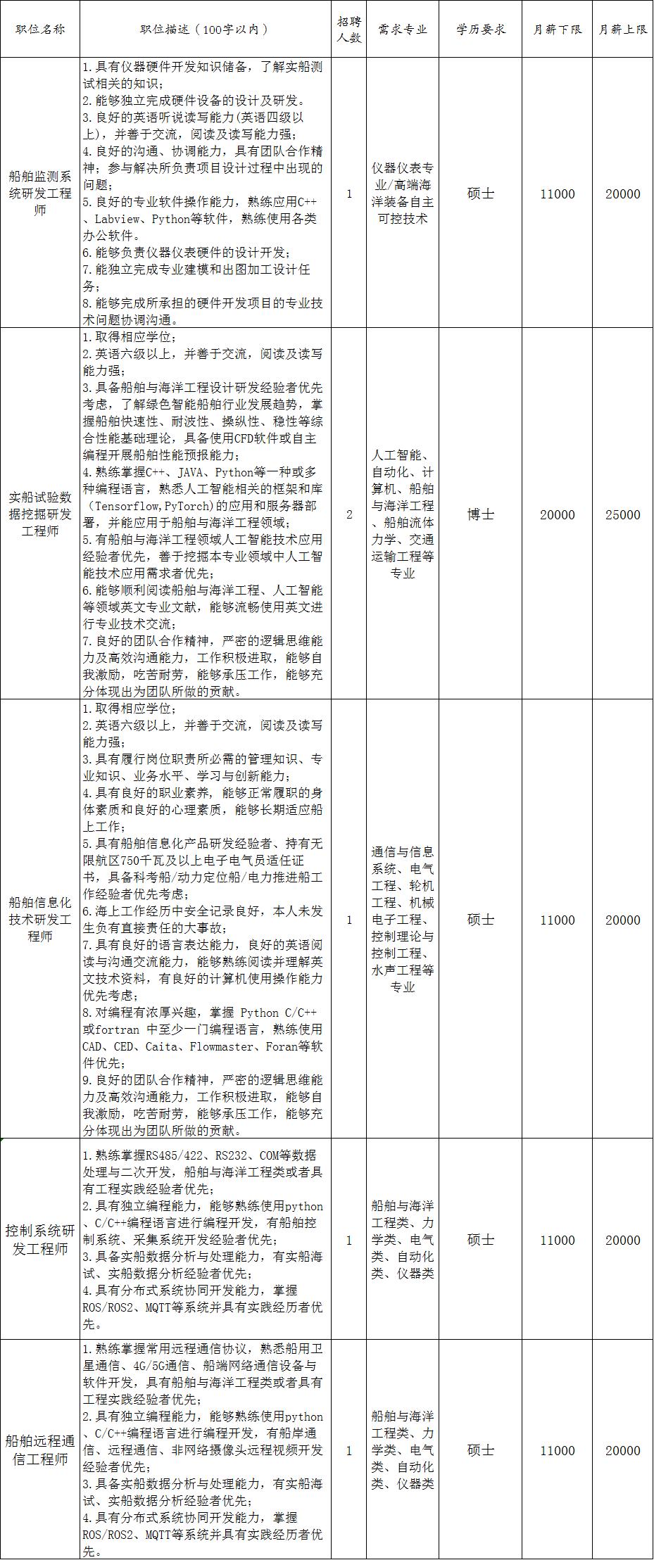
一、招聘岗位
二、联系电话15628936801
扫码查看详情
连云港经济技术开发区2025年度公开招聘社区专职工作者公告
为进一步加强社区工作者队伍建设,按照职业化、知识化、专业化的要求,根据《中共连云港市委连云港市人民政府印发〈关于加强城市社区治理与服务的实施意见〉的通知》(连发〔2017〕29号)、《连云港市社区专职工作者管理办法(试行)》(连社〔2024〕31号)精神,结合连云港经济技术开发区实际,决定面向社会公开招聘社区专职工作者6名。现将有关事项公告如下:
一、招聘岗位
连云港经济技术开发区计划公开招聘、择优录用社区专职工作者6名,A类岗位3名,B类岗位3名(仅面向连云港经济技术开发区当前在职且在村、社区连续工作满1年的专职网格员),具体岗位安排详见附件。具体工作地点须服从调剂。
二、相关待遇聘用人员的日常管理和工资待遇参照《连云港市社区专职工作者管理办法(试行)》(连社〔2024〕31号)文件执行。
三、报名方式
报名采用网络报名方式进行。报名、资格初审和缴费确认,通过网络同步进行。报名网址:http://222.189.10.7:8082(连云港市公开招聘网上报名平台“经济技术开发区”入口,建议使用360极速浏览器极速模式进行访问)。
四、报名时间
2025年5月15日9:00—5月21日16:00。
扫码查看详情
海州区某国企招聘7名劳务派遣工作人员公告
连云港泓跃人力资源开发有限公司受某用工单位委托,面向社会招聘劳务派遣工作人员7名,现将招聘有关事项公告如下:
一、招聘岗位
1.中草药种植技术员1名
岗位代码:hy38
工作地点:海州区锦屏镇及新坝镇
2.项目管理员2名
岗位代码:hy39
工作地点:海州区锦屏镇
3.财务内勤/文员1名
岗位代码:hy40
工作地点:海州区新坝镇
4.市场专员1名
岗位代码:hy41
工作地点:海州区新坝镇小荡村
5.市场专员1名
岗位代码:hy42
6.销售专员1名
岗位代码:hy43
注:以上专业由招聘单位根据该岗位实际工作情况,按《江苏省2025年考试录用公务员专业参考目录》(附件3)设置,并由招聘单位负责解释。以上所提及学历含教育部留学服务中心认证的同等学力。
二、报名方式
采取网上报名方式,每人限报1个岗位。下载并填写附件《劳务派遣工作人员报名表》(以下简称《报名表》),请真实、准确、完整地将以下材料一并打包,按照“岗位代码+姓名+联系方式”命名发送至报名邮箱19901518239@163.com。
三、报名时间
2025年05月15日至2025年05月21日16:00。
扫码查看详情
原标题:《公 开 招 聘》

