汕头57亩违建豪宅“英之园”被责令拆除:房主儿子已被“限高”,名下5.3亿房产被挂网拍卖
原创 红星新闻 红星新闻
5月13日,网传“耗资10亿元潮汕豪宅‘英之园’将被强制拆除”引发关注。有网友认为此建筑具有一定文化价值,拆除可惜,建议有关部门考虑改造成旅游景点或酒店。对此,汕头市文旅局工作人员回应称,“英之园”建筑系村民自建,并非古建筑,不属于文物范围。此外,该建筑属于违建,按规定需要拆除。
▲英之园红星新闻记者从当地村民了解到,房子系村民陈某彪儿子陈氏兄弟2013年出资所建,因前几年被认定为违建而烂尾,目前已被当地有关部门没收。此外,因与银行存在借款合同纠纷,陈氏兄弟目前已被法院限制高消费,名下价值约5.3亿元的房产正被法院挂网拍卖。
汕头一57亩豪宅被责令拆除
当地回应是否考虑改造成景点
5月9日,广东省汕头市潮阳区人民政府发布了一则强制拆除公告,公告称,潮阳区西胪镇西二社区原村民陈某彪未经批准,擅自在西胪镇西二社区鲤鱼沟洋坊占用该社区集体土地57.389亩建设“英之园”,经汕头市自然资源局立案调查,对陈某彪作出《行政处罚决定书》。
▲强制拆除公告其中,责令陈某彪在行政处罚决定书送达之日起限期45日内,拆除未取得建设工程规划许可证、也未取得城乡规划主管部门建设工程设计方案审查文件的情况下,非法占用的54.561亩集体工业用地上建成的老式厝五座(建筑面积合计7345.84平方米)、楼房六座(建筑面积合计2495.4平方米)、东北角近围墙一座楼房的大部分(建筑面积396.11平方米)、凉亭西面的一部分(建筑面积18.47平方米)及大门(面积40.9平方米)、大门一面的围墙(面积52.7平方米),并清理现场,同时并处罚款,陈某彪逾期未履行拆除义务。现该案行政复议和行政诉讼期限已届满。
公告称,为维护行政执法的严肃性,现根据《行政强制法》第四十四条的规定予以公告,限陈某彪在公告公布之日起45日内自行拆除上述违法建(构)筑物和设施完毕并清理现场。如陈某彪逾期未拆除完毕的,政府将依法予以强制拆除。
公告发布后,有网友认为此建筑具有一定文化价值,拆除可惜,建议有关部门可以考虑改造成旅游景点或酒店。对此,汕头市自然资源局潮阳分局工作人员称,上述公告属实,具体拆迁方案正在规划中。
对于是否有可能改造成旅游景点,汕头市文旅局工作人员介绍,“英之园”建筑是村民自建,并非以前留下来的古建筑,不属于文物范围。此外,该建筑属于违建,按规定需要拆除。工作人员介绍,该建筑目前未纳入文旅项目,本质上还是一个民居。
另据极目新闻,对于“英之园”是否如网上所说“花费10亿元”,潮阳区住房和城乡建设局接线人员表示无法提供相应数据。
“英之园”5年前已被当地部门没收
房主儿子被限高,名下2.5亿元房产将拍卖
红星新闻记者从当地村民处了解到,房子系陈某彪儿子陈氏兄弟2013年出资所建,因前几年被认定为违建而烂尾,目前已被当地圈封。记者查询到,早在2020年9月15日,汕头市自然资源局潮阳分局曾发布公告,对“英之园”面积57.389亩、建筑面积10321.61平方米的违法建筑物实施没收。
当地的村民介绍,该建筑紧邻一家“英之园内衣厂”,目前无人营业。天眼查显示,该内衣厂法定代表人系陈某平,村民介绍系陈某彪儿子。天眼查显示陈某彪2020年退出该厂股东持股。西胪镇素来有“建筑之乡”之称,陈氏兄弟陈某平和陈某雄也常年在广东惠州从事房地产开发建设。
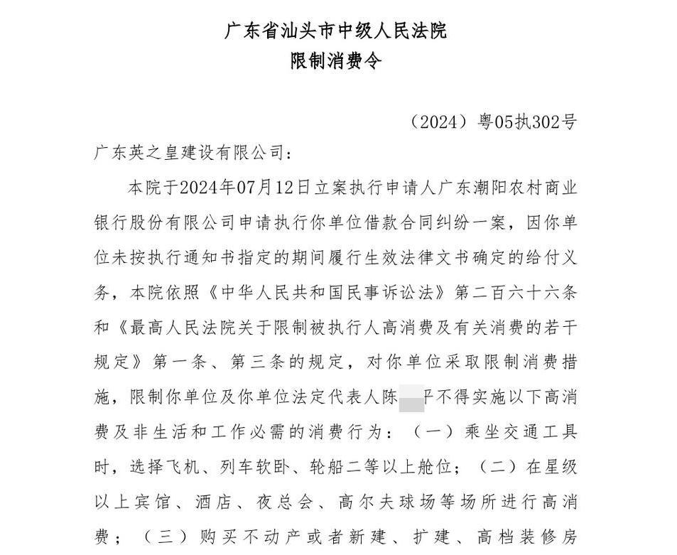
▲汕头市中级人民法院限制消费令红星新闻记者了解到,因与广东潮阳农村商业银行股份有限公司、惠州农村商业银行股份有限公司惠阳支行存在借款合同纠纷,陈氏兄弟已被汕头和惠州两地法院限制高消费。同时,由陈氏兄弟控股的广东英之皇集团公司正由惠州市中级人民法院进行破产审查。
▲陈氏兄弟名下房产被拍卖记者注意到,因借款纠纷,广东英之皇集团公司名下一处房产将于5月15日在司法平台法拍。该房产为“惠阳淡水英之皇商业文化中心”,是一栋商业综合体。经法院核查,本宗拍卖房产于2019年办理抵押登记,目前存在部分出租他人使用的情况,包括银行、餐饮、美容会所、KTV等。本次拍卖的是3号楼1层至20层商铺,起拍价约2.5亿元。
此前的5月4日,该商业综合体除3号楼外的1至10号楼共526套商铺被惠州中院以起拍价超2.8亿元进行拍卖,最终因无人出价而流拍。
红星新闻记者 蔡晓仪
原标题:《汕头57亩违建豪宅“英之园”被责令拆除:房主儿子已被“限高”,名下5.3亿房产被挂网拍卖》

