2025年长三角国际铁人三项赛交通管制通告
2025-05-13 21:33
上海
道路交通管制通告为确保2025年长三角国际铁人三项赛顺利举行,保障赛事期间道路交通安全有序,根据《中华人民共和国道路交通安全法》、《大型群众性活动安全管理条例》有关规定,公安机关交通管理部门将在赛事期间对部分道路采取临时交通管制措施。现将有关事项通告如下:
一、交通管制时间
2025年5月18日08:00-12:30
二、交通管制范围
1.金商公路(周芦线至沪青平公路段)西侧
2.沪青平公路(金商公路至省界段)西侧
3.元荡路(沪青平公路至省界段)双向
4.金杨路、示范方路全段双向
图片:比赛线路图三、注意事项
(一)交通管制期间,除持有赛事专用通行证的车辆及执行紧急任务的特种车辆外,禁止其他机动车、非机动车驶入管制路段。其中,非机动车和行人分别允许在设有机非硬隔离设施的非机动车道和设有路缘石的人行道上通行。在不妨碍正常比赛的情况下,允许车辆、行人在执勤民警的指挥下横穿比赛路线。
(二)赛事期间,金商公路(周芦线-沪青平公路段)东侧、沪青平公路(金商公路-省界段)东侧车道将设置为双向临时通道,供途经车辆通行。
(三)公安机关交通管理部门将根据赛事实际情况,适时调整管制措施。建议广大市民提前规划出行路线,避开管制区域。
其他注意事项
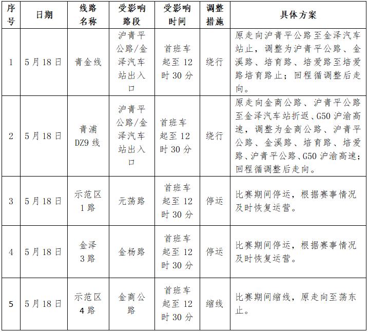
公交线路临时调整通告“2025长三角国际铁人三项赛”将于2025年5月17日至18日在青浦区大观园及周边区域举办,根据比赛线路走向及各路段交通管制安排,共有5条公交线路将采取临时调整措施,具体如下:
2025年长三角国际铁人三项赛
比赛期间公交线路临时调整明细表
备注:以上调整方案为计划方案,实际以现场执勤人员指挥为准!资料:青浦警坛
原标题:《2025年长三角国际铁人三项赛交通管制通告》
特别声明
本文为澎湃号作者或机构在澎湃新闻上传并发布,仅代表该作者或机构观点,不代表澎湃新闻的观点或立场,澎湃新闻仅提供信息发布平台。申请澎湃号请用电脑访问https://renzheng.thepaper.cn。

