跑赢新“赛季”,华科人这样冲刺!
心有所向,劳有所获
华科人刻苦攻关、施展才华
在科研一线追梦奔跑——
电信学院团队最新成果
为机器人在复杂场景
实现高效精准移动操作
提供全新解决方案
公共卫生学院团队筛选出
具有显著抗衰老潜力的
天然活性分子
为开发精准抗衰老药物
提供了新靶点
......
一起来看华科大各科研团队
近期成果代表——
集成电路学院王春栋、罗为团队在ABO3型钙钛矿氧化物能源转化应用方面取得新进展
3月12日,国际顶级期刊Chemical Reviews在线刊发了我校集成电路学院王春栋教授、罗为教授团队关于钙钛矿型ABO3氧化物在能源转化方面的最新综述“Perovskite Type ABO3 Oxides in Photocatalysis,Electrocatalysis,and Solid Oxide Fuel Cells:State of the Art and Future Prospects”。光催化和电催化技术对于应对能源和环境挑战至关重要,其中,钙钛矿型 ABO3氧化物因其灵活的物理和化学性质而展现出非常有前景的催化活性。本文综述了钙钛矿型ABO3氧化物合成的基本原理和最新进展,详细讨论了电催化析氧反应、氧还原反应、析氢反应、氮还原反应、二氧化碳还原反应和金属-空气电池的机理。此外,还综述了光催化分解水、CO2转化、污染物降解和固氮,探讨了钙钛矿型ABO3氧化物在各个领域的应用前景,并展望了当前和未来面临的挑战。文章旨在全面概述钙钛矿型ABO3氧化物基催化剂的最新进展及其在能源转换和环境修复中的应用,并为这些热门研究领域的未来发展提供指导。论文链接:
https://doi.org/10.1021/acs.chemrev.4c00553
材料学院姚永刚、化学与化工学院夏宝玉合作成果聚焦异构催化剂的卷对卷制造研究
3月13日,材料学院姚永刚教授与化学与化工学院夏宝玉教授合作在Nature Synthesis发表题为“Roll-to-roll synthesis of multielement heterostructured catalysts”的研究成果。研究团队以金属与碳之间的氧化势差作为热力学描述符,指导多元异构催化剂的合成,并且进一步开发了一种卷对卷碳热冲击技术(速度可达约7米/分钟),实现了多元异构催化剂的一步合成与卷对卷连续制造。借助技术优良的合金化能力,并结合热力学描述符,团队成功合成了一系列异构催化剂体系,包括高熵合金、高熵氧化物及其异质结构。同时,相关技术对元素分布具有精细调控能力,可在Ellingham图指导下实现金属/氧化物/界面的动态可调,从而合理构建多元异构催化剂。该技术为多元异构催化剂的设计和制造提供了新的思路,有望推动其在清洁能源催化领域的广泛应用。论文链接:
https://www.nature.com/articles/s44160-025-00758-y
同济医学院团队揭示线粒体融合蛋白MFN1调控早期胚胎发育新机制
3月17日,我校同济医学院生殖健康研究所周立全教授、基础医学院何西淼教授和附属同济医院马冰馨副研究员团队在Advanced Science上发表题为“Mitofusin 1 drives preimplantation development by enhancing chromatin incorporation of histone H3.3”的研究论文。该研究通过显微注射技术结合IP-MS、co-IP、转录组测序及ChIP-seq测序,阐明了线粒体融合蛋白MFN1(Mitofusin 1)调控小鼠早期胚胎发育的新机制,揭示了MFN1除参与线粒体动力学调控外,还与细胞质晶格蛋白形成复合物,并通过影响组蛋白H3.3的表达来调节早期胚胎的表观遗传修饰。该研究揭示了MFN1在小鼠植入前胚胎发育过程中非经典线粒体融合功能及其参与表观遗传重编程的分子机制,同时也为MFN1表达缺失可能介导年龄相关人类胚胎发育缺陷的临床研究提供了新的视角。论文链接:
https://advanced.onlinelibrary.wiley.com/doi/10.1002/advs.202414985
能源学院赵永椿团队发表关于脱汞与汞高值化利用的最新研究成果
3月20日,Advanced Functional Materials在线刊发了能源学院煤燃烧与低碳利用全国重点实验室赵永椿教授团队题为“高活性三角晶型硒(t-Se)高效高选择性汞固定并直接转化光学材料硒化汞”的论文。本文基于无定形硒(α-Se)合成体系的基础上,通过调控样品合成环境与使用表面活性剂诱导策略,开发了一种兼具(101)高活性晶面暴露、高浓度空位缺陷以及疏水性的多孔硒纳米棒(Se-rod)。研究结果表明,Se-rod汞饱和吸附容量高达430.10mg/g,且在含SO2、NO、H2O的复杂工业烟气体系中展现出优异的汞吸附选择性。该研究通过提出合理且简便的合成策略,开发了高活性的t-Se,将工业含汞废气中的汞高效固定并高值转化,为汞的高效脱除和资源利用提供了新思路。论文链接:
https://doi.org/10.1002/adfm.202500134
电信学院与北通院在机器人运动规划领域取得新研究进展
3月21日,电信学院与北京通用人工智能研究院携手,在人工智能领域顶级国际期刊IEEE Transactions on Pattern Analysis and Machine Intelligence在线发表了题为“M2Diffuser:Diffusion-based Trajectory Optimization for Mobile Manipulation in 3D Scenes”的最新研究成果。M2Diffuser全称为“Mobile Manipulation Diffuser”,是一种基于扩散模型的场景条件生成模型。它首次结合了学习方法与传统规划方法的优势,直接从机器人中心的3D扫描数据中生成高效、协调的全身运动轨迹。这一创新方法不仅能够灵活地适应各种复杂的任务目标,还能在每次去噪步骤中以完全可微分的方式减少物理违规和执行错误,确保机器人的动作既安全又精准。该成果为机器人在复杂三维场景下实现高效、精准的移动操作提供了全新的解决方案。论文链接:
https://ieeexplore.ieee.org/document/10937276
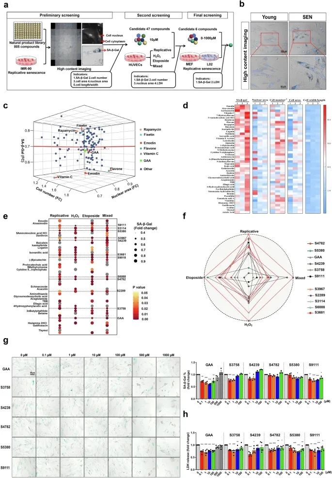
公共卫生学院唐玉涵团队发现灵芝酸A预防细胞衰老并延长健康寿命
3月25日,公共卫生学院唐玉涵教授团队在Nature Communications在线发表了题为“High-content screening identifies ganoderic acid A as a senotherapeutic to prevent cellular senescence and extend healthspan in preclinical models”的论文。该研究以预防细胞衰老为核心切入点,依托大型天然产物文库,构建了一套多维度高内涵筛选体系,为天然产物在抗衰老领域的研究提供了高效、系统化的技术平台。该研究还成功筛选出一种具有显著抗衰老潜力的天然活性分子——灵芝酸A(GAA)。通过跨物种及多模型的多重验证,研究证实了GAA在减少衰老细胞累积、改善器官功能、增强运动能力及维持代谢稳态方面的显著效果,并评估了其体内外的安全性,为其作为抗衰老干预的开发奠定了坚实的理论基础。此外,该研究结合人类蛋白组芯片等前沿药靶筛选技术,揭示了GAA通过直接结合TCOF1蛋白调控核糖体稳态,进而抑制细胞衰老的分子机制,为开发精准抗衰老药物提供了新靶点。论文链接:
https://www.nature.com/articles/s41467-025-58188-5
药学院张勇慧团队首次解析细胞松弛素杂聚体生物合成机制
3月25日,药学院张勇慧教授团队在国际权威期刊Angewandte Chemie International Edition发表了题为“Cooperative Redox Reactions Encoded by Two Gene Clusters EnableIntermolecular Cycloaddition Cascade for the Formation of Meroaspochalasins”的研究论文。该研究通过体内基因敲除、异源表达、体外生化表征、18O同位素标记以及相关蛋白计算等研究的结合,揭示了黄柄曲霉产生细胞松弛素异二聚体和三聚体的复杂、协作的生物合成机制。细胞松弛素杂聚体(mAPOs)已被本项工作证实是来源于两个独立BGC的跨基因簇DA环加成产物,并且其中两个独立单元的聚合被证明是非酶的过程。细胞松弛素杂聚体生物合成机制的成功阐明,不仅为这一过程建立了新的范式,也为工程高效生物合成细胞松弛素杂聚体奠定了基础,并为通过组合生物合成方式扩大结构多样性的策略开辟了新的途径。论文链接:
https://onlinelibrary.wiley.com/doi/full/10.1002/anie.202502766
在高水平科技自立自强中
展现担当作为
华科人始终奋勇向前!
华中科技大学(ihuster)
来源 / 华科大新闻网 各相关单位
编辑 / 记者团 吕延龙
校对 / 郭雨辰
继续滑动看下一个轻触阅读原文
华中科技大学向上滑动看下一个原标题:《跑赢新“赛季”,华科人这样冲刺!》

