事关“五一”!交警最新发布→
五一劳动节
致敬最美劳动者
交警最新发布→
五一安全出行提示
5.12025年“五一”假期为5月1日至5日
节日期间(5月1日0时-5月5日24时)
陕西省高速公路对7座以下(含7座)载客车辆
执行免征通行费政策
根据气象部门预报
假期前三天陕西天气以晴天多云为主
5月4日全省大部分地区有小雨
丹凤、宁强部分地区有中雨
渭南以晴天为主
最低温度14℃,最高温度36℃
出行前请关注天气变化
高速公路信息
(一)限行信息
2025年“五一”假期(2025年5月1日0时至5月5日24时)禁止危险化学品运输车辆在陕西省内高速公路通行。5月1日0时前已经进入高速公路行驶的危险化学品运输车辆,需就近驶离高速公路。
为高速公路服务区、航空机场、国家重点工程及有特殊生产需求的企业等重要民生项目运油、运气的危险化学品运输车辆,医用氧配送车辆,需到陕西省内出发地或目的地公安机关交通管理部门办理通行证,通行时间仅限于假期夜间22时至次日6时。
(二)施工信息
1、连霍高速西兴段:因改扩建施工,2023年11月7日10时至2025年9月30日24时,连霍高速西兴段三桥收费站至西吴枢纽立交之间主线双向封闭,帽儿刘立交、西吴立交转西兴高速方向匝道封闭,三桥、咸阳、咸阳西收费站出入口封闭。
2、绕城高速:受连霍高速西兴段高速公路改扩建施工,2023年9月6日12时至2025年9月30日,绕城高速内环方向帽儿刘立交转三桥收费站出口匝道封闭。
3、西安外环高速:受连霍高速西兴段高速公路改扩建施工影响,西安外环高速西吴枢纽立交双向转西兴高速咸阳、三桥方向匝道封闭,前往咸阳方向的车辆由茂陵方向分流、前往三桥方向的车辆由咸阳南方向分流,预计2025年9月30日24时结束。
4、沪陕高速西商段:因施工,2025年3月27日至2025年9月28日沪陕高速西商段西安方向商洛至板桥之间K1415+700至K1421+520段临时管控,前往西安方向的七座及以下客车由商洛方向道路正常通行,货车及七座以上客车由商州枢纽分流至福银高速。
5、丹宁高速水阳段:因施工,2025年1月20日至5月31日,丹宁高速水阳段凤凰东至户家塬之间K50+416至K31+307段双向临时管控,山阳至柞水方向车辆由户家塬收费站分流下高速后绕行省道S519(色杏路)从凤凰东收费站上高速往柞水县,柞水至山阳方向车辆由凤凰东收费站分流下高速后绕行省道S519(色杏路)从户家塬收费站上高速往山阳县。户家塬收费站入口柞水方向临时管控,凤凰东收费站入口山阳方向临时管控。
6、京昆高速汉宁段:因施工,京昆高速汉宁段金水至勉县之间K1264+158至K1362+040段双向交替占用超车道和行车道通行。
7、包茂高速西富段:因施工,包茂高速西富段西安方向铜川北至玉华宫之间焦坪隧道内K723+748至K727+813段占用行车道,主线前往延安方向的车辆由半截沟立交分流至延西高速通行,铜川北、玉华宫收费站出入口临时管控,铜川北立交转铜川北收费站出口延安方向临时管控。
道路交通安全形势研判旅游集中出行风险突出。预计“五一”假期我省公路客运、旅游客运、旅游租赁包车、长途自驾游等出行将大幅增长。秦始皇兵马俑博物馆、华清池、陕西历史博物馆、大雁塔、大唐不夜城,延安革命纪念馆、壶口瀑布,宝鸡太白山,渭南华山,商洛牛背梁等热门景区周边易拥堵,停车问题凸显,建议使用导航APP避开高峰时段。
1.交通易拥堵路段
景区路段。我市华阴华山、华州少华山、合阳洽川、临渭桃花源等景区周边以及适合短途出游道路。城市路段。主城区火车站周边、站南路、渭花路、解放路、韩马公路等路段会出现短时交通拥堵;各县市区高速公路收费站出口特别是连霍高速渭南西、渭南东、华阴、华州出口,京昆高速富平、合阳、澄城、韩城工业园等收费站出口交通流量将迅速上升,会出现车辆缓行、排队出站现象。高速公路。连霍高速、京昆高速公路渭南辖区段车流量将明显增加,可能持续出现交通缓慢通行及部分路段短时拥堵。国省道和农村道路。穿村过镇、平交路口、邻水临崖路段易交通安全风险较大,早晚及夜间时段出行需要注意减速慢性,避免发生碰撞交通事故。
2.交通易拥堵时段
节日期间,预计全省道路出行流量整体呈“前高中低后微升”态势。受晚高峰和群众提前出行影响,预计4月30日17-19时、5月1日9-12时,我省各城市周边出城方向高速公路流量增长较快。节日期间,每日9-12时、16-19时为出行高峰时段,将会出现潮汐式出入城特征。预计返程高峰将从5月4日下午开始,5月5日下午18时达到峰值。
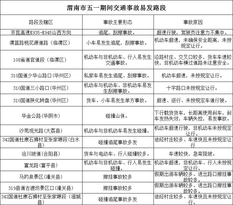
3.事故易发路段
安全出行提示1、“五一”假期将至,请您谨记:酒后驾驶害人害己害家庭,为了您和他人的安全、幸福,请您酒后不开车,开车不饮酒。
2、驾车出行应人车状态良好,结合导航地图,提前规划路线,合理安排行程,关注沿途天气变化。实习期驾驶人禁止独自驾车上高速公路。遇交通拥堵听从指挥,不占用应急车道。
3、乘坐客车出行,要在客运站点乘坐合法客运车辆,乘车时务必全程系好安全带,不要乘坐站外拉客拼团“黑车”,坚决抵制乘坐超员客车,发现违法行为主动举报。农村出行切勿乘坐超员面包车,自觉抵制非法载人的轻型货车、三轮车、拖拉机。
4、去景点时提前利用导航规划好线路,熟悉周边停车场分布,避免进入核心区域后花时间寻找车位,远离核心区域的停车位返程时有利于快速驶离。
5、夜间出行请正确使用灯光,切勿疲劳驾驶,杜绝酒后驾驶、无证驾驶、超速行驶;行经急弯陡坡、长下坡、临水临崖路段,要减速慢行,行经农村、山区公路要注意观察道路两侧情况尤其是支路车辆和行人,确保安全。
6、发生事故时,要立即开启危险报警闪光灯,将车辆移至不妨碍交通的地方;难以移动的,应当持续开启危险报警闪光灯,并在来车方向设置警告标志。高速公路发生事故后,要在来车方向150米以外设置警告标志,车上人员应迅速转移到安全地带,并立即拨打122报警。谨记:车靠边 人撤离 即报警。
7、驾车时请勿吸烟、接打电话和实施其他影响驾驶安全的行为。
8、遇到事故或道路变窄车辆排队并线行驶时,不要抢行、穿插,请有序排队并交替依次通行,避免造成严重拥堵。
致敬劳动者们
来源 | 陕西发布、大秦直道原标题:《事关“五一”!交警最新发布→》

