2025年3月4A级景区品牌传播力200强榜单

一、景区市场动态
1、政策盘点
3月各省市文旅政策主要体现出三大方向:一是提质升级——海南省提出强基焕新升级三年行动计划,明确2025年创成5-7家4A级旅游景区,2027年底创成15-20家4A级旅游景区;二是规范管理——内蒙古明确认定为国家3A级旅游景区满1年的方可申报国家4A级旅游景区;三是区域联动——恩施州来凤县与湘西州龙山县联合推出“免费畅游湘鄂边” 旅游惠民活动,覆盖来凤县、龙山县两地多个4A级景区。

2、新增4A级景区
3月27日,海南省旅游资源规划开发质量评定委员会发布公告,确定海瑞文化公园、海口东寨港红树林旅游区、三亚大东海旅游区、三亚国际免税城旅游区、福山咖啡文化风情镇旅游区5家景区为国家4A级旅游景区。

3、4A级景区动态
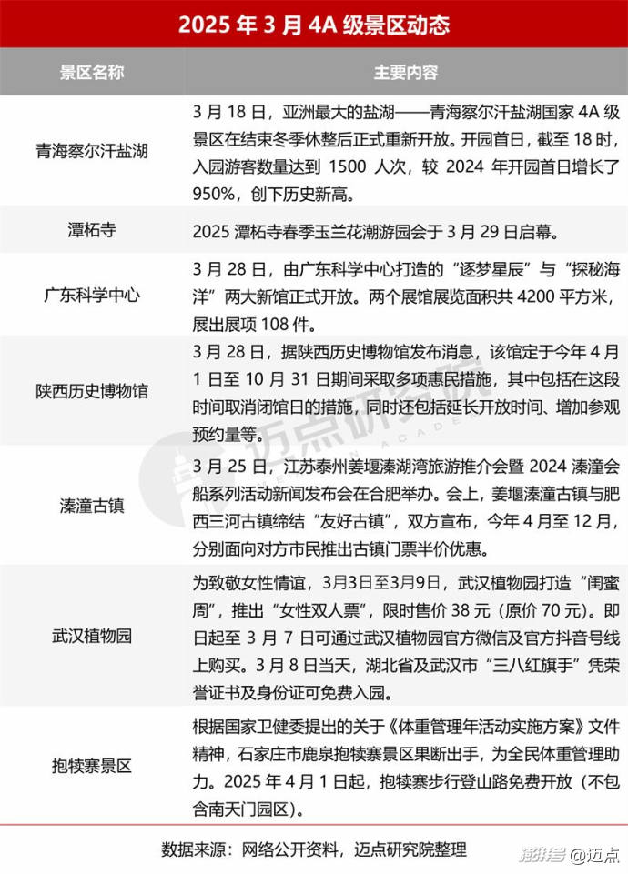
3月份全国4A级景区呈现出季节性复苏的特征,比如青海察尔汗盐湖冬季休整后重新开放,开园首日游客量同比激增950%,创历史新高;陕西历史博物馆于4-10月取消闭馆日,并延长开放时间、增加预约量。
此外,各景区加大惠民促销力度,推出门票优惠、定向免票、时段免费等活动:溱潼古镇与三河古镇互推市民半价票;3月8日当天,武汉植物园向湖北省及武汉市“三八红旗手”免费开放;抱犊寨景区积极响应国家卫健委《体重管理年活动实施方案》,4月起抱犊寨步行登山路免费开放(不包含南天门园区)。

二、月度200强榜单
以下是迈点研究院独家发布的“2025年3月4A级景区品牌传播力200强榜单”。本月,肇兴侗寨、四川广汉三星堆博物馆、上海博物馆、南京博物院、西江千户苗寨、国家植物园、洛邑古城、武汉中国科学院武汉植物园、只有河南·戏剧幻城、陕西历史博物馆进入榜单前十。
200强榜单中,共有90个品牌排名环比上升,50个品牌排名环比下降,2个品牌排名环比没有变化,58个新入榜品牌。

3月,所有4A级景区品牌指数为138.47,环比微降0.7%,同比下降6.5%;其中200强4A级景区品牌指数为254.29,环比下降5.1%,同比下降0.6%。本月200强4A级景区品牌指数环比下滑明显,主要因素为新晋品牌集中在榜单尾部,拉低了200强品牌的平均值。

三、景区分布与细分榜单
1、景区类型分布与细分榜单
(1)景区类型分布
3月,乡村田园类景区上榜数量增加显著,由上月的3家增至9家,其中云贵川占比三分之二,且乡村田园类景区的品牌指数居首。新入榜的乡村田园类景区分别为:肇兴侗寨(跃升至榜单第一)、景迈山茶林文化景区、宝森柠檬旅游区、世界热带水果之窗、荷兰花海景区、南京市高淳国际慢城、元阳梯田。此外,人文景观类景区数量依旧占据榜单主力,占比52%;现代娱乐类、自然景观类、综合吸引类分别上榜47家、37家、3家。

从细分类型品牌数量来看,历史遗址型景区数量下降明显,由上月的27家降至20家;科普型景区和主题公园型景区分别上榜54家、35家,合计占比榜单的44.5%;山岳型景区、文化园型景区和山水型景区上榜数量在10-15家之间;其余类型景区上榜数量在10家以内。
从细分类型品牌指数来看,村落型景区品牌指数表现突出,突破400;其他类型景区品牌指数位于200-300之间。

(2)景区类型细分榜单

2、景区区域分布与细分榜单
(1)景区区域分布
从景区区域分布来看,七大区域中,华东地区在数量上占优,上榜数量61家,占比30.5%,其次是华北地区和西南地区,上榜数量分别为35家、33家;品牌指数方面,西南地区在肇兴侗寨、四川广汉三星堆博物馆、西江千户苗寨等景区热度的带动下,品牌指数上升至第一位。

从景区省份分布个数来看,江苏省上榜数量位居第一,为20家;其次是北京市,上榜数量16家;上榜数量在10-15家的省份共有6个;其他21个省份景区上榜数量相对较少,在10家以下。
从景区省份分布指数来看,贵州省品牌指数在肇兴侗寨的带动下突破400;其次是广西壮族自治区,品牌指数超300;其余省份品牌指数在300以下。

(2)景区区域细分榜单


