奉贤 | 戎光灼灼耀乡村,芳华李窑文旅路
2025-04-24 16:54
上海
李窑村位于奉贤区青村镇东部,南接万亩林地申隆生态园,北靠上海市历史风貌保护区之一的青溪老街,村域面积3.18平方公里,户籍人口2328人,现有在册退役军人89名。李窑村退役军人服务站自2019年8月正式挂牌成立以来,结合地方实际,深耕“退役军人+乡村文旅”融合发展,着力打造“戎光芳华”乡村文旅服务品牌,引导退役军人在乡村振兴发展中展现作为、贡献力量。
从“务实笃行”到“创新实践”
老兵主动参与社会治理
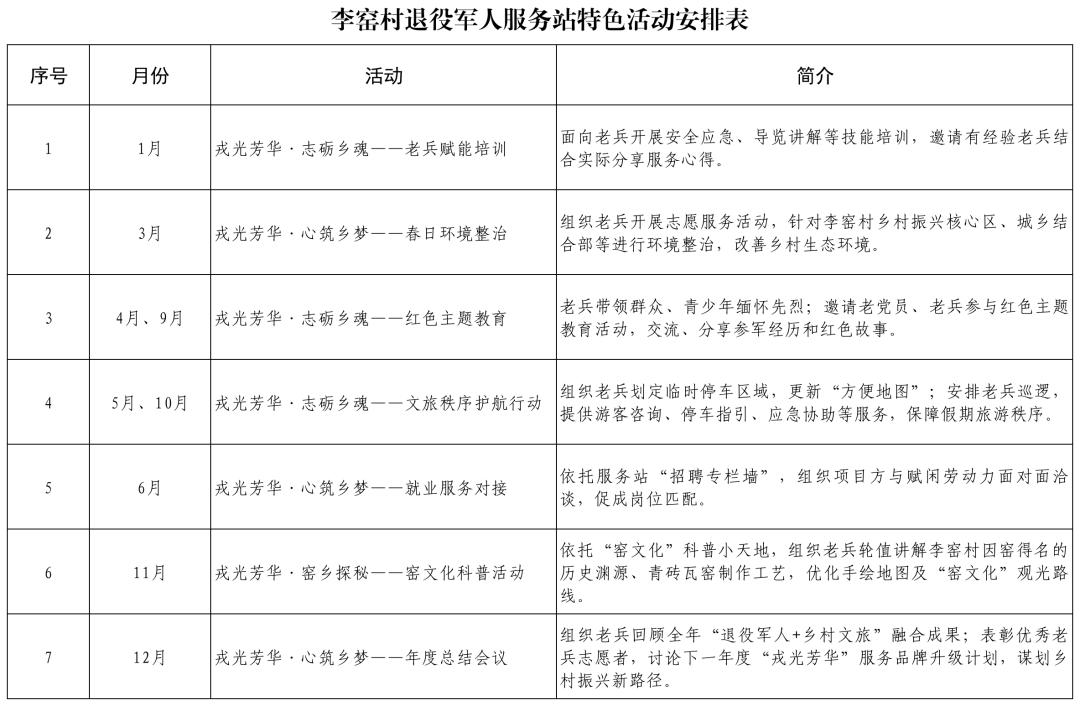
李窑村退役军人服务站以9名在册退役军人为骨干组建“戎光芳华·志愿服务队”,深度参与乡村建设与治理的全周期。自美丽乡村评选和乡村振兴示范村创建工作开展以来,老兵作为村级基础设施建设的“实干家”,积极投身村庄改造、亮灯工程、宅前屋后治理、河道整治等项目,与村民共同推进人居环境升级,筑牢“芳华李窑”生态底色。
同时,为助力缓解民宿、村咖等项目集聚带来的治理压力,2023年5月,志愿服务队吸纳来自结对单位上海浦东电线电缆(集团)有限公司的退役军人2名,合力担任文旅秩序的“守护者”。走遍全村合理规划机动车、非机动车临时停放区域,设置游客休息点,制作标注公共厕所位置的“方便地图”,破解乡村旅游“停车难、指引难”难点。
每逢节假日,老兵志愿者身着统一志愿者队服步行或骑行巡逻,动态提供咨询引导、应急协助等服务,为乡村文旅发展奠定硬件基础与服务保障。
从“乡土筑基”到“文旅赋能”老兵成为窑乡“新名片”
依托李窑鲜明的历史底蕴和文化特色,李窑村退役军人服务站精心打造“窑文化”科普小天地,自制手绘地图,标注村史馆、有空野陶、窑烤面包等观光点位的“窑文化”元素,配套发放图文并茂的简介手册,系统性地向游客展示李窑村的历史文化。
此外,退役军人主动排班,每日至少有2人待岗,提供“随叫随到”的接待讲解服务,为游客讲述李窑村因窑得名的历史渊源、青砖瓦窑的古朴风情以及网红打卡点的线路指引。他们既是叙述史事的“活字典”,也是乡村风貌的“代言人”,让沉睡的“窑文化”转化为可触摸、可体验的文旅IP,大力推动“窑文化”成为李窑村文旅出圈的核心标识,不断吸引市区及周边游客深度体验乡村文化魅力。
从“链接节点”到“发展纽带”老兵自愿搭建供需桥梁
李窑村退役军人服务站聚焦“村民增收、集体增富”的目标,化身村“职业介绍所”,在站内设立“招聘专栏墙”,方便项目方和村民发布需求信息。精准对接文旅项目用工方与本村赋闲在家、有一技之长的劳动力,构建“咨询+介绍”便民服务机制。每当有新项目入驻,老兵们化身村义务“职业经纪人”,积极为项目方和村民牵线搭桥。他们既是“项目顾问”,快速、及时地为项目方提供初期的房屋改建建议;也是“就业专员”,在后期根据不同村民的技能特长提供临时、短期、长期的岗位匹配方案,帮助村民实现“家门口就业”,一定程度上激活了乡村人力资源,为乡村文旅项目输送了“知根知底”的本土劳动力,推动形成“村民增收、项目增效、集体增富”的三赢发展格局,让乡村振兴成果实实在在地惠及村民。
李窑村退役军人服务站将继续推进“协同管理”“宣传代言”“联系服务”三大行动,依托“戎光芳华”乡村文旅服务品牌,深化服务模式、优化服务内容,积极推动实现“老兵赋能乡村、乡村成就老兵”的双向奔赴,为李窑村打造成为人人向往的“诗和远方”作出更大贡献。
原标题:《奉贤 | 戎光灼灼耀乡村,芳华李窑文旅路》
特别声明
本文为澎湃号作者或机构在澎湃新闻上传并发布,仅代表该作者或机构观点,不代表澎湃新闻的观点或立场,澎湃新闻仅提供信息发布平台。申请澎湃号请用电脑访问https://renzheng.thepaper.cn。

