民法典婚姻家庭一表通【一般规定】
以下文章来源于走近民法典 ,作者编写组
走近民法典.
聚焦民商事法律实务,分享民商法前沿讯息,专注民商事干货创作
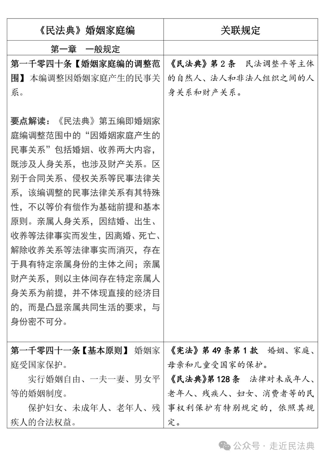
民法典婚姻家庭编第一章(一般规定)作为整编的纲领性内容,确立了现代婚姻家庭关系的核心价值与调整方向,具有承前启后的意义:一是明确婚姻家庭关系受国家保护的宪法定位,将"树立优良家风""重视家庭文明建设"写入法律,推动社会主义核心价值观与法治实践深度融合;二是确立平等、自由、禁止性干涉等基本原则,为处理婚姻家庭纠纷提供价值判断基准,例如禁止借婚姻索取财物、禁止家庭暴力等条款均源于此;三是构建开放包容的规范体系,通过原则性规定适应社会结构变迁,涉婚姻家庭的前沿问题如单身生育、新型家庭关系等争议性问题可在该章框架下探索解决路径。概言之,该章既传承了中华传统家庭伦理,又回应了信息化时代婚姻家庭关系的新挑战。
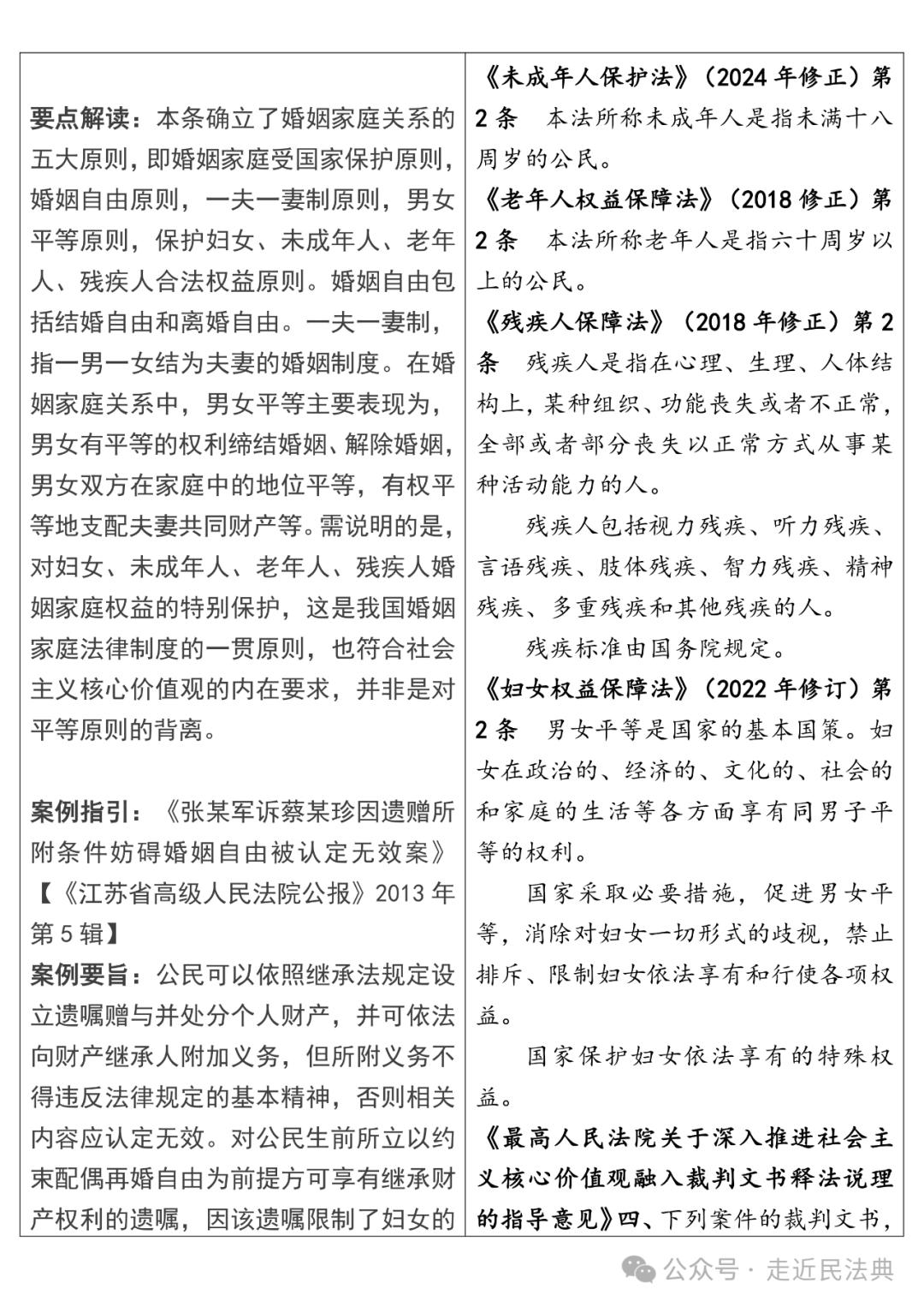
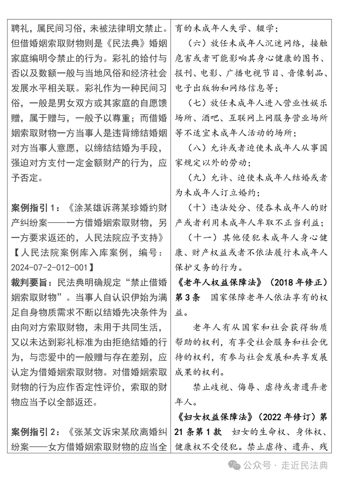
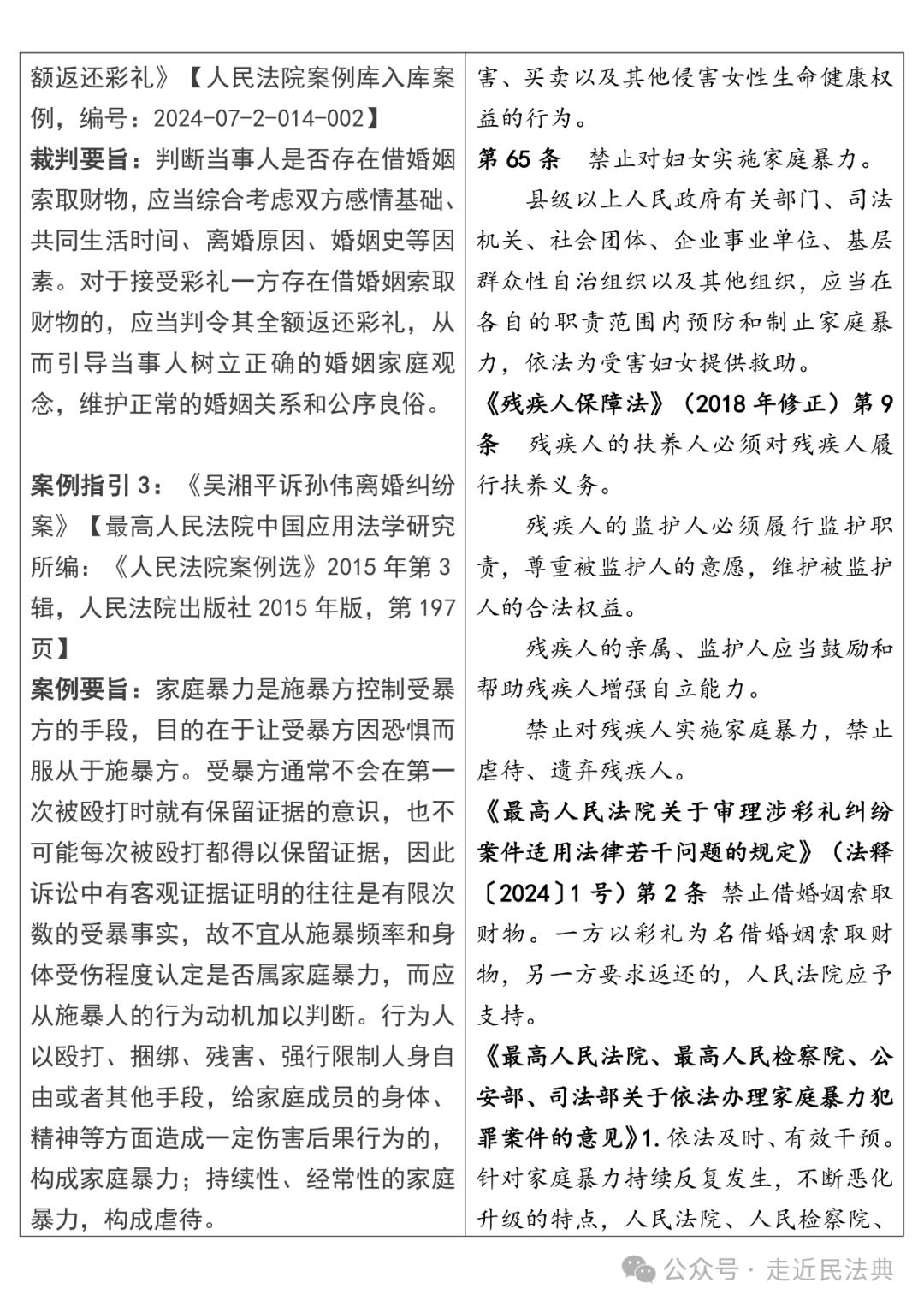
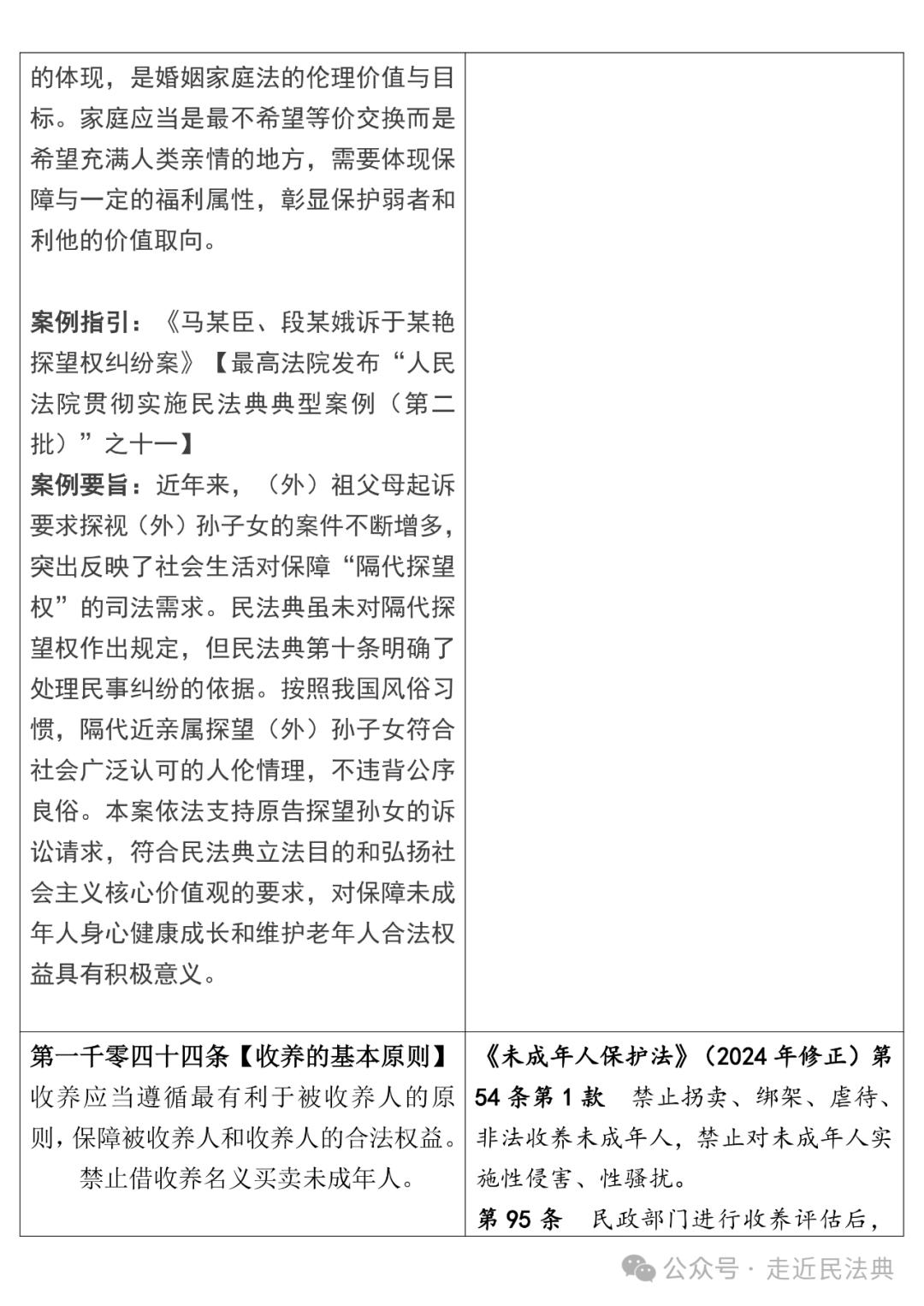
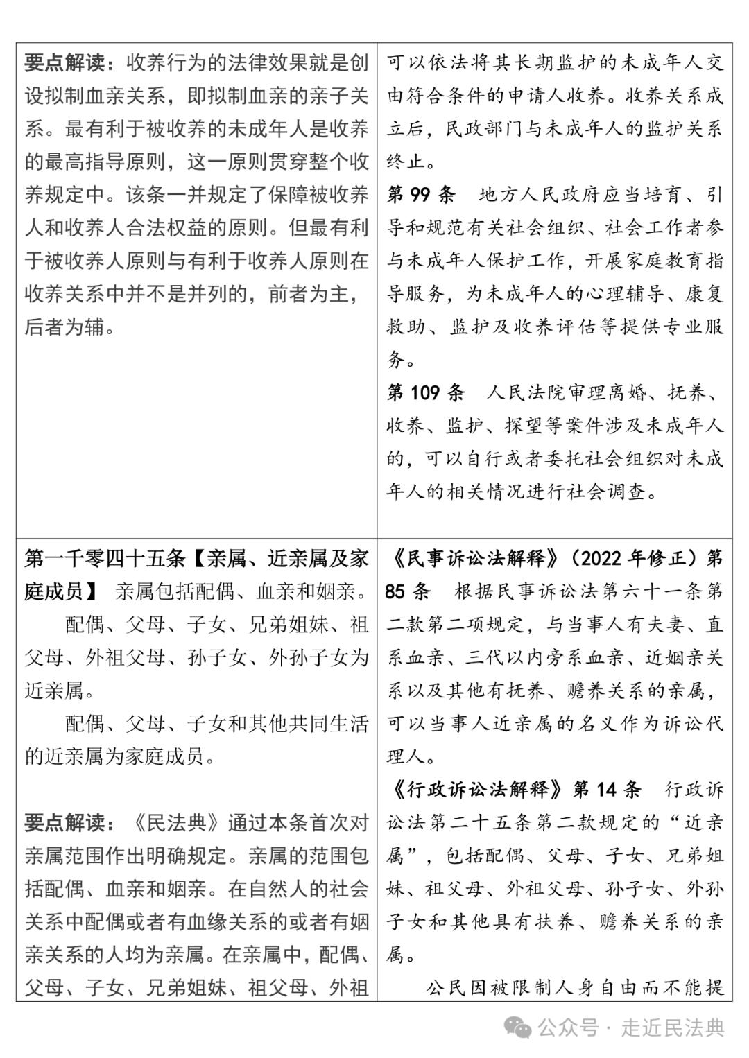
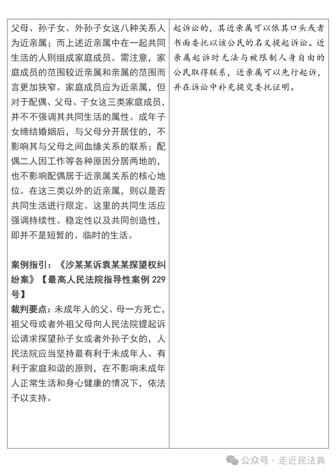
该章规定通过抽象规范与具体指引相结合,彰显了立法对现实问题的精准回应。如第1041条确立婚姻自由、一夫一妻、男女平等原则,司法实践可据此认定"彩礼返还协议"的效力边界;第1043条倡导家庭美德建设,成为法院处理子女探望权纠纷时考量家庭教育环境的重要依据;第1044条禁止借收养名义买卖未成年人,有效遏制跨境非法收养乱象;第1045条对家庭成员的明确定义,则为同性财产纠纷、继子女继承权等案件探索适用提供制度空间。这些条文通过价值宣示与制度衔接,构建起现代婚姻家庭法治的基石,既保障个人权利又维护公序良俗,实现了法律规范与社会治理的有机统一。
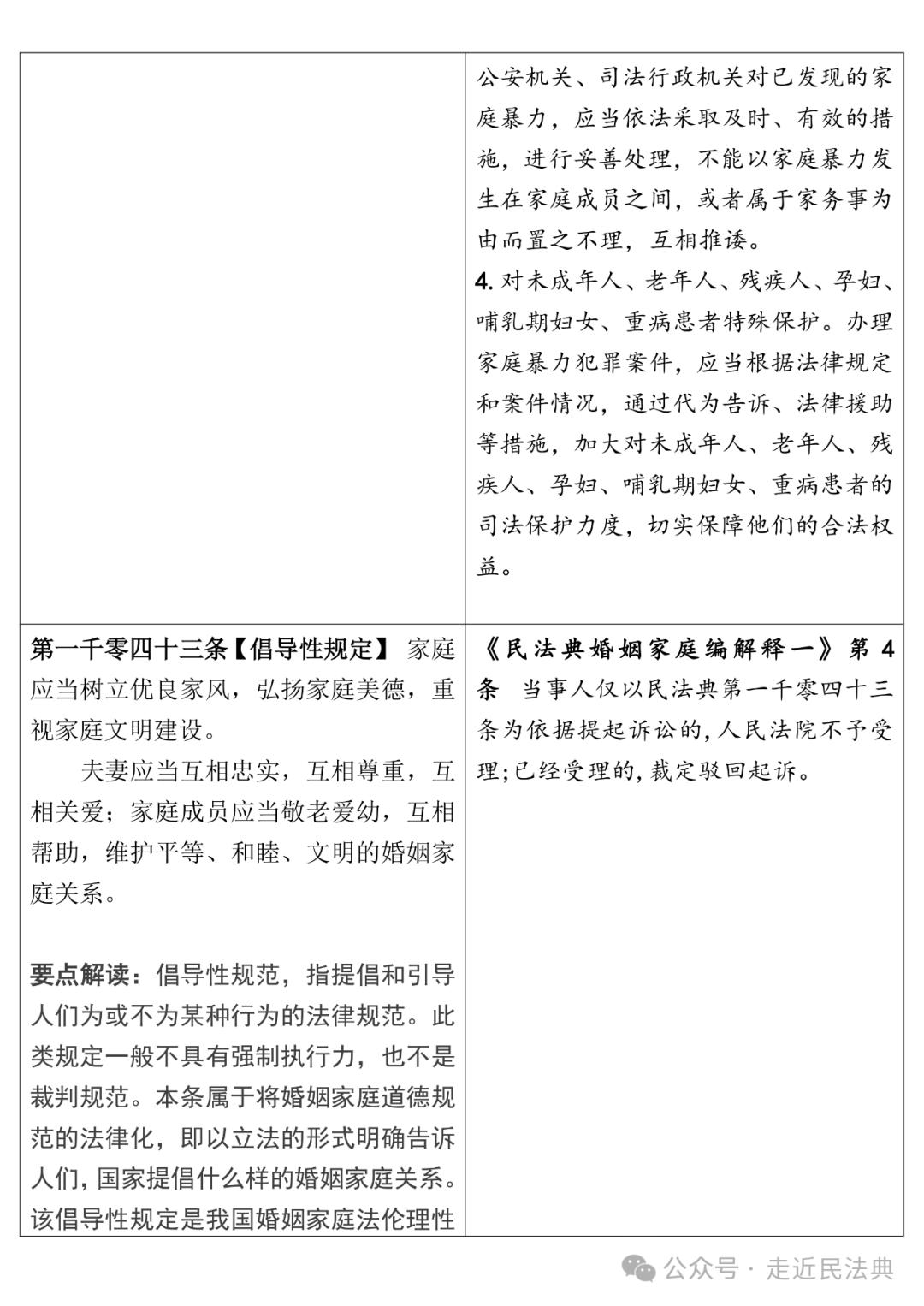
为便于直观了解,现节选《婚姻家庭法律指引手册:规范、释义、案例》(中国法治出版社25年3月版)一书相关内容,汇总其他法律、婚家编解释一、解释二、彩礼纠纷解释等关联规定,经表格化处理后形成如下“一表通”(点击可放大,浏览更清晰):










以上文字内容节选自
《婚姻家庭法律指引手册:规范 释义 案例》一书
中国法治出版社2025年3月出版
转载请注明来源本书及本公众号

该书已上架各大平台
荣登当当法律实务新书热卖榜第7位

大字号、双色印刷,阅读体验感更强

京东、当当、淘宝等平台均已上线
识别下图二维码,进入出版社官方店

继续滑动看下一个轻触阅读原文

彝良法院向上滑动看下一个
原标题:《民法典婚姻家庭一表通【一般规定】》

