广东发布人工智能教育方案,小学1至4年级每学年不少于6课时
4月10日,广东省政府新闻办与省教育厅举行新闻发布会,正式发布广东推进中小学人工智能教育落地的“两素养一纲要”方案。广东将在全国率先构建师生素养框架,将AI课程贯穿于基础教育全链条。同时在课时安排、资源开发和平台支持方面都提出明确要求,破解“教什么”“怎么教”等难题。“两大素养框架”分别是《广东省中小学教师人工智能素养框架(试行)》《广东省中小学学生人工智能素养框架(试行)》,“一个课程纲要”即《广东省中小学人工智能课程指导纲要试行)》。提供了从课程到课堂的实施路径,解决各地在人工智能教育落地方面“有目标可依、有课程可用、有教师可教”的问题。
方案对各学段人工智能课程的课时提出要求。原则上,小学1-4年级每学年不少于6课时,小学5-6年级每学年不少于10课时,初中7-8年级不少于每两周1课时。
高中阶段在信息科技和通用技术等国家课程实施基础上,在高一或高二不少于每两周1课时。
全国首创“2+1”方案1
系统推进,打出AI教育组合拳。
“2+1”方案从目标层提出了师生素养框架,明确了师生素养能力坐标,从路径层制定了《课程指导纲要》,提供了从课程到课堂的实施路径。解决各地在人工智能教育落地方面“有目标可依、有课程可用、有教师可教”的问题。
2
全国率先,构建师生AI素养框架
在全国率先提出中小学师生人工智能素养框架,明确了三级指标,进行了具体化描述。尤其是教师素养框架,从意识理念、技术能力、教育应用、专业发展以及社会责任五大维度分别回答了智能时代教师的职业使命、必备能力与责任担当,为广东省中小学教师系统提升人工智能素养提供了指引。
3
全链闭环设计,课程可落地、可评价
广东着力建构“目标-内容-实施-评价”全链条AI育人体系。
教师素养框架
教师素养框架包括意识理念、知识技能、实践应用、专业发展、社会责任5个维度。学生素养框架包括人智观念、技术实现、智能思维、伦理责任4个维度。素养框架既注重教师素养和学生素养的内在统一性、整体性,又各自侧重教和学、教师专业发展和学生可持续发展。
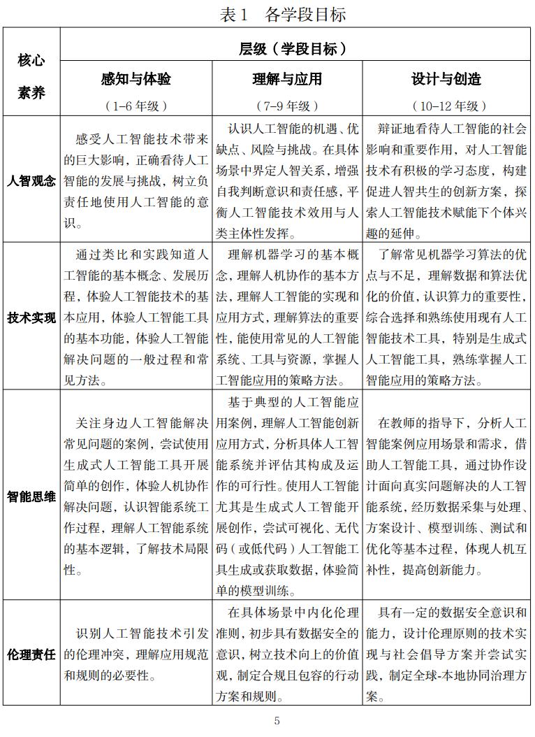
学段目标
《课程纲要》根据不同学段学生的认知发展规律,分小学、初中和高中三个阶段明确了学段目标。小学阶段侧重感知和体验人工智能技术,初中阶段侧重理解和应用人工智能技术,高中阶段侧重项目的设计创作和前沿应用。
课程结构注重知识学习与能力形成并重,应用与创新并重,由人工智能与生活、人工智能实现技术、人工智能实践与创新和人工智能与社会四大领域构成,涵盖从核心概念到技术实现,从关键技术到系统建构,从生活应用到社会影响的完整知识体系。
《课程纲要》指出,综合应用国家智慧教育公共服务平台、人工智能应用平台、虚拟仿真实验平台、在线学习平台等,为学生创设工程环境和学习资源,方便学生自主学习和实践探索。鼓励有条件的地方教育部门以服务采购的方式,为中小学搭建人工智能技术学习、实验及实践平台,为数字资源共享和学生实践探索提供支持。
来源 | 网络公开信息
原标题:《广东发布人工智能教育方案,小学1至4年级每学年不少于6课时》

