一文读懂来宾城区停车何时收费、收费标准多少、怎样划分区域
为进一步规范来宾市城区停车秩序,合理利用道路资源,来宾市计划实施城区停车收费工作,以下是相关信息介绍:
一、计划实施收费时间
计划于2025年4月8日起对来宾市城区逐步实施停车收费工作。
智能停车4月份收费范围为:民生路、民乐路、凤临路、人民路、迎宾路、麒麟路、桂中大道、祥和路和永兴路等部分路段;5月份和6月份将逐渐扩大收费范围直至覆盖来宾市全城区(后续扩大路段以正式通知为准)。
二、收费定价标准
来宾市发展和改革委员会发布的《来宾市发展和改革委员会关于调整来宾市城区道路停车泊位车辆停放服务收费标准及有关事项的通知》(来发改价格〔2024〕43号)调整城区道路停车泊位收费标准。收费遵循“交通繁忙区段高于外围区段”“谁占用谁付费,占用越久、付费越高”及“递进式累进加价”原则,实行差别化定价。
具体如下:

三、计费定价标准解读
收费时段:每日8:00至20:00,国家及自治区法定节假日不收费。
优惠政策:停放时间不超过30分钟(含30分)免费停放;正在执行公务的特种车辆、法律法规规定免费的车辆免收停车费;新能源汽车减半收费;残疾人驾驶符合规定的残疾人机动轮椅车免费停放2小时(含),超2小时按区域及车辆类型标准收费。
收费计算:
以一类区域为例,计费起止时间为早8时至晚20时,
停放时间:30分钟(含)内免费;
停放时间:30分钟至1小时(含),收费为2元;
停放时间:1小时至1.5小时(含),收费为3.2元;
停放时间:1.5小时至2小时(含),收费为4.4元;
累计停车满2小时后每30分钟,加收1.5元费用;
如:停放时间2小时至2.5小时(含),收费为5.9元;
每日封顶20元,其他区域及车辆类型以此类推。
※停放时间跨越两个自然日的,则两个自然日产生费用相加。
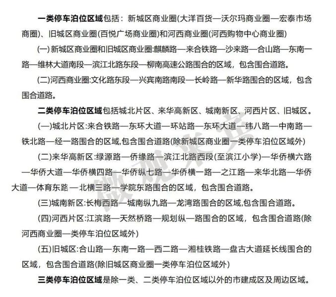
详细停车泊位区域分类示意图可在“来宾停车”公众号查看。


四、智能停车相关讯息获取渠道
智能停车的相关讯息主要在“来宾停车”公众号进行发布。
即日起,可通过微信搜索“来宾国投停车”小程序或“来宾停车”微信公众号,绑定车辆信息,以获取即将推出更多停车优惠。
▲公众号二维码

▲小程序二维码
咨询热线:400-100-1654
希望大家相互转告,合理安排停车,共同维护良好的停车秩序!
原标题:《一文读懂来宾城区停车何时收费、收费标准多少、怎样划分区域》

