新增综合高中招生!东莞2025年中考政策发布→
3月19日,东莞市教育局发布《东莞市2025年初中学业水平考试与高中阶段学校招生工作意见》(以下简称“中考招生工作意见”),对2025年中考招生工作进行部署。
近年来,我市多措并举增加学位供给,预计今年普通高中录取率与上年基本持平。
今年我市中考招生政策总体保持稳定,局部进行优化调整。继续实行部分优质公办普通高中50%招生名额分配到初中学校政策,并逐步把更多优质公办普通高中纳入名额分配学校范围。
1
总体稳定,五项不变
报名条件不变
具有我市户籍或学籍的学生方可报名参加我市初中学业水平考试。
考试科目及分值不变
总分800分,计分科目有语文、数学、英语(含听说考试)、道德与法治、物理、化学、生物、地理、历史、体育与健康10科,考查科目为信息技术、音乐、美术3科,考查科目成绩分“合格”和“不合格”两个等级。
采用全省统一命题不变
语文、数学、英语、道德与法治、物理、化学、生物、地理、历史9个科目笔试省级统一命题。
初中学业水平考试时间不变
根据广东省教育厅发布《关于2025年初中学业水平考试时间安排的通知》,2025年6月30日—7月2日为全省统一中考时间(广州、深圳除外),具体科目的考试时间和考试时长也与上年保持一致。
录取规则不变
根据考生志愿、初中学业水平考试成绩总分,结合综合素质评价等级、考查科目合格情况分批择优录取,末位同分比较按“排位法”进行投档录取。
2
局部优化,新增综合高中招生
今年,我市响应上级政策精神、参照周边地市经验,进一步完善高中阶段学校考试招生选拔方式、制度设计,结合我市中考招生实际,调整中考部分日程安排,优化个别批次志愿和录取顺序等。
东莞市2025年中考工作日程安排
注:各工作时间节点根据工作实际进展可能有微调,具体安排以相关工作通知为准,请留意“东莞慧教育”公众号和东莞市教育局网站。今年自主招生校考、市考均提前至5月举行,主要是根据学校和考生、家长的建议,将招生考试有关准备工作尽量提前进行,让参加自主招生考试的考生在5月完成自主招生考试后,有大约一个月时间静心准备初中学业水平考试,帮助考生从容应考。
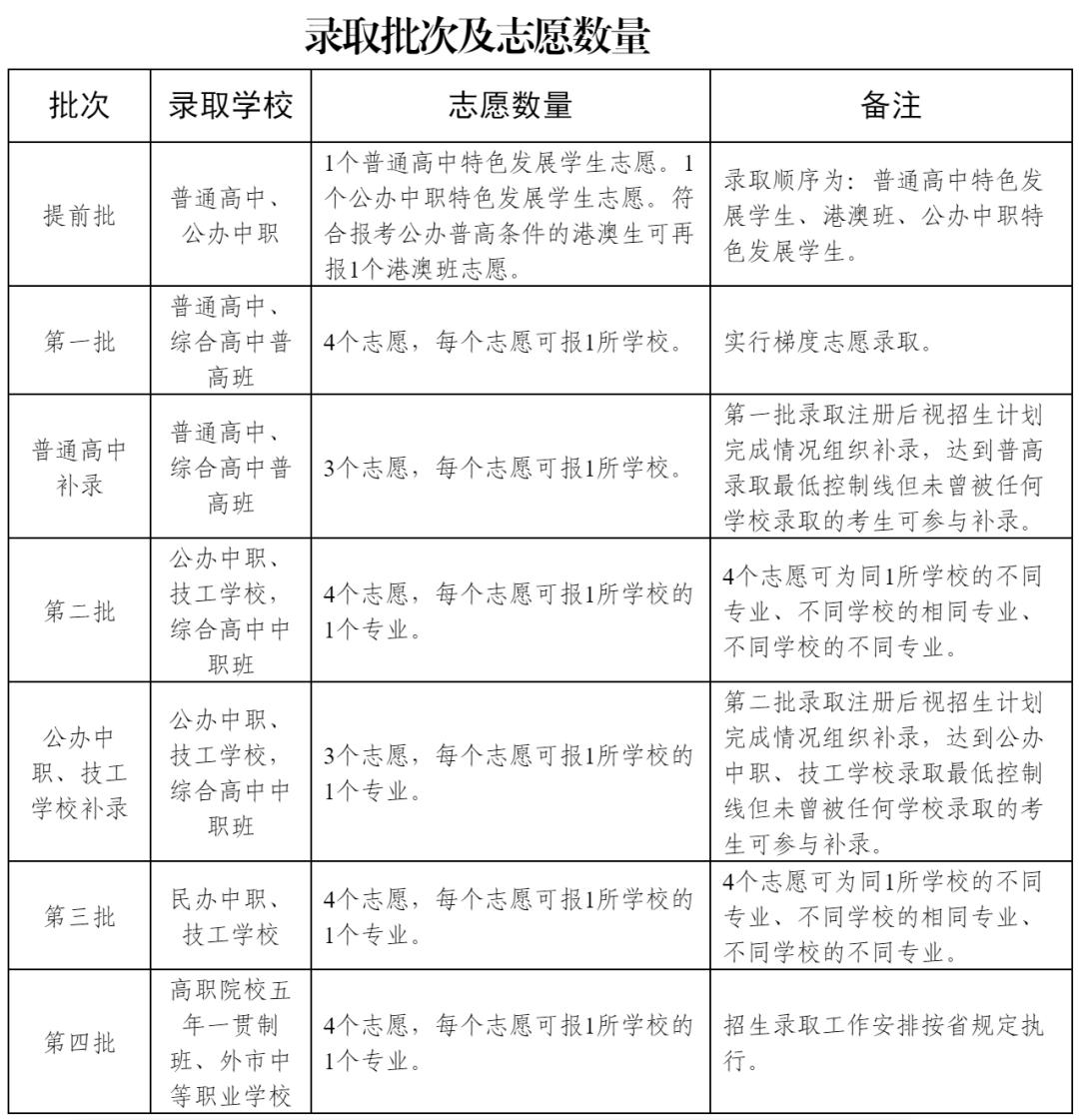
录取批次及志愿数量
今年我市高中阶段学校招生录取依然分提前批、第一批、第二批、第三批、第四批等5个批次。
其中,提前批在原普通高中特色发展学生志愿、港澳班志愿基础上增加了公办中职学校特色发展学生志愿。
近年来,我市中职学校办学水平不断提升,特色办学和特色人才培养卓有成效,得到广大学生、家长的赞誉肯定,特别是公办中职学校报考学生越来越多、录取分数水涨船高。为进一步规范公办中职学校招收特色发展学生流程,助力公办中职进一步提升办学水平、擦亮特色品牌,鼓励引导学生结合自身实际选择适合的升学渠道,今年我市将公办中职招收体育、艺术、科技等方面特色发展的学生纳入提前批录取。我局将认真审核各公办中职学校的设施设备、师资配备、办学基础、培养方案等,确保公办中职招收特色发展学生取得预期办学效果。
公办中职特色发展学生志愿单列单招,单独划定录取分数线。具体招生学校、招生项目及招生计划数将在全市高中阶段学校招生计划、招生简章发布时一同发布。
新增综合高中招生为落实国家、省关于“积极发展综合高中”“推进职普融通、协调发展”的部署要求,深化推进普通高中育人方式改革,探索融合普通高中教育与职业教育的新型教育模式,为学生提供多元化的成长路径,更好适应社会经济发展对人才培养的需求,我市试点建设综合高中并于今年开始招生。综合高中具体报考、录取及学籍管理有关规定将根据今年中招工作进展陆续发布。
3
特别提醒
1.请广大师生家长以东莞市教育局微信公众号“东莞慧教育”以及东莞市教育局网站https://edu.dg.gov.cn发布的权威信息为准,如有最新招生政策和动态,市教育局将第一时间更新推送。
2.今年的中考招生工作安排较往年有所调整,请广大家长考生留意各项时间安排:
①中考报名时间为3月20日—3月27日,报名后户籍类型发生变更的考生,须于4月15日前向就读学校提交更新后的户口簿,逾期提交一律不予办理更改“户籍类型”信息的手续。
②自主招生报名时间为4月下旬,考试时间为5月中下旬。
③志愿填报时间为5月29日—6月5日。
3.东莞市教育局未委托任何机构、个人进行中考招生,请各位家长根据发布政策考试入学,务必警惕自称有“熟人”帮忙获取学位、提前签订协议或缴纳费用锁定学位等各类招生骗局,避免造成经济损失、耽误考生上学。如发现社会中介机构或个人等存在上述诈骗行为,请及时向市公安局、市教育局举报。
4
招生季:严肃招生工作纪律
中考招生季已经来临,我市将进一步加强规范管理,强化监督检查,深入推进阳光招生,及时全面公开中考招生政策、招生计划、招生范围、招生程序、录取结果等信息,接受社会监督,确保公平公正。
我市严禁高中阶段学校与任何机构、个人合作,或以委托开展招生培训、测试等方式进行招生,严禁招收借读生,严禁收取或变相收取“捐资助学款”等,严禁违规签订入学协议,严禁普通高中学校违规跨地市招收未在东莞参加中考的学生等。
我市对违规招生行为“零容忍”,坚决做到“发现一起,查处一起,一查到底”。市民若发现违规招生行为,请尽量掌握和保留确切证据,拨打市教育局中考招生热线0769-23126162、党风廉政纪律热线0769-23660823进行举报,也可将相关证据线索发送至邮箱jyjjxk@dg.gov.cn,发现违纪违法行为请向纪检监察机关、公安机关举报。
长按或扫描下方二维码,查阅《东莞市2025年初中学业水平考试与高中阶段学校招生工作意见》详细内容。
长按或扫描下方二维码,查阅《关于做好东莞市2025年初中学业水平考试报名工作的通知》详细内容。
原标题:《新增综合高中招生!东莞2025年中考政策发布→》

