固态电池龙头近一个月股价涨超七成 产业链成本占比超30%的A股上市公司名单及相关业务一览
以下文章来源于创业板观察 ,作者笠晨
创业板观察.
创业板观察致力于发布深交所创业板的市场发展、政策变化、监管导向、上市企业动态等的及时信息,提供有价值的市场资讯。

3月固态电池迎密集催化,包括3月上旬的全固态电池技术交流大会,现代汽车也此前宣布将于3月发布“梦想”全固态电池试点生产线。此外,国内外固态电池产业链消息面也是利好不断,长安、东风岚图、比亚迪等车企相继披露了固态电池上车或量产的时间表。机构称,全固态电池的装车节奏预期逐步收敛,即2027年小批量/示范性上车,2030年大规模量产。
固态电池概念继续站上风口,致力于固态电池电解质材料及关键原材料研发生产的三祥新材近一个月股价累计最大涨幅为73.52%,新型固态电解质材料等方面正在稳步推进的上海洗霸近一个月股价累计最大涨幅为65%,拟成立以固态动力电池、半固态储能电池生产制造、销售出口为主营业务的合资公司的冠盛股份近一个月股价累计最大涨幅为53%。

东莞证券黄秀瑜在2月28日发布的研报中表示,固态电池具有高性能优势,下游需求持续催化。固态电池凭借高能量密度和高安全性两大显著优势,成为下一代高性能锂电池。固态电池产业化进程加速,全固态电池曙光初现。随着头部电池厂商的全固态电池量产时间表相继明朗,全固态电池启动量产时间提前至2027年,固态电池的产业化进程呈加速的势头。未来几年全球固态电池市场规模有望迎来高速增长,根据EVTank,预计到2030年固态电池出货量有望超600GWh,在整体锂电池中的渗透率在10%左右,市场规模将超过2500亿元。
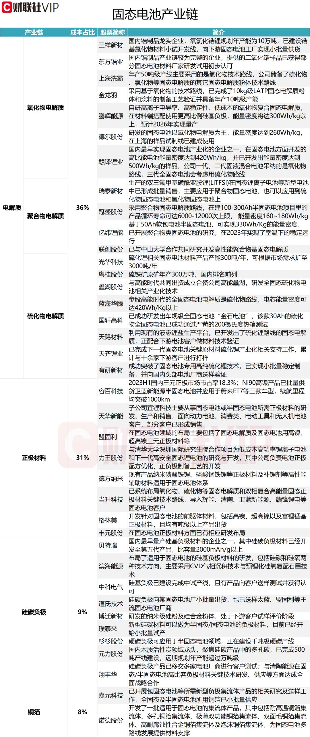
据财联社VIP盘中宝•数据栏目此前梳理,在固态电池产业链中,成本占比为36%的领域为电解质。其中,在氧化物电解质领域涉及的A股上市公司有三祥新材、东方锆业、上海洗霸、金龙羽、鹏辉能源、德尔股份和赣锋锂业;在聚合物电解质领域涉及的企业有瑞泰新材、冠盛股份、亿纬锂能和联创股份;在硫化物电解质领域涉及的A股上市公司有光华科技、粤桂股份、蠡湖股份、蓝海华腾、国轩高科、天赐材料、天齐锂业和有研新材。
此外,在固态电池产业链中,成本占比为31%的领域为正极材料,涉及的A股上市公司有容百科技、天华新能、盟固利、力王股份、德方纳米、当升科技、格林美和丰元股份;成本占比为9%的领域为硅碳负极,涉及的企业有贝特瑞、滨海能源、中科电气、道氏技术、博迁新材、璞泰来、杉杉股份、元力股份和翔丰华;成本占比为8%的领域为铜箔,涉及的A股上市公司有嘉元科技和诺德股份。具体情况详见下图:

具体来看,三祥新材为国内锆制品龙头企业,资料显示,三祥新材氧氯化锆锂规划年产能为10万吨,已建设锆基氯化物材料小试开发线,向下游固态电池工厂实现小批量供货。东北证券张煜暄等人在2024年12月27日发布的研报中表示,三祥新材氧化物电解质已完成送样、供下游客户组装成固态电池进行相关性能测试,已完成中试线设计,正在进行相应设备配套工作。东方锆业2024年12月9日在互动易上表示,作为固态电池的核心,固态电解质主流的技术路径有三种:聚合物、氧化物与硫化物。如果使用锂镧锆氧(LLZO)、锂镧锆钛氧(LLZTO)等氧化物固态电解质,对二氧化锆存在一定的需求。目前公司提供的样品已获得部分固态电池材料厂家研发试用初步认可,后续将进行大样实验。
资料显示,上海洗霸年产50吨级产线主要采用的是氧化物技术路线,公司储备了硫化物、氯化物等固态电解质的其它固态电解质粉体技术路线。公司固态电池及其关键材料相关技术仍处于研发阶段。金龙羽2024年5月9日在互动易上表示,公司半固态电池已完成内部测试项目,安全性能达标,通过深圳市计量质量检测研究院的检测,安全性能满足国标要求,并通过了3mm针刺实验。鹏辉能源2024年9月4日在互动易上表示,公司本次发布的固态电池,通过使用自研的高离子电导率、高稳定性、低成本的氧化物复合固态电解质替代隔膜和电解液,实现了固态电池工艺创新和材料创新,在工艺和降本方面为公司固态电池产业化构筑坚实基础。
赣锋锂业3月3日在互动易上表示,公司已完成部分固态电池样品的送样,并与多家潜在客户进行测试和验证。公司目前以氧化物电池路线为主要研发方向,同时积极探索多种技术路线的融合与创新。公司已申请多项固态电池相关专利,涵盖电解质材料、电极界面优化、电池制造工艺等核心技术。赣锋锂业2024年12月13日在互动易上表示,公司在固态电池方面开发的高比能电池能量密度达到420Wh/kg,循环寿命超过700次,并开发出能量密度达到500Wh/kg的样品,可通过200℃热箱与针刺等严苛的安全测试。德尔股份2月28日在互动易上表示,公司固态电池产品以氧化物电解质为主,具有高安全性、耐高温的特点,采用成熟的涂覆工艺,制造流程简单,性能及成本具有优势。
联创股份2月24日在互动易上表示,公司与中山大学合作共同研究开发高性能聚合物基固态电解质材料,在初期研发过程中获得“一种软硬段结合的含双增塑剂的交联聚合物基准固态电解质及其制备方法和应用”等三项关于固态电解质的专利授权。资料显示,冠盛股份采用聚合物固态电解质路线,在建100-300Ah半固态电池项目里的产品循环寿命可达6000-12000次上限, 能量密度160~180Wh/kg。瑞泰新材2024年11月18日在互动易上表示,公司产品双三氟甲基磺酰亚胺锂作为固态电池电解质材料时主要应用于聚合物固态电池,也可以应用到硫化物固态电池和氧化物固态电池上。亿纬锂能2024年5月29日在互动易上表示,基于50Ah软包电池半固态电池,可实现330Wh/Kg的能量密度,循环寿命超过2000次。在固态电池领域,公司已开展聚合物类固态电池的研究,目前已初步实现了室温下的稳定运行,将在微型电子产品中实现应用。
蓝海华腾2月18日在互动易上表示,公司投资的高能时代硫化物全固态锂电池研发进展顺利,已经完成自动化生产试验线搭建,已实现5Ah以内电芯小批量生产,目前正在筹备批量化生产线建设。资料显示,光华科技硫化锂相关固态电池材料产品产能300吨/年,可根据市场需求扩至3000吨/年;蠡湖股份与高能时代共同出资成立合资公司高能蠡湖,研发全固态硫化物电池相关产业化技术;天齐锂业已完成下一代固态电池关键原材料硫化锂产业化相关支持工作,累计与十余家下游客户进行打样。
有研新材1月20日在互动易上表示,在固态电池材料方面,公司参股公司新源邦氧化物电解质已经达到量产阶段,硫化物和聚合物电解质处于小批量供应阶段。国轩高科1月6日在互动易上表示,公司全力开发硫化物全固态电池,同时也在布局卤化物全固态电池的开发。公司已成功研发出车规级硫化物全固态电池“金石电池”,并通过严苛的200摄氏度热箱测试,为高比能、高安全电池体系提供了新的实现路线。粤桂股份2024年11月4日在互动易上表示,公司硫铁矿原矿年产300万吨,国内排名前列。天赐材料2024年4月22日在互动易上表示,公司半固态电解质及氧化物与硫化物全固态电解质均在小试到中试阶段。
继续滑动看下一个轻触阅读原文

财联社向上滑动看下一个
原标题:《固态电池龙头近一个月股价涨超七成 产业链成本占比超30%的A股上市公司名单及相关业务一览》

