【学会动态】Cell Regen I 2025年2月刊正式出版
Cell Regeneration近日,Cell Regeneration(中文名《细胞再生(英文)》)2025年2月刊正式出版!本期纸刊共收录研究亮点2篇,标准1篇,研究简报1篇和综述文章3篇,所有文章均已上线,欢迎下载阅读!
研究亮点 1Tuft cells promote human intestinal epithelium regeneration as reserve stem cells after irradiation
文章着重介绍了肠道上皮再生过程中簇细胞(tuft cells)的重要作用。传统上,簇细胞被认为主要参与免疫防御和病原体保护,但近期一篇发表在Nature的研究发现,在辐射损伤后,簇细胞表现出类似干细胞的特性,能够抵抗损伤并分化为功能性干细胞,促进肠道上皮修复。研究还发现,簇细胞在IL-4/IL-13信号刺激下增殖并分化为多种肠道上皮细胞类型,表明其作为”储备干细胞库“在肠道再生中的关键作用。这一发现为肠道损伤修复和再生医学提供了新的研究方向。DOI:https://doi.org/10.1186/s13619-024-00214-w
通讯作者:李叶华(南昌大学)
研究亮点 2A cellular triad for linking cardiac niche to regeneration
在心脏再生领域,一项新进研究发现,胎儿样心肌细胞祖细胞与C3+心脏成纤维细胞和C3ar1+巨噬细胞形成了一种再生细胞三联体,仅在具有再生能力的心脏模型中出现。补体信号在这一再生三联体的细胞相互作用中至关重要。研究通过单细胞RNA测序和空间转录组学等技术,揭示了YAP信号如何通过调控这些细胞类型促进心脏再生。这一发现为心脏再生医学提供了新的研究方向,并可能为心血管疾病的治疗带来希望。
DOI:https://doi.org/10.1186/s13619-024-00213-x
通讯作者:熊敬维(北京大学、南昌大学)
标准 Standard: Human gastric organoids
团体标准《人胃类器官》(T/CSCB 0023—2024)主要针对人体胃上皮组织来源的类器官,从术语定义、基本要求、技术要求、检测方法等方面进行描述。人胃类器官是类器官领域发展较为成熟的分支,目前已在胃上皮细胞命运决定、细胞感染、功能修复、胃发育、胃稳态调控等多个方面开展广泛的研究。该标准中英文文本的发布,将有利于推动人胃类器官的规范化发展,为其他类器官研究领域提供标准化参考,也为全球类器官科研工作者提供更有力的指导。
DOI:https://doi.org/10.1186/s13619-024-00218-6往期推文:英文版人胃类器官和人胃癌类器官标准通讯作者:陈晔光(清华大学、南昌大学、广州实验室);赵同标(中国科学院动物研究所);王亚龙(广州实验室)
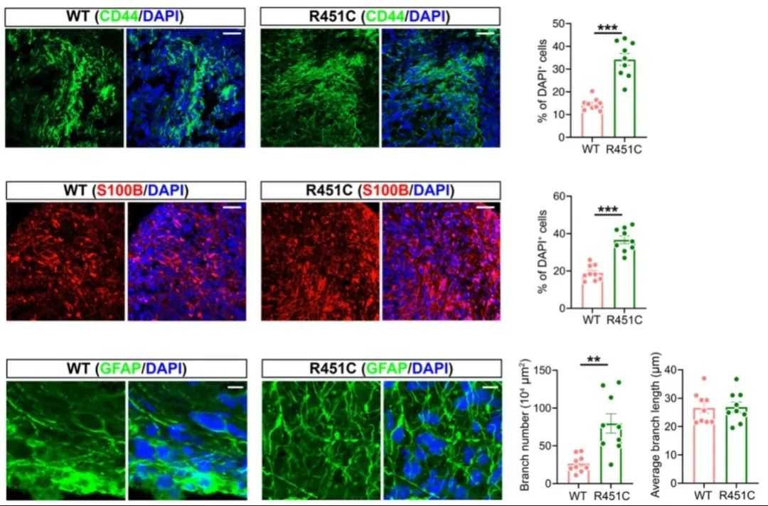
研究简报 Neuroligin-3 R451C induces gain-of-function gene expression in astroglia in an astroglia-enriched brain organoid model
星形胶质细胞是大脑中数量最为丰富的胶质细胞,其功能对于支持神经元的正常运作至关重要。然而,目前的人类大脑实验模型难以准确模拟这一比例,严重限制了对星形胶质细胞功能及其相关疾病的深入研究。本研究成功构建了一种富含星形胶质细胞的大脑类器官模型,并发现其非常适合用于突触功能改变相关疾病的研究。进一步地,通过对突触粘附分子Neuroligin-3 R451C突变,这一自闭症相关突变在其中的基因表达水平验证了模型的潜力,也为自闭症的治疗提供了重要的理论依据。DOI:https://doi.org/10.1186/s13619-024-00219-5往期推文:新型富含星形胶质细胞的大脑类器官模型或将为自闭症治疗带来新突破通讯作者:江鹏(罗格斯大学)
综述文章 1Recent progress of principal techniques used in the study of Müller glia reprogramming in mice
视网膜变性疾病是一类致盲性顽症,伴随着视网膜神经元的严重丢失。将视网膜内源性神经胶质细胞,即Müller细胞,进行重编程以再生视网膜神经元,是一种极具潜力的治疗策略。近十年来,研究人员以小鼠为模型,开发了一系列Müller细胞原位重编程的方法,但部分研究结果存在较大争议。如何提高小鼠Müller细胞重编程的有效性和可靠性,是该领域亟待解决的关键问题。文章全面总结了目前小鼠Müller细胞重编程的关键技术和策略的优劣,在技术层面面临的问题和挑战,以及未来方向。DOI:https://doi.org/10.1186/s13619-024-00211-z
往期推文:Müller细胞重编程助力视网膜损伤的再生修复
通讯作者:徐海伟(中国人民解放军陆军军医大学);霍姝佳(中国人民解放军陆军军医大学第一附属医院)
综述文章 2Unlocking lung regeneration: insights into progenitor cell dynamics and metabolic control
肺再生对于维持呼吸系统的健康和功能至关重要。肺祖细胞在应对损伤和维持肺部稳态过程中发挥着核心作用。文章整合小鼠和人的相关研究,全面探讨了肺再生过程中祖细胞的命运决定及调控机制,包括不同生理条件下肺祖细胞的可塑性、细胞间信号传导和代谢对于祖细胞的调控机制,以及肺祖细胞功能失调与肺部疾病之间的关联,为理解和治疗肺部相关疾病提供新的思路和方法。DOI:https://doi.org/10.1186/s13619-024-00206-w
往期推文:肺再生过程中的祖细胞动态与代谢控制通讯作者:隋鹏飞(中国科学院分子细胞科学卓越创新中心)
综述文章 3Physical modulation and peripheral nerve regeneration: a literature review
周围神经损伤是常见的临床疾病,往往严重影响患者的生活质量。近年来,在传统运动康复治疗的基础上,物理神经调控技术在周围神经修复领域展现出了广阔的应用前景。文章详细探讨了周围神经损伤后的神经再生机制;整合当前物理神经调控技术促进周围神经再生的动物实验和临床研究成果,系统阐述了不同物理刺激下神经细胞的结构和功能可塑性、细胞间信号通路和不同刺激参数对于周围神经再生的作用。此外,作者对物理神经调控技术在周围神经再生治疗领域的临床应用潜力与挑战进行了深度分析和展望。DOI:https://doi.org/10.1186/s13619-024-00215-9
往期推文:物理调控与周围神经再生通讯作者:王玉忠(济宁医学院附属医院)
专辑
征
稿
期刊下列专辑征稿进行中
点击图片了解更多专辑信息
2019年,Cell Regeneration (中文名《细胞再生(英文)》)经过了编辑队伍和期刊方向调整等大动作后,再度出现在学界同仁的视线中。该杂志是中国细胞生物学学会的官方出版物,采取开放获取OA的出版模式,在学会支持下目前不向作者收取发表费用APC;致力于搭建干细胞与再生医学研究的学术交流平台,促进再生医学从基础到临床转化应用。期刊文章目前已被Elsevier Scopus、Embase,PubMed Central,DOAJ,以及ESCI等数据库收录。
转发,点赞,在看,安排一下?继续滑动看下一个轻触阅读原文
细胞世界向上滑动看下一个原标题:《【学会动态】Cell Regen I 2025年2月刊正式出版》

