执行异议及异议之诉程序导图来了!
执行异议之诉及与执行相关的衍生诉讼是与执行程序紧密相关的一类诉讼,直接关系到与执行相关主体的实体权利保护。为便于社会公众和相关法律从业人员更为清晰明了地认识此类诉讼流程,制作程序导图,为此类诉讼提供全面简洁的法律适用规则指引。


基于“审执分离”的基本原则,执行程序以程序规范和外观判断为本职,止步于实体权利的审理和认定。为解决因执行所引发的当事人及其他相关主体的实体权利救济问题,我国在吸收借鉴大陆法系国家和地区的第三人异议之诉、债务人异议之诉、分配表异议之诉及拒绝执行制度的基础上,结合我国司法实践和现实需要,建立了执行异议之诉及与执行相关的衍生诉讼制度。
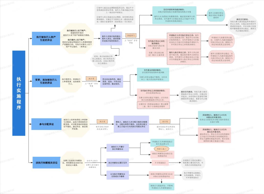
我国民事诉讼法及相关司法解释规定的执行异议之诉大致分为三大类:因案外人异议引发的执行标的异议之诉、因变更追加被执行人引发的变更追加被执行人异议之诉以及对分配方案不服引发的分配方案异议之诉。与执行相关的衍生诉讼包括当事人履行执行和解协议引发的执行和解协议之诉、被执行人请求不予执行公证债权文书之诉之诉等。与普通民事诉讼程序相比,执行异议之诉及与执行相关的衍生诉讼兼顾执行程序推进与实体权利救济的双重制度功能,更加兼具公平与效率的双重价值体现,是衔接执行程序和审判程序的特殊诉讼,在制度设计和程序规则等方面具有更高的专业性要求和更复杂的程序性设计。
其一,程序启动具有特殊性。执行异议之诉及与执行相关的衍生诉讼均因执行程序所起,与普通民事诉讼中由原告直接提起诉讼的程序启动模式不同,其程序启动通常由某一执行行为所触发,原告方在启动此类诉讼时,通常需经历较为复杂的前置程序。
其二,审理内容具有特殊性。执行异议之诉及与执行相关的衍生诉讼的审理内容既有别于执行异议复议程序审查的执行行为本身的程序合法性问题,又有别于普通民事诉讼审理的相对民事主体之间的实体权利义务争议问题,而是审理因执行程序所引发并与之相关的特定主体的特定实体权利,其救济对象和认定权利均具有有限性和非常态性。
其三,诉讼功能及由此所决定的裁判结果具有特殊性。执行异议之诉及与执行相关的衍生诉讼的诉讼功能及制度目的在于解决执行程序中所涉及的实体权利义务争议,从而为执行程序的继续推进提供指引。故而此类诉讼的裁判结果通常仅围绕执行程序的推进方向作出判定,比如某一特定标的能否予以执行、某一特定主体能否加入被执行人行列、被执行人财产应如何在各债权人之间进行分配等,其判决主文的内容表达具有回归执行程序的特殊需求,与普通民事诉讼的判决主文仅就原被告之间的权利争议作出判定存在显著不同。
目前,我国尚未出台专门的强制执行法,上述执行异议之诉及与执行相关的衍生诉讼的制度规定散见于《中华人民共和国民事诉讼法》、《最高人民法院关于适用
<中华人民共和国民事诉讼法>的解释》、《最高人民法院关于适用<中华人民共和国民事诉讼法>执行程序若干问题的解释》、《最高人民法院关于民事执行中变更、追加当事人若干问题的规定》、《最高人民法院关于公证债权文书执行若干问题的规定》、《最高人民法院关于执行和解若干问题的规定》(为便于阅读,本专题后续统一表述为简称:《民事诉讼法》、《民事诉讼法司法解释》、《民事诉讼法执行程序司法解释》、《变更、追加当事人规定》、《公证债权文书执行规定》、《执行和解规定》)等法律、司法解释之中,其完整性、体系性、全面性和专业性程度均无法匹配此类诉讼的特殊要求。实践中,不仅当事人往往感到陌生,就连律师等专业法律工作者,甚至部分司法人员,对此类诉讼也不够熟悉,由此导致当事人不知如何救济权利、法律服务者不当提供法律意见、法院不当裁判或程序空转等现象的出现,既损害当事人合法权益,又降低了执行效率,损害司法权威。中华人民共和国民事诉讼法>中华人民共和国民事诉讼法>为解决司法实践中执行异议之诉及与执行相关的衍生诉讼存在的适用难题,江苏高院执行裁判庭成立专门工作组,在全面梳理现有法律和司法解释规定的基础之上,几经修改完善,形成了当前我国法律规定的几类执行异议之诉及与执行相关衍生诉讼的全流程思维导图,从适用场合、程序启动、程序流转等方面作出重点提示。本专题系列将对每一种诉讼类型的特殊程序规则、与执行程序和其他审判程序的衔接协调等进行专门解读,以期为社会公众和法律服务者厘清法律概念,引导正确权利救济路径,提高人民法院相关案件的办理质效,防止程序空转并实质性化解涉执矛盾纠纷。
原标题:《执行异议及异议之诉程序导图来了!》

