2025年开门红!复旦科研1月新成果速览
原创 复旦大学 复旦大学

上新啦!
复旦大学科技工作者
近期又取得了一系列
瞩目的成果与突破
小编整理了1月部分科研成果
速速一睹为快!

·科研奖励·
1. 复旦大学曹珉、王思敏、张娟娟、冯俊涛四人获2024第四届上海科技青年35人引领计划

1月19日,2024第四届“上海科技青年35人引领计划”颁奖典礼举行,复旦大学四人获奖,他们是:
曹珉,35岁,生命科学学院青年研究员,国家及上海市海外高层次引进人才计划获得者。研究方向“植物平衡铁营养高效吸收与免疫的机制研究”。
王思敏,35岁,现代物理研究所青年研究员,国家级青年人才、上海市海外人才。研究方向“探究极端条件下的开放量子体系——复杂核系统中的前沿量子理论发展”。
张娟娟,34岁,公共卫生学院青年研究员,公共卫生安全教育部(复旦大学)重点实验室副主任,入选国家高层次人才特殊支持计划青年拔尖人才、上海市青年科技启明星等。研究方向“基于时空大数据的人群接触和移动模式与新发传染病动力学建模”。
冯俊涛,35岁,复旦大学附属华山医院手外科副研究员,作为主要完成人获得2023年度国家科技进步一等奖、2019年度上海市科技进步特等奖,以及上海市“启明星”等荣誉。研究方向“改变外周神经通路定向有道脑可塑改善偏瘫肢体功能的运动控制脑可塑机制研究”。
新闻链接:
https://mp.weixin.qq.com/s/KaHD5OLsPRKyUxYpfKJpMQ

·科研进展·
AI for Science
1. Cell 2025年开年封面|复旦大学附属华山医院郁金泰、毛颖团队与类脑智能科学与技术研究院程炜、冯建峰团队联合研究绘制全面的蛋白质图谱
1月9日,复旦大学附属华山医院郁金泰、毛颖团队与类脑智能科学与技术研究院程炜、冯建峰团队联合攻关的交叉研究成果,登上《细胞》(Cell)杂志2025年开年封面。
2个月前,该成果以《健康与疾病血浆蛋白质组图谱》(Atlas of the plasma proteome in health and disease in 53,026 adults)为题在《细胞》(Cell)期刊在线发表,成为该刊近期线上阅读量最大的文章。该研究纳入了1706种人类疾病与表型,绘制出一张全面的蛋白质组图谱,并借助机器学习模型,成功挖掘出极具潜力的疾病预测诊断生物标志物和治疗靶点,为精准医学实施奠定了基础。

新闻链接:
https://mp.weixin.qq.com/s/RFzcmwmVgSrMnT-MbCcAzg
原文链接:
https://www.cell.com/cell/fulltext/S0092-8674(24)01268-6
2. 高分子科学系李剑锋课题组研究首个理论模拟科研全流程自动化AI智能体
2024年12月底,高分子科学系李剑锋课题组首次提出了一种基于LLM提示词工程设计的自动模拟助手(ASA,autonomous simulation agent),能够根据研究计划(RP)自动完成从编写程序、远程执行到数据分析和报告撰写的全流程模拟研究。这项研究标志着理论模拟科研全流程自动化的首次实现,为未来的科学研究自动化提供了新的思路。ASA的核心亮点在于,它能根据简短的描述自动设计详细的RP并执行。此外,ASA-GPT-4o和ASA-Claude-3.5展现了出乎意料的智能表现,如主动整理文件、分析理论与模拟偏差、用丰富图表呈现数据等,展示了ASA的自主性。该成果以“Toward Automated Simulation Research Workflow through LLM Prompt Engineering Design”为题发表于ACS旗下Journal of Chemical Information and Modeling 杂志。

图 自动模拟智能体ASA通过LLM提示工程设计,实现了从实验设计到报告生成的全模拟科研流程自动化
新闻链接:
https://polymer.fudan.edu.cn/f1/76/c31392a717174/page.htm
原文链接:
https://pubs.acs.org/doi/10.1021/acs.jcim.4c01653
3. 大气与海洋科学系穆穆院士团队发表有关AI模型的天气气候可预报性问题研究
1月,大气与海洋科学系穆穆院士团队以“The Predictability Study of Weather and Climate Events Related to Artificial Intelligence Models”为题发表观点性文章,文章发表于Advances in Atmospheric Sciences期刊,穆穆院士为第一作者,戴国锟副教授为合作作者。天气与气候事件的可预报性研究聚焦于厘清产生预报不确定性的原因和机制,在此基础上,给出减小预报不确定性的方法和途径。在大数据时代,人工智能(AI)气象大模型涌现。从现有评估来看,AI大模型较传统数值模式的预报技巧有一定程度的提升。在此背景下,穆穆院士研究指出,除了需要长期持续地评估AI模型预报误差以更加客观地了解其预报技巧外,也应该大力开展基于AI模型的可预报性问题研究。目前开展AI模型可预报性研究还存在AI模型的结果缺乏物理可解释性的障碍。因此,在开展基于AI模型的可预报性问题研究时,应首先关注AI模型对所研究现象的过程模拟能力,至少应与数值模式保持一致。几十年来,动力数值模式在大气海洋科学的研究中扮演着极其重要的角色,数值模拟成为了理论研究与观测试验之外的第三种研究范式,可以指导观测网络的构建,并提高对大气海洋现象的认知。然而除了开展预报,AI模型并没有对观测系统的构建与天气气候现象的认知提供正向的反馈,如图中的红色虚线所示。“AI for forecasts”仍是当前绝大多数研究的核心。基于AI模型的可预报性问题研究可驱动“big data”向“big and better data”的转型,以真正做到“AI for science”。

新闻链接:
https://aos.fudan.edu.cn/b0/f1/c14817a700657/page.htm
原文链接:
https://link.springer.com/article/10.1007/s00376-024-4372-7
4.智能复杂体系基础理论与关键技术实验室孙思琦课题组最新成果π-PrimeNovo:重新定义蛋白质测序的革命性工具
1月2日,智能复杂体系基础理论与关键技术实验室孙思琦团队最新成果“π-PrimeNovo: an accurate and efficient non-autoregressive deep learning model for de novo peptide sequencing.”发表在Nature Communications杂志。在蛋白质组学研究中,科学家需要解决两个核心问题:蛋白质结构预测和蛋白质序列测定。后者,尤其是基于质谱技术的蛋白质测序,还缺乏类似的里程碑式进展。为了解决这一问题,团队提出了π-PrimeNovo,这是一种全新的非自回归Transformer模型,专为蛋白质测序设计。它不仅克服了现有方法在精度和速度上的局限性,还在多个生物学应用领域展现出卓越表现。PrimeNovo是第一个非自回归的蛋白质测序模型,它彻底颠覆了传统的自回归生成方式,实现了一次性生成整个序列的能力。通过Transformer的自注意力机制,PrimeNovo能够让每个氨基酸在生成过程中同时参考序列中其他位置的信息,从而充分捕捉氨基酸之间的双向依赖关系,显著提高了预测准确性。PrimeNovo还通过CUDA优化底层逻辑,将解码过程完全并行化。相比于传统的自回归模型,其推断速度提高了多达89倍。这种创新设计使得PrimeNovo不仅适用于常规蛋白质测序任务,还能够高效处理海量质谱数据,为大规模研究提供了可能。

新闻链接:
https://iics.fudan.edu.cn/ec/ff/c33343a716031/page.htm
原文链接:
https://doi.org/10.1038/s41467-024-55021-3
数学物理领域
1.现代物理研究所(核科学与技术系)罗涛课题组在粲介子半轻衰变的在非微扰能区的动力学机制研究
1月2日,现代物理研究所(核科学与技术系)罗涛课题组和湖南大学的张书磊副教授,中科院高能所的董燎原研究员合作,在粲介子半轻衰变的实验研究中取得重要进展,研究成果以“Test of Lepton Universality and Measurement of the Form Factors of D0→K*(892)−μ+νμ”为题发表在《物理评论快报》(Physical Review Letters)上。该成果基于中科院高能所北京正负电子对撞机上的北京谱仪III(BESIII)探测器获取的实验数据完成。研究团队利用BESIII实验在束流质心能量√s =3.773 GeV处采集的积分亮度为7.93 fb-1的正负电子对撞数据,首次在实验中观测到D0→K-π0μ+νμ半轻衰变过程,并测量了其绝对分支比。此外,D0→K*(892)−μ+νμ的分支比测量精度比目前的世界平均值提高了5倍,且与Covariant Quark Model和Covariant Confining Quark Model的计算结果有显著差异。研究团队还以目前最高的精度检验了D0→K*(892)-半轻过程中的轻子普适性,未发现轻子普适性破坏的迹象。这些研究成果将有效推动人们对粲介子半轻衰变在非微扰能区的动力学机制研究,为QCD理论的发展提供更严格的约束。

图1.实验中观测到的D0→K*(892)−μ+νμ候选事例对应的拟合图,以及对应的振幅分析中五个动力学变量的投影分布图。带误差棒的点表示数据,蓝色线表示拟合结果,虚线表示本底的贡献
新闻链接:
https://mp.weixin.qq.com/s/XTtbQlgi5zD00BNFKuhRgw
原文链接:
https://journals.aps.org/prl/abstract/10.1103/PhysRevLett.134.011803
2. 物理学系吴施伟课题组在二维磁性材料的磁多态分辨与操控研究
1月13日,物理学系吴施伟研究团队开发了相位分辨的非线性磁光显微技术,在二维层间反铁磁材料中发现了“磁多态性”,实现了原子级层分辨的磁多态分辨与调控,有望服务于类脑计算、人工智能等前沿技术领域。相关研究成果以“Resolving and routing magnetic polymorphs in a 2D layered antiferromagnet”为题,发表在Nature Materials上。团队依托多年在尖端科学仪器研制和实验技术开发上的积累,通过完全自主设计和研发的实验装置,首次在二维层间反铁磁材料CrSBr中发现了自然界中天然存在的磁多态现象,并成功实现了对磁多态的精确分辨与调控。研究发现,非孤立四层的磁翻转行为受到了侧面其他层数区域的影响,其它层数区域的磁态翻转能够通过层内磁交换相互作用,传播并决定性地改变四层CrSBr内某一层的磁态。这种近邻区域之间的层内耦合效应被团队命名为“层共享”效应。

新闻链接:
https://mp.weixin.qq.com/s/7CAwpe74H-nUzNid2o605Q
原文链接:
https://www.nature.com/articles/s41563-024-02074-w
3. 现代物理研究所(核科学与技术系)马余刚院士课题组利用重离子碰撞中(反)超氚核的整体极化效应提取其内部自旋结构的新方法
1月14日,现代物理研究所(核科学与技术系)马余刚院士团队在重离子碰撞中(反)超氚核的整体极化效应理论方面取得重要进展,提出了利用重离子碰撞中(反)超氚核的整体极化效应提取其内部自旋结构的新颖方法。相关成果以标题“Deciphering hypertriton and antihypertriton spins from their global polarizations in heavy-ion collisions”发表在物理学刊物《物理评论快报》(Physical Review Letters)上。研究创新性地提出通过测量重离子碰中超氚核的整体极化效应提取超氚核自旋结构的新方法,率先从理论上将极化效应拓展至超核系统,认为重离子碰撞中产生的核子和超子通过自旋相关的并合机制形成超核时,超核的极化度将直接依赖于核子和超子的自旋极化度以及超核波函数的自旋结构。本研究计算了三种不同自旋结构的超氚在发生宇称破坏的弱衰变过程中转变为氦-3(⊃3;He)核并伴随p介子发射时的角分布,旨在为实验测量超氚核的极化度提供理论参考。图3展示了超氚与反超氚在三种不同内部自旋结构下,其整体极化效应随能量变化的依赖关系。计算结果表明,超氚和反超氚核因内部自旋结构的差异,展现出显著不同的极化效应和衰变模式。这一发现为研究超氚核的自旋结构提供了一种全新的测量方法。

图1 超氚核的自旋结构示意图

图2 超氚核的并合产生、自旋极化与两体衰变与两体衰变示意图

图3 超氚的整体极化效应随着对撞能量变化的依赖关系图。上面三幅图对应于不同的超氚自旋内部结构的理论预言。下面三幅图对应反超氚的理论预言。
新闻链接:
https://mp.weixin.qq.com/s/VBtCVNeC1VrkdRcje8yPAg
原文链接:
https://link.aps.org/doi/10.1103/PhysRevLett.134.022301
4.物理学系王靖课题组理论预言通过量子增强操作保护测量诱导的纠缠相变
1月16日,物理学系王靖课题组理论预言通过引入量子增强(quantum-enhanced) 操作可以有效地保护MIPT免受多种环境噪声的影响。该成果以“Protect Measurement-Induced Phase Transition from Noise”为题,发表在《物理评论快报》(Physical Review Letters)上。研究先从解析角度出发,揭示了量子态的条件纠缠熵(Conditional entanglement entropy)与一个经典的自旋统计力学模型中的自由能相对应。接着,研究证明了平均装置-环境交换对称性(average apparatus-environment exchange symmetry)可以保证条件纠缠熵是表征体系中纠缠的有效指标,其标度律的变化在物理上能准确地反映系统中不同部分之间量子关联的转变。进一步的数值模拟证明,(2+1)维量子线路在量子增强操作的帮助下,在面对多种噪声的情况下仍能可靠地观察到MIPT。此外,研究者还提出了一种可用于估计实际体系中环境噪声出现概率的新方法,帮助实验上更容易满足净磁场为零的条件。

新闻链接:
https://mp.weixin.qq.com/s/ayDYlI9jlAlcifNUIRuygA
原文链接:
https://journals.aps.org/prl/abstract/10.1103/PhysRevLett.134.020403
化学材料领域
1. 高分子科学系刘一新课题组通过全自动链结构筛选策略找到AB类多嵌段共聚物熔体中新的稳定有序相
2024年12月底,高分子科学系刘一新课题组首次实现在以链结构为变量的参数空间中搜索有序相,并成功确定硫化铂(PtS)球状相是AB类多嵌段共聚物熔体中的一种新稳定相,在Communications Materials上发表了题为“Automated chain architecture screening for discovery of block copolymer assembly with graph enhanced self-consistent field theory”的研究论文。团队基于链拓扑结构的图论表示,开发了能够在线变换链结构的自洽场方法(Self-Consistent Field Theory, SCFT)数值计算方法,能够在以链结构为参数的高维度空间内随机取点进行计算。计算结果通过该团队之前开发的基于散射原理的自动识别方法进行识别(DOI: 10.1007/s10118-024-3084-x)以确保自由能对比的准确性。从而实现了随机链结构——平均场自由能对比——寻找稳定相的自动化流程。在AB型多嵌段共聚物熔体中,以PtS,TiO2,Cu2O和SnI4 为目标相,自动搜索了大约6000个分子后,确认了PtS这种新相的存在。

图 可变链结构策略以及搜索到的稳定相PtS和对应两种链结构
新闻链接:
https://mp.weixin.qq.com/s/W6Dex1hU8my6mOk-Fk-7uQ
原文链接:
https://www.nature.com/articles/s43246-024-00723-w
2.材料科学系、智慧纳米机器人与纳米系统国际研究院梅永丰课题组研究一种亚纳米非晶中间层辅助的氧化物薄膜远程外延技术
1月2日,材料科学系、智慧纳米机器人与纳米系统国际研究院梅永丰教授课题组在Nature Communications上发表题为“Remote Epitaxy and Exfoliation of Vanadium Dioxide via Sub-Nanometer Thick Amorphous Interlayer”的研究工作。梅永丰教授团队提出了一种基于新中间层的远程外延方法,利用原子层沉积技术(ALD)在蓝宝石衬底上生长亚纳米(5-15 Å)非晶Al2O3作为中间层以实现相变材料VO2薄膜的远程外延和大面积剥离。研究团队通过XRD-2θ与φ扫描图谱,Raman光谱测试等手段对剥离前后的外延VO2薄膜进行了表征,结果表明了剥离过程对外延薄膜影响较小,剥离后的薄膜仍然保持较高的外延质量。得益于外延薄膜相较于多晶薄膜更高的电阻随温度变化率,低噪声与红外吸收增强效果,卷曲外延VO2薄膜探测器在长波红外波段展示了~3.1×108 cm Hz0.5 W-1的探测率,显著优于相同结构下多晶VO2的探测性能。基于ALD生长的亚纳米非晶中间层辅助的远程外延技术极大拓展了远程外延技术的适用范围,为功能氧化物应用于高性能电子器件的制备工艺提供了新的思路。

图 a.外延VO2薄膜剥离前后XRD图谱,插图为对应的摇摆曲线测试。b.外延VO2薄膜剥离前后XRD φ扫描图谱。c.外延VO2薄膜剥离前后线扫描Raman光谱。d.外延VO2薄膜的柔性红外探测器。比例尺为1cm。e.基于卷曲外延VO2薄膜的红外探测器。比例尺为200 μm。f.多晶VO2薄膜和外延VO2薄膜的I-V曲线。g.不同种类红外探测器的探测率(D*)对比
新闻链接:
https://iiinn.fudan.edu.cn/f0/09/c46031a716809/page.htm
原文链接:
https://doi.org/10.1038/s41467-024-55402-8
3.材料科学系、智慧纳米机器人与纳米系统国际研究院梅永丰课题组研究一种纳米薄膜的三维微结构构建技术
1月3日,材料科学系、智慧纳米机器人与纳米系统国际研究院梅永丰教授课题组在ACS Nano上发表了题为“Nanomembrane on Graphene: Delamination Dynamics and 3D Construction”的研究论文。该研究工作提出了一种基于石墨烯衬底的纳米薄膜释放策略,利用石墨烯作为二维材料的特殊表面性质,实现了纳米薄膜的大规模、可控释放及三维微结构构筑。通过施加液体插层、热处理及机械弯曲等外界刺激,可以克服范德华作用力,使薄膜从石墨烯基底释放,并因应变梯度自发卷曲成管状或螺旋状结构。通过对体系进行能量分析揭示了这一便捷释放过程的机制。通过预设图案、可调沉积参数和可控卷曲方向,成功实现了金属、半导体和氧化物等多种无机纳米薄膜的释放及复杂三维微结构的精准构建。基于该释放策略的应用包括具有多样运动模式的管状微型机器人及可以原位包裹患处的可降解神经支架。这一基于石墨烯的策略为多材料、多形态的功能化三维微结构构建提供了通用平台,能够满足复杂应用需求。

图 基于石墨烯衬底上的纳米薄膜的三维卷曲结构构建
新闻链接:
https://iiinn.fudan.edu.cn/ba/22/c46031a703010/page.htm
原文链接:
https://pubs.acs.org/doi/10.1021/acsnano.4c07589
4. 光电研究院、材料科学系褚君浩院士和李文武课题组设计实现锡基钙钛矿铁电半导体薄膜及其低功耗晶体管
1月3日,光电研究院、材料科学系褚君浩院士/李文武研究员团队提出了一种创新的分子重构策略,通过掺杂2-甲基苯并咪唑(MBI),将锡基钙钛矿半导体薄膜转变为铁电半导体薄膜,这一转变源于分子重构。重构后的铁电半导体表现出高达23.2 μC/cm2的剩余极化(Pr)。铁电性的出现可归因于咪唑分子掺杂后氢键的增强,从而导致空间对称性破缺,使得正负电荷中心不再重合。值得注意的是,基于钙钛矿铁电半导体的晶体管具有低于67 mV/dec的亚阈值摆幅(SS),进一步证实了引入铁电性的优越性。这一发现为基于锡基钙钛矿的铁电器件提供了新的材料平台,也为未来的下一代电子器件设计和发展开辟了广阔前景。这项研究成果以“Emergence of ferroelectricity in Sn-based perovskite semiconductor films by iminazole molecular reconfiguration”为题,发表于国际学术期刊Nature Communications上。

新闻链接:
https://mp.weixin.qq.com/s/wfUFuWPbjQwBFUIn8yohjQ
原文链接:
https://www.nature.com/articles/s41467-024-55113-0
5.光电研究院、材料科学系褚君浩院士和李文武课题组揭示二维半导体晶体管的接触调控实现高迁移率和高开关比
1月16日,光电研究院、材料科学系褚君浩院士和李文武教授团队在Nano Letters期刊以“Selenium Interface Layers Boost High Mobility and Switch Ratios in van der Waals Electronics”为题目,发表了关于二维材料场效应晶体管接触调控的最新研究成果。该研究提出了一种创新的硒牺牲层方法,用于制备具有高迁移率和高电流开关比的ReS₂场效应晶体管。研究团队通过阿伦尼乌斯方法、低频噪声分析及TCAD器件仿真,深入探讨了硒牺牲层对ReS₂场效应晶体管性能的调控机制。实验结果表明,硒牺牲层能够有效地在源漏电极的制备过程中保护ReS₂材料,降低源漏金属电极位置的肖特基势垒和缺陷态密度,从而显著增大开态电流、降低关态电流,最终在7K的温度下实现237cm2V-1s-1的迁移率和1011电流的开关比。这一研究成果为开发高性能二维材料场效应晶体管提供了一种有效的新方法,并展望了ReS₂在下一代逻辑电路中的应用前景。

图 硒牺牲层保护二维半导体材料的调控机制
新闻链接:
https://ioe.fudan.edu.cn/ef/71/c25105a716657/page.htm
原文链接:
https://pubmed.ncbi.nlm.nih.gov/39760701/
信息领域
1. 微电子学院孙正宗课题组提出一种具有时-空分辨率的电催化金属疲劳无损检测方法
1月9日,微电子学院孙正宗课题组提出了一种具有时-空分辨率的电催化金属疲劳无损检测方法,通过建立电催化二氧化碳还原性能与金属铜表面位错缺陷之间的关系,放大了疲劳金属中位错聚集区域的电化学信号,依靠这个技术仿佛拥有了一个缩小版的“电催化”医生,可以在金属表面探测微小区域的位错聚集,从而在金属疲劳的早期对其做出准确预测。通过电催化Mapping实验,能够以亚毫米级分辨率实现金属疲劳的空间可视化,其中在富含Persistent Slip Band结构(PSB)的Cu表面,测得的电流信号比未疲劳金属高出约16.5倍;同时,在金属失效之前,C2产物的电流密度增加了78倍,实现金属疲劳的早期检测。通过密度泛函理论(DFT)计算进一步阐明了位错结构与电催化信号之间的构效关系。不仅如此,这种无损的电催化检测方法还适用于多种常见金属,包括铜、银、铁和铝。未来有望应用于金属疲劳的快速检测,提前防范重大安全事故,为制造更加安全的飞机,准确预测桥梁的寿命提供新的方案。这一研究成果以“Electrocatalytic Mapping of Metal Fatigue with Persistent Slip Bands”为题发表于美国化学会杂志JACS。

新闻链接:
https://mp.weixin.qq.com/s/BPcb4xwxK_QkrgmBX5u2YQ
原文链接:
https://pubs.acs.org/doi/10.1021/jacs.4c12114
2.芯片与系统前沿技术研究院许宁生院士团队在二维范德华集成光电子领域取得进展
1月13日,芯片与系统前沿技术研究院许宁生院士团队提出并验证了一种基于二维范德华结构的光电子双极型晶体管(2D-vdW photonic BJT),能够在可见光-近红外(vis-NIR)波段实现光电检测,并具备光伏能量收集功能。该器件能够对不同波长的光信号进行识别,表现出负光电导(NPC)和正光电导(PPC)效应。该器件在可见光照射下能够产生光伏输出,单个光伏BJT的输出功率足以覆盖单个光电检测BJT的静态功耗。研究团队展示了该芯片在全天候火灾预警中的应用,能够在LED光干扰环境下检测到微弱的光信号,并成功区分火苗和LED光源。这项研究展示了二维范德华材料在光电子器件中的巨大潜力,特别是在多功能集成传感芯片中的应用。相关研究成果以“van der Waals Photonic Bipolar Junction Transistors Capable of Simultaneously Discerning Wavelength Bands and Dual-Function Chip Application”为题,发表在ACS Nano 期刊上。该技术为未来智能传感网络的发展提供了新的思路。

图 二维范德华光电子双极型晶体管(2D-vdW photonic BJT)设计及集成应用演示。(a) 2D-vdW photonic BJT原理图;(b)在有LED干扰的环境中的火灾警报测试;(c)二维光子传感芯片LED光干扰环境下全天火灾报警应用演示。
原文链接:
https://pubs.acs.org/doi/10.1021/acsnano.4c14065
3.信息科学与工程学院张浩、解凤贤课题组在杂化钙钛矿中的光致极化子行为研究上取得重要进展
1月13日,信息科学与工程学院张浩、解凤贤课题组在HOIPs材料MAPbBr3光致极化子研究上取得了重要进展,研究团队利用第一原理计算和太赫兹时域光谱技术成功的揭示了钙钛矿结构体系中光激发后初始极化子的动力学过程。研究成果以“Photoinduced Fröhlich Interaction-Driven Distinct Electron- and Hole-Polaron Behaviors in Hybrid Organic–Inorganic Perovskites by Ultrafast Terahertz Probes”为题在线发表在ACS Nano上。

图.(a) 光激发后极化子形成示意图 ;(b) 注入电子或空穴后对晶格的影响;(c) 电导率谱线上Lorentz峰值对应频率随延迟时间的变化;(d) 薄膜材料中提取的背散射因子c在DS或DSL模型中随延迟时间的变化;(e) 400/800 nm光激发下载流子冷却和极化子形成过程的寿命与泵浦能量密度的依赖关系。
原文链接:
https://pubs.acs.org/doi/full/10.1021/acsnano.4c12035
4. 信息科学与工程学院张浩课题组提出基于Transformer架构的通用原子嵌入方法
1月31日,信息科学与工程学院张浩副教授团队提出了创新的通用原子嵌入方法(ct-UAE),研究成果以“Transformer-generated atomic embeddings to enhance prediction accuracy of crystal properties with machine learning”为题在线发表于Nature Communications。该方法基于自主研发的 CrystalTransformer 模型,在晶体材料物性预测领域取得了显著进展。研究成果不仅有效提高了形成能、带隙和力等重要物理属性的预测精度,并且通过在大规模数据库上进行多任务学习,ct-UAE展现了强大的知识迁移能力,能够保持在数据稀缺任务中的良好泛化性能,解决了传统方法在小数据集上的应用瓶颈。为了应对这些挑战,团队提出了一种基于自主研发的CrystalTransformer 模型的通用原子嵌入方法(ct-UAE)。该方法通过自动学习原子嵌入,不依赖于预定义的原子特性,能够适应多种材料的属性预测任务。通过多任务学习,在大数据库中训练获得的知识能够有效迁移至钙钛矿等数据稀缺任务,大大提高了模型的泛化能力。研究为解决数据稀缺问题和提升预测精度提供了新的思路,具有广泛的应用前景。

原文链接:
https://www.nature.com/articles/s41467-025-56481-x
生命医学领域
1.BMJ|复旦大学附属中山医院内分泌科李小英、李晓牧团队在2型糖尿病缓解研究中取得重大突破
1月22日,复旦大学附属中山医院内分泌科李小英、李晓牧教授团队联合南方医科大学南方医院张惠杰教授团队在国际学术期刊《英国医学杂志》(The British Medical Journal)上发表一项重要研究成果——“Dapagliflozin plus calorie restriction for remission of type 2 diabetes: multicentre, double blind, randomised, placebo controlled trial”揭示了上述研究结论。研究招募了328例肥胖或超重的2型糖尿病患者,并于2020年6月正式入组。这其中,一半患者接受钠-葡萄糖共转运蛋白2抑制剂达格列净口服联合中等强度生活方式干预,另一半仅采用中等强度生活方式干预(每日热量摄入减少500至750kcal)。为期12个月的研究发现:前者干预糖尿病缓解率明显更优,体脂、血压、血脂的改善情况更为出色,且整体安全,未出现发生率明显增加的不良反应。研究发现药物联合干预组持续一年时间,糖尿病症状总体缓解率可达44%。值得惊喜的是,研究开展至今,患者坚持饮食运动控制,最长的两年多至今未再使用降糖药。这一成果为我国广大2型糖尿病患者病情逆转开辟了新道路,具有重要的临床应用价值。

新闻链接:
https://mp.weixin.qq.com/s/N_FvU777AiaN_XLIvcc9Xg
原文链接:
https://www.bmj.com/content/388/bmj-2024-081820
2.Cell|复旦大学附属中山医院木良善团队蛋白质动态层面解读人类早期胚胎发育的成功与失败
1月23日,复旦大学附属中山医院生殖医学中心木良善团队与中国科学院脑智卓越中心/上海脑科学与类脑研究中心刘真、孙怡迪、朱文成及上海交通大学医学院李辰合作,于国际期刊Cell发表题为“Comparative proteomic landscapes elucidate human preimplantation development and failure”的论文。在该工作中,研究团队优化了此前开发的超灵敏蛋白质组学技术体系,并通过低投入的样本描绘了人类和小鼠着床前胚胎的深度蛋白质组景观图谱。团队结合跨物种比较和多组学整合分析,系统性地解读了哺乳动物早期胚胎发育的过程,并围绕临床上常见的低质量胚胎的形成进行了单胚胎蛋白质组分析。该研究为理解哺乳动物着床前胚胎发育提供了跨物种的新资源,为通过多组学解析早期胚胎发育机制提供了新思路,也为研究人类着床前胚胎发育失败建立了新范式。

新闻链接:
https://mp.weixin.qq.com/s/cF_Y-lWuiuCb8iF2eaEClg
原文链接:
https://doi.org/10.1016/j.cell.2024.12.028
3. Cell|基础医学院陆路/孙蕾/姜世勃团队设计高效双功能抗病毒候选药物
1月30日,基础医学院陆路研究员、孙蕾研究员、姜世勃教授团队合作在《细胞》(Cell)杂志以Research Article的形式,在线发表了题为“Early fusion intermediate of ACE2-using coronavirus spike acting as antiviral target”的研究论文。该研究发现了ACE2受体诱导的冠状病毒刺突蛋白早期融合中间态构象(E-FIC),并针对该中间态构象设计了高效、广谱、兼具失活病毒和抑制病毒感染的双功能抗冠状病毒候选药物。为了捕获并直观地呈现S蛋白的这种中间态构象,研究团队对S蛋白与ACE2胞外域共孵育产物进行冷冻电镜颗粒筛选。通过长时间的摸索,研究者成功发现并解析了一种高分辨率(3.45 Å)的早期融合中间态构象(E-FIC)。通过上述构象可以推测蛋白酶对S2’位点的切割可能触发IL770从HR1表面剥脱,从而释放空间以利于HR2结合。通过对融合前和E-FIC结构的对比分析,研究者进而发现S蛋白结合ACE2受体后,S1亚基和S2亚基底部均会向细胞膜方向旋转以实现病毒膜和细胞膜初步拉近,这将有助于缩短融膜肽插入细胞膜所需的距离。基于研究的蛋白构象,研究者选用了经临床试验证明具有较好活性和安全性的RBD结合药物候选(ACE2蛋白)和HR1的结合药物候选(EK1多肽),设计出双功能域串联药物候选。这些研究不仅揭示了冠状病毒S蛋白在膜融合早期阶段经历的构象变化细节,还发现了其中的一些潜在药物靶点,为深入探索冠状病毒的膜融合机制及开发新型靶向性广谱药物或疫苗提供了新的思路。

新闻链接:
https://mp.weixin.qq.com/s/usLTgkFCVy10ofd6XDH2AA
原文链接:
https://www.sciencedirect.com/science/article/pii/S0092867425000418?via%3Dihub
4. 生命科学学院李晋、郑琰课题组于代谢与整合生物学研究院黄河课题组联合揭示淋巴内皮细胞调控进食的分子机制
1月3日,生命科学学院李晋研究员、代谢与整合生物学研究院黄河研究员、生命科学学院郑琰研究员合作,在Cell Research上发表了题为“Neurotensin-Neurotensin Receptor 2 signaling in adipocytes suppresses food intake through regulating ceramide metabolism”的研究论文,发现了淋巴内皮细胞调控进食的分子机制。该项工作证明了淋巴内皮细胞可以通过旁分泌功能,调控外周-中枢交互,从而发挥神经调控作用,拓展了学界对于淋巴内皮细胞生理学功能的认识。

新闻链接:
https://imib.fudan.edu.cn/d4/c0/c22759a709824/page.htm
原文链接:
https://www.nature.com/articles/s41422-024-01038-8
5.基础医学院王川课题组发现细菌非编RNA通过调控唾液酸代谢促进肠道定植的新机制
1月10日,基础医学院王川副教授,中国科学院上海免疫与感染研究所晁彦杰研究员团队在《美国科学院院刊》(PNAS)上发表了题为“An RNase III-processed sRNA coordinates sialic acid metabolism of Salmonella enterica during gut colonization”的研究论文,揭示了肠道沙门氏菌如何通过非编码小RNA在转录后水平协调N-乙酰神经氨酸代谢过程中不同氨基糖操纵子转录产物的机制。研究人员通过比较基因组学的方法,在致病性肠道沙门氏菌中发现了一个独特的基因岛,含五个功能未知的蛋白和一个长约80 nt的新型非编码小RNA(命名为ManS)。通过AlphaFold结构预测,结合基因敲除、基因表达检测、转录活性检测、生长曲线测定等手段,研究者发现该基因岛对N-乙酰神经氨酸代谢的第一步产物,也是其合成的前体——N-乙酰甘露糖胺产生特异反应,证明N-乙酰甘露糖胺不仅只是唾液酸代谢的中间产物,也可以被细菌作为碳源直接利用。进一步对该基因岛中非编码小RNA ManS的生成机制进行深入探索,发现了一个细菌mRNA剪切加工产生小RNA的全新机制:核酸酶RNase III通过识别3’UTR双链结构中的“泡”状结构,对RNA单链进行非经典的不完全切割而生成小RNA;完全区别于前期发现的RNase E介导的RNA单链切割机制。进一步研究发现,ManS可以通过调整自身的表达量、产生不同大小的加工产物,在不同碳源环境下对其靶基因进行选择性调控,从而协调细菌在N-乙酰神经氨酸代谢过程中产生的不同代谢产物所激活的通路,协助肠道沙门氏菌在宿主体内更好的定植以建立感染。

新闻链接:
https://shmc.fudan.edu.cn/news/2025/0116/c1892a144016/page.htm
原文链接:
https://www.pnas.org/doi/10.1073/pnas.2414563122
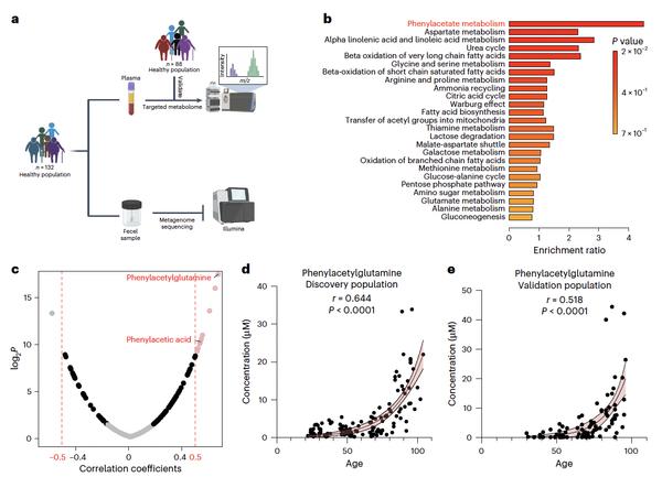
6. 基础医学院赵超、孙宁课题组发现苯乙酰谷氨酰胺加速人体衰老并提出解决方案
1月10日,基础医学院病原生物学系、医学分子病毒学教育部/卫健委/医科院重点实验室赵超与生理与病理生理学系孙宁团队合作在Nature Aging杂志在线发表题为“Gut microbial-derived phenylacetylglutamine accelerates host cellular senescence”的文章。该研究通过分析22岁到104岁健康个体的样本,发现肠道菌群来源代谢物苯乙酸(PAA)及次级代谢物苯乙酰谷氨酰胺(phenylacetylglutamine,PAGln)在宿主血浆中随着年龄的增长而增加。机制上,PAGln通过肾上腺素受体-AMPK信号轴影响线粒体动力学紊乱,促进细胞衰老。此外,PAGln诱导的体内外细胞衰老可以通过肾上腺素能受体阻断和体内衰老细胞裂解法治疗来改善。

新闻链接:
https://shmc.fudan.edu.cn/news/2025/0116/c1892a144015/page.htm
原文链接:
https://www.nature.com/articles/s43587-024-00795-w
7. 生命科学学院贺强课题组保护修复滨海湿地生物多样性研究登Nature新子刊创刊号
1月15日,受《自然综述•生物多样性》(Nature Reviews Biodiversity)主编Alexa McKay邀请,生命科学学院贺强团队在该期刊创刊号发表题为“Coastal wetland resilience through local, regional and global conservation”的论文。全球现有约354,600–355,120 km2的滨海湿地(盐沼、红树林和潮滩)生物多样性受胁程度高,在世界自然保护联盟红色名录收录的1589种滨海湿地动植物中,17%为濒危和近危物种,濒危/近危哺乳类和软骨鱼类动物更高达71%和83%。通过整合分析不同空间尺度上滨海湿地人为胁迫的变化趋势,研究提出,虽然近年来随着保护力度的强化,围垦、捕捞等一些局域尺度人为胁迫在部分国家或区域已开始减弱,但养殖、生物入侵、气候变化等人为胁迫,特别是区域尺度和全球尺度上的人为胁迫,预期在未来仍将持续加剧。这些区域和全球尺度的人为胁迫虽在短期内常不会直接导致滨海湿地的大幅丧失,但可通过影响生物多样性等而降低滨海湿地的质量。研究进一步提出,滨海湿地对人为胁迫的韧力由湿地的质量决定,受不同尺度上物理(沉积物供给、潮汐状况、地形地貌等)和生态因素的调控。局域、区域和全球尺度因素对滨海湿地韧力的影响通常并不独立,而是存在跨尺度互作效应。未来需要在局域、区域和全球等多个尺度上,推动滨海湿地保护修复从重点关注湿地面积向着力提升湿地质量和韧力转变,促进滨海湿地生态保护修复的提质增效。

图 不同空间尺度下滨海湿地面临的人为胁迫
及其随时间的预估趋势
新闻链接:
https://life.fudan.edu.cn/f0/b4/c28140a716980/page.htm
原文链接:
https://www.nature.com/articles/s44358-024-00004-x
8. 药学院陆伟课题组合作揭示巨噬细胞过继治疗肿瘤耐药新机制
1月21日,药学院陆伟教授与上海交通大学医学院肖泽宇教授合作,于Nature Communications发表题为“CD133+PD-L1+ cancer cells confer resistance to adoptively transferred engineered macrophage-based therapy in melanoma”的论文。该研究结果揭示了对过继巨噬细胞疗法产生抗性的机制,并提供了一种全新的策略来克服这种抗性。与CAR-MΦ不同,纳米技术工程化巨噬细胞(NPs-MΦ)通过肿瘤抗原非依赖性的方式吞噬肿瘤细胞,为研究过继巨噬细胞疗法的耐药机制提供了一种通用型细胞药物模型。研究团队以NPs-MΦ过继治疗黑色素瘤为例,发现小鼠黑色素瘤中存在一个肿瘤细胞亚群,表现为CD133+PD-L1+表型。CD133+PD-L1+肿瘤细胞通过激活转化生长因子-β(TGF-β)通路,活化肿瘤相关成纤维细胞(CAFs),促使细胞外基质硬化,从而限制了NPs-MΦ和效应CD8+T细胞进入肿瘤组织对肿瘤细胞的攻击,同时通过分泌免疫抑制因子,如TGF-β,血管内皮生长因子-α(VEGF-α)和白介素-10(IL-10),抑制了NPs-MΦ和效应CD8+T细胞的肿瘤细胞杀伤作用。基于以上耐药机制,研究团队探索了多种联合疗法的可行性,以期逆转过继巨噬细胞疗法的耐药性。其中,辅助热疗通过增强钙网蛋白(CALR)的“吃我”信号,有效地逆转了CD133+PD-L1+肿瘤细胞对过继巨噬细胞的抗性,显著提高了过继巨噬细胞治疗的疗效。

图 CD133+PD-L1+癌细胞在对过继巨噬细胞疗法和热疗辅助疗法产生抗性的肿瘤中的作用
新闻链接:
https://mp.weixin.qq.com/s/ZJ0RQ7i9n9IERCUYw9emtg
原文链接:
https://doi.org/10.1038/s41467-025-55876-0
9. 生物医学研究院屈前辉、复旦大学附属眼耳鼻喉医院洪佳旭团队合作揭示牛磺酸转运蛋白TauT的分子机制
1月21日,生物医学研究院屈前辉、复旦大学附属眼耳鼻喉医院洪佳旭与中国科学院分子细胞科学卓越创新中心李典范及上海市中医医院巴乾合作,在Cell Research发表题为“Transport and inhibition mechanism for human TauT-mediated taurine uptake”的论文。该研究揭示了TauT识别和转运牛磺酸及相关抑制剂的的分子机制。该工作解析了TauT蛋白处于五种不同功能状态下的高分辨率冷冻电镜结构,包括无底物向内开放状态(apo state)、底物牛磺酸结合的闭塞状态(occluded state)和内向转运中间状态(intermediate state),以及两种竞争性抑制剂胍基乙基磺酸盐(GES)和哌啶-4-磺酸盐(P4S)的闭塞状态。抑制剂GES和P4S采用竞争转运口袋的方式抑制牛磺酸转运。该研究揭示了TauT与同源蛋白GAT1等的一些共同特征和独特特征,以上特征将TauT与其他相关神经递质同向转运蛋白区分开来。研究人员还发现,抗癫痫药物tiagabine(GAT1抑制剂)能够有效抑制TauT介导的牛磺酸摄取。该发现为开发针对TauT功能的新型治疗策略提供了基础。

图 TauT识别转运牛磺酸及相关抑制剂的分子机制
新闻链接:
https://polymer.fudan.edu.cn/f1/76/c31392a717174/page.htm
原文链接:
https://pubs.acs.org/doi/10.1021/acs.jcim.4c01653
10. STTT|复旦大学附属中山医院樊嘉院士、史颖弘教授、代智教授团队揭示针对剪接因子SRSF1有效抗癌的双重机制
1月22日(当地时间),复旦大学附属中山医院樊嘉院士、史颖弘教授、代智教授团队,于国际期刊Signal Transduction and Targeted Therapy发表题为“Targeting SRSF1 improves cancer immunotherapy by dually acting on CD8+T and tumor cells”的论文。该研究发现抑制SRSF1一方面能够全面提升CD8+T细胞的抗癌能力和促进代谢重编程,另一方面则能降低癌细胞的糖酵解能力,减缓它们的增殖速度,从而“一箭双雕”地助力现有免疫治疗。研究者们使用肝细胞癌(HCC)细胞展开实验,证实耗竭CD8+T细胞内的SRSF1表达水平显著高于细胞毒性CD8+T细胞,且SRSF1表达水平直接受耗竭相关转录因子NFATC2调控;同时,对PD-1抑制剂新辅助治疗无应答HCC患者的肿瘤组织内,SRSF1表达水平也显著较高,说明SRSF1的存在不利于抗肿瘤免疫。研究者们经筛选开发了一种新型小分子SRSF1抑制剂(TN2008),并证实了它单独使用的抑癌效应和联合PD-1抑制剂时的协同增效作用。

新闻链接:
https://mp.weixin.qq.com/s/7Ao_U9Qo_fIJ2az_lH-tUQ
原文链接:
https://doi.org/10.1038/s41392-024-02118-2
11. 放射医学研究所韩俊斌课题组研发出针对间皮素MSLN的活体靶向放射性探针
1月29日,放射医学研究所韩俊斌青年研究员和贵州医科大学陈腾祥教授在核医学期刊European Journal of Nuclear Medicine and Molecular Imaging上发表文章题为“Development of a novel molecular probe for visualizing mesothelin on the tumor via positron emission tomography”的研究论文。该研究全新开发了一种以纳米抗体为载体的MSLN靶向放射性探针,在卵巢癌CDX和胰腺癌PDX模型中表现出良好的显像效果。研究团队为避免纳米抗体探针与内源性CA125发生竞争结合,特意使用从残基360到残基597的MSLN片段对羊驼进行免疫,所得的纳米抗体性显示出与MSLN靶点极高的亲和力(0.3 nM)。随后抗体经偶联和68Ga放射标记后依旧对靶点保持了纳摩级的结合力。在影像学实验中,探针在MSLN高表达卵巢癌OVCAR-8和低表达SKOV-3模型中表现出明显的差异,摄入与靶点表达呈现正相关。作为潜在临床转化的初步验证步骤,在携带经证实高表达MSLN的胰腺癌患者来源异种移植物(PDX)的小鼠模型中,[68Ga]Ga-NOTA-269-H4表现出更为清晰的影像效果,为后续进一步开展临床研究打下了良好的基础。

图 MSLN靶向纳米抗体的活性测定
新闻链接:
https://shmc.fudan.edu.cn/news/2025/0202/c1892a144081/page.htm
原文链接:
https://pubmed.ncbi.nlm.nih.gov/39878895/
12. 放射医学研究所邵春林团队发现细胞衰老抑制铁死亡促进胶质瘤辐射抵抗的新机制
1月31日,放射医学研究所邵春林团队在《自然-通讯》(Nature Communications)杂志在线发表了题为“Cellular senescence-associated gene IFI16 promotes HMOX1-dependent evasion of ferroptosis and radioresistance in glioblastoma”的研究成果。该研究首次阐明细胞衰老相关基因IFI16介导的铁死亡逃逸机制在胶质瘤辐射抵抗中的关键作用,并创新性发现经典降糖药物格列本脲(Glyburide)可通过靶向调控该通路显著提升辐射敏感性,为胶质瘤治疗提供了全新策略。团队通过构建辐射抵抗胶质瘤细胞模型,发现IFI16引起的细胞衰老样表型(Cellular senescence-like phenotype)是导致辐射抵抗的一个关键诱因。细胞衰老相关蛋白IFI16通过与转录因子JUND和SP1相互作用,可激活铁死亡调控因子HMOX1转录,显著降低细胞内脂质过氧化、活性氧及亚铁离子水平,抑制辐射诱导的铁死亡(Ferroptosis)发生,最终导致肿瘤细胞的辐射抵抗。该研究还突破性地提出老药新用策略,发现经典降糖药Glyburide可特异性结合IFI16的pyrin结构域,破坏其与转录因子JUND和SP1的相互作用,抑制HMOX1转录,从而干扰细胞衰老样表型产生,增强肿瘤辐照后的铁死亡水平,增加胶质瘤辐射敏感性。研究首次构建了以IFI16为核心的“细胞衰老-铁死亡逃逸”的分子调控网络,并针对性的发现了新型胶质瘤辐射增敏药物,为胶质瘤辐射抵抗形成机制提供了全新理论框架,有望成为基础研究向临床转化的重要桥梁。

图 IFI16激活HMOX1转录抑制胶质瘤细胞铁死亡介导辐射抵抗的机制
新闻链接:
https://shmc.fudan.edu.cn/news/2025/0202/c1892a144079/page.htm
原文链接:
https://www.nature.com/articles/s41467-025-56456-y
交叉研究领域
1. 工程与应用技术研究院仿生结构与机器人实验室在蠕动运动连续体动力学方面取得进展
1月11日,工程与应用技术研究院仿生结构与机器人实验室在Journal of the Mechanics and Physics of Solids上发表题为“Continuum modeling and dynamics of earthworm-like peristaltic locomotion”的研究论文。该研究提出了一种考虑三维非线性变形、惯性效应、摩擦力和应变波的仿蚯蚓蠕动运动连续体动力学模型,为理解仿蚯蚓蠕动运动的动力学机制提供了新的模型框架,也为仿蚯蚓机器人的设计和优化提供了理论支持。研究团队通过实验测量蚯蚓的拉伸特性和接触力,精确表征了蚯蚓的非线性本构模型和各向异性库仑干摩擦模型,并基于此构造了仿蚯蚓蠕动运动连续体动力学模型。以该模型为基础,系统分析了惯性、应变波幅值、应变波的锚固和伸展/收缩间隔等因素对蠕动体非光滑粘滑动力学行为和平均速度的影响。该研究凸显了连续介质动力学模型在分析蚯蚓蠕动运动中的重要性,也为仿蚯蚓机器人的控制和性能优化提供了新思路。

图 包含非线性本构、惯性效应、摩擦力和应变波的仿蚯蚓蠕动运动连续体动力学模型
新闻链接:
https://mp.weixin.qq.com/s/u5fIEt50EDEuNszLb25CDQ
原文链接:
https://doi.org/10.1016/j.jmps.2025.106034
2. Nature|生命科学学院青年研究员王轲课题组联合多国科研团队揭示阿瓦尔时代古人群在遗传屏障下共享(东亚)文化特征
1月25日,生命科学学院青年研究员王轲团队联合德国马克思普朗克进化人类研究所、奥地利国家科学院、奥地利国家博物馆、捷克马萨里克大学携手在《自然》(Nature)发表题为《古DNA揭示阿瓦尔时代古人群在遗传屏障下共享(东亚)文化特征》(“Ancient DNA reveals reproductive barrier despite shared Avar-period culture”)的研究成果。研究聚焦阿瓦尔人远距离、跨大洲迁徙的历史揭示东亚文化伴随人群移动、向西辐射的文化现象为人群迁徙与文化扩散是否对齐的经典问题提供了一个文理融合创新研究的示例,发现不管是以东亚祖先成分为主要来源的阿瓦尔人墓地,还是以欧洲祖先成分为主要来源的阿瓦尔人墓地,不同墓地遗址之间的遗传关联多由女性所缔结。这表明,作为配偶、女儿或母亲等身份伴随着更高的人口流动性,这为后续深入理解古代人口的婚配制度、复杂社会结构形成及其与祖先来源之间的相互关联提供重要启示。团队文理结合特色明显,吸纳群体遗传学、体质人类学、考古学、历史学等多学科数据和证据,将基于量化的DNA分析与体质人类学、考古学中的定性方法相融合。通过722例古人基因组数据,研究重现了两个旅居欧洲的中世纪东亚古代家庭氏族的百年谱系,深入解析了共享的阿瓦尔游牧文化特征下两个家族截然不同的遗传特征。

新闻链接:
https://mp.weixin.qq.com/s/rbIwVoNKym2aMTwt__HwGw
原文链接:
https://www.nature.com/articles/s41586-024-08418-5
来 源
科学技术研究院
组 稿
校融媒体中心
责 编
殷梦昊
编 辑
徐沁芃
▼更多复旦新闻,敬请留意复旦大学官方网站。阅读原文继续滑动看下一个轻触阅读原文

复旦大学向上滑动看下一个
原标题:《2025年开门红!复旦科研1月新成果速览》

