一中学让家长签字同意体罚犯错学生?校方回应
2月14日,有网友发文称,广东阳江江城区的龙源实验学校要求学生和家长在校规上签字,同意体罚犯错学生,否则就另择他校。
广东一中学让家长签字
同意体罚犯错学生
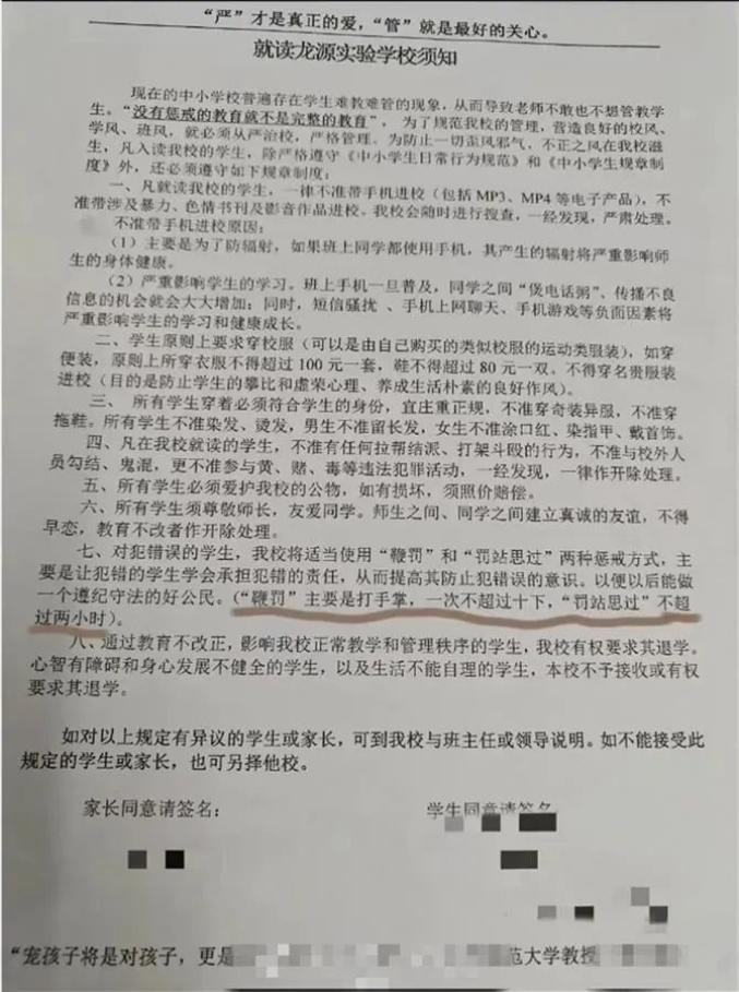
在网友发布的文中,一份“就读龙源实验学校须知”称,现在中小学校普遍存在学生难教难管的现象,从而导致老师不敢也不想管教学生。“没有惩戒的教育就不是完整的教育”,为规范我校的管理,营造良好的校风、学风、班风,就必须从严治校,严格管理。

“就读龙源实验学校须知”帖文截图
记者注意到,学校的第七条校规要求,对犯错误的学生,该校将适当使用“鞭罚”和“罚站思过”两种惩戒方式。备注还称,“鞭罚”主要是打手掌,一次不超过10下,“罚站思过”不超过2小时。校规第二条要求,学生如穿便装,原则上所穿衣服不得超过100元一套,鞋不得超过80元一双。不得穿名贵服装进校,目的是防止学生的攀比和虚荣心理,养成生活朴素的良好作风。
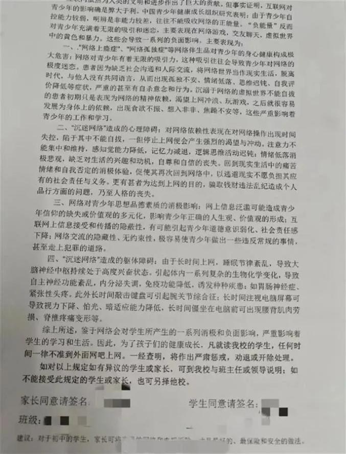
网友发布的文中显示,该校还发布了一则关于上网的校规称,凡就读该校的学生,任何时间一律不准到外面网吧上网,一经查明,将作出严肃惩戒、劝退或开除处理。学校还建议家长,将家中网络和电视拆除,才是最好、最保险和安全的做法。
在两则校规的最后,均要求学生和家长签字同意。学校还表示,如对以上规定有异议的学生或家长,可到我校与班主任或领导说明。如不能接受此规定的学生或家长,也可另择他校。
校方回应:属实!
2月15日,龙源实验学校工作人员向记者确认,网友发布的两份文件确系该校发布,那是学校的规定。“鞭罚”和“罚站思过”,是对学生犯错不改的情况,会以这种方式处罚。“鞭罚”是定位的体罚,规定只能打手掌。
上述工作人员还表示,对于学生上网的要求,是因为该校初一、初二的学生在学校完成作业后,回家时已是晚上9点多了,第二天早上7点多还要到校,希望他们能够早睡早起,如果把时间用在别处,第二天肯定就起不来。

学校发布关于学生上网的校规(帖文截图)
记者致电阳江市教育局和阳江市江城区教育局,电话均无人接听。
律师:家长同意
也不能改变体罚的违法性
河南泽槿律师事务所主任付建认为,《中小学教育惩戒规则》第8条明确规定了教师在课堂教学、日常管理中,对违规违纪情节较为轻微的学生,可以当场实施教育惩戒为一节课堂教学时间内的教室内站立,而该校须知中罚站每次不超过两小时,明显超出一堂课教学时间,有变相体罚的嫌疑。
《中华人民共和国未成年人保护法》《中华人民共和国义务教育法》中都规定了学校、幼儿园的教职员工应当尊重未成年人人格尊严,不得对未成年人实施体罚、变相体罚或其他侮辱人格尊严的行为。打手掌、不超过两小时的罚站规定是违法行为。即使家长同意也不能改变体罚行为的违法性。
若学校实施体罚,相关部门可责令改正。教师实施体罚经教育不改的,由所在学校、其他教育机构或者教育行政部门给予行政处分或者解聘。
付建表示,要求学生所穿便装不超过100元一套、鞋不超过80元一双,不得穿名贵服装。这一规定也限制了学生及家长自主选择服装的权利。
来源/极目新闻
原标题:《一中学让家长签字同意体罚犯错学生?校方回应》

