Nat Commun丨同济大学徐辉雄团队:微针加超声助力基因编辑,轻松减重不反弹
肥胖症作为一个日益严峻的全球性健康挑战,亟需有效、便捷且创新的治疗模式。
基于此,2025年2月10日同济大学徐辉雄研究团队在Nature communications杂志发表了“Transdermal microneedle-assisted ultrasound-enhanced CRISPRa system to enable sono-gene therapy for obesity”揭示了经皮微针辅助超声增强的CRISPRa系统实现肥胖症的声控基因治疗。

作者研发出一种时空可控的微针(MN)药物递送平台用于声控基因治疗以对抗肥胖症。该平台将甲氧基聚乙二醇-聚乙烯亚胺(mPEG-PEI)修饰的金属有机框架(MOFs)声敏剂以及CRISPRa-解偶联蛋白1(UCP1)系统经皮内递送,作用于脂肪细胞。该治疗平台能够实现 “歼灭” 与 “对策” 两大策略:一是通过声动力疗法杀死多余的白色脂肪细胞;二是通过CRISPRa-UCP1系统的可控释放和声动力效应,促进白色脂肪细胞的棕色化。接受这种声控基因治疗的雄性肥胖小鼠,其葡萄糖耐量和胰岛素敏感性显著改善,成功实现体重减轻并抑制体重反弹。这项研究可能为肥胖症及其他代谢性疾病的声控基因治疗,开创一种标准化的治疗范例。

图一 MN-MP/aUCP1制备工艺及其在抗肥胖治疗中的应用
该平台利用微针的透皮特性将声基因调控系统(MP/aUCP1)递送到皮下脂肪层并穿透脂肪细胞。mPEG-PEI(600Da)修饰的Zn-TCPP显示出高分子量和阳离子电荷密度,能够有效聚集基因并促进内体逃逸。此外,超声照射可以促进细胞内质粒转染和基因过表达。在超声的时空控制下,一方面激活MOFs高效生成活性氧(ROS)以杀死多余的白色脂肪细胞;另一方面,通过声动力效应增强UCP1的表达,并在CRISPRa-UCP1系统中刺激UCP1的激活,从而“对抗”白色脂肪,促进白色脂肪组织(WAT)褐变。这种方法明显促进了体重减轻,改善了胰岛素抵抗,并长期抑制体重反弹。此外,由超声触发的基因编辑治疗显著增加了脂肪组织中的氧化应激水平,上调了与褐变相关的基因表达(例如UCP1),并下调了脂肪细胞标记物的表达。

图二 MP/aUCP1 纳米系统的声动力特性
为了进一步研究MP/aUCP1纳米系统的声动力特性,采用紫外-可见光谱和电子自旋共振(ESR)光谱来检测活性氧(ROS)的生成。以DPBF为探针检测到的单线态氧(1O2)产率随着超声刺激时间的延长而显著增加,表明该纳米系统具有理想的特性。使用2,2,6,6-四甲基哌啶(TEMP)捕获(1O2),与仅超声组和MP/aUCP1组相比,MP/aUCP1 + 超声组中识别出了(1O2)的特征信号。采用流式细胞术分析和共聚焦激光扫描显微镜来测试MP/aUCP1在完全分化的3T3-L1前脂肪细胞中产生ROS的能力。证实MP/aUCP1在超声刺激下能够在细胞内产生大量的ROS。随后对其体外抗肥胖效果进行评估,结果表明MP/aUCP1具有较高的生物安全性。与MP/aUCP1孵育后,3T3-L1前脂肪细胞和成熟脂肪细胞在接受超声辐照时均表现出依赖于功率密度的声动力治疗效应。为了进一步验证该纳米系统的治疗潜力,使用FCM检测不同处理后成熟脂肪细胞的活力。与其他处理组相比,MP/aUCP1 + 超声组的细胞凋亡率显著更高。同样,在3T3-L1前脂肪细胞中也观察到了杀伤效应。同时,该研究评估了各种处理对脂肪细胞中甘油三酯储存的治疗效果。结果表明,与MP/aUCP1共同孵育的成熟脂肪细胞在超声辐照后细胞内TG明显下降,这意味着MP/aUCP1有效地抑制了脂质储存。

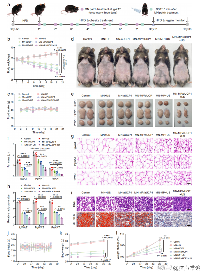
图三 超声辐照下MN-MP/aUCP1贴片的抗肥胖治疗及长期效果
研究评估了智能载药贴片对小鼠肥胖症的治疗潜力,给6 - 8周龄体重约18克的C57BL/6 J雄性小鼠喂食高脂饮食(HFD)约8周构建肥胖模型。考虑到小鼠腹股沟区域白色脂肪组织丰富且位置表浅,将微针(MN)贴片植入小鼠腹股沟白色脂肪组织(IgWAT)进行抗肥胖治疗。将小鼠随机分为六组,接受不同处理:I)对照组;II)MN + 超声辐照组;III)MN - aUCP1组;IV)MN - MP/aUCP1组;V)MN - MP + 超声辐照组;VI)MN - MP/aUCP1 + 超声辐照组。抗肥胖治疗分为七个疗程,每三天注射一次MN贴片,注射MN贴片15分钟后对小鼠腹股沟区域进行超声辐照。在为期21天的抗肥胖治疗期间,每三天监测一次小鼠的食物摄入量和体重。对照组和仅超声组小鼠体重明显增加。相比之下,MN - MP/aUCP1 + 超声组和MN - MP + 超声组小鼠体重分别减轻了18.3%±1.7%和13.4%±3.2%。未进行超声辐照的MN-MP/aUCP1处理组小鼠体重减轻了6.9%±2.1%,与MN-aUCP1组相似。此外,治疗结束时拍摄的小鼠照片显示,MN-MP + 超声组和MN-MP/aUCP1 + 超声组小鼠体脂减少,体型更瘦。随后处死小鼠解剖出IgWAT、性腺周围白色脂肪组织(PgWAT)和肾周白色脂肪组织(PrWAT)进行大小和重量比较。与其他组相比,MN- MP/aUCP1 + 超声组的皮下和内脏白色脂肪组织体积更小、重量更轻。HE染色进一步证实,MN-MP/aUCP1 + 超声治疗方案不仅显著缩小了IgWAT中的脂肪细胞,还缩小了PgWAT和PrWAT中的脂肪细胞,这表明该治疗不仅限于皮下腹股沟脂肪还能实现全身减脂。与对照组和MN + 超声组相比,采用声控基因治疗策略的小鼠肝脏HE染色显示脂肪含量显著降低,同时肝脏形态也明显缩小。CRISPRa-UCP1系统能够有效缓解脂肪肝并发症,超声辐照的应用进一步增强了抗肥胖治疗效果。
总结
作者的声控基因治疗平台不仅显著规避了与脂肪萎缩相关的风险,还使胰岛素抵抗得到显著改善。本研究可被视为一种极具吸引力的治疗方法,有望在时空可控的声控基因治疗平台上,实现针对肥胖症及其他代谢性疾病的最佳临床治疗效果。
文章来源:https://doi.org/10.1038/s41467-025-56755-4

