DeepSeek完虐文心一言,百度慌不慌?

● 作者|碣石
● 编辑|王富有
春节放假至今,什么科技话题最火?DeepSeek说第二,可能没人敢说第一。
抖音上,话题“DeepSeek”引来超过26万人讨论,累计播放量超过62亿次;微博上,话题“DeepSeek彻底爆发”“有了DeepSeek学语文还有用吗”等,接连登上热搜榜。
资本市场同样热闹非凡。节后首个工作日,安凯微、安恒信息、每日互动等DeepSeek概念股,迎来了集体涨停;一些公司甚至不得不紧急发布公告,澄清与DeepSeek之间的关系。
而在上线仅仅20天后,DeepSeek的日活用户,就突破了2000万人,每日平均下载量500万,增长速度达到ChatGPT同期的13倍。
世界总是这样,只见新人笑,不见旧人哭。在DeepSeek火热的另一端,老前辈文心一言(APP上线一年后更名为文小言)却少了些声,从目前一些微信用户群、社交平台用户评价来看,文心一言在文字创作、逻辑推理、常识判断等方面,似乎与DeepSeek、Kimi相差较远。
同时,其自身的短视频栏目、对话中的广告推送、价格昂贵的会员费等,也给用户带来了不好的体验。
作为一家古早互联网公司,百度在AI大模型业务方面,多少有些高开低走之势,仔细想来,除此之外,其在外卖、智能驾驶等业务上,似乎也有着类似的经历。
面临行业中层出不穷的后起之秀,百度想要在牌桌上站稳,可不能只有勇气。

新老选手的较量
作为春节期间的顶流,DeepSeek为何刚刚登场,就收获掌声与欢呼?我们将其与国产AI老字号——文心一言做对比,发现答案也许呼之欲出。
在AI大模型常用的文字创作领域,我们向DeepSeek、文心一言,询问了相同的问题:“模仿《滕王阁序》的骈文形式,写一篇《巴黎圣母院序》。”

可以看出,DeepSeek所作的文章,虽然才气上不如王勃,但文字对仗工整、内容言之有物。
反观文心一言所写的文章,前文模仿得惟妙惟肖,但是到了最后两段,文字突然由古风骈句,变成了现代白话,让人有一种时光穿越的感觉。
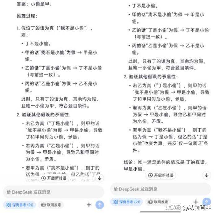
另一边,为了测试AI大模型的逻辑推理能力,我们选择了一道推理题:“如果只有一句话是真的,那么小偷是他们四人中的哪一个?甲:我不是小偷;乙:丁是小偷;丙:乙是小偷;丁:我不是小偷。”
在这一局的测试中,DeepSeek、文心一言,经过一番推理之后,全都给出了正确答案:小偷是甲。

但在具体的分析过程中,DeepSeek的思路似乎更加简洁;而文心一言的推理过程,则显得复杂繁琐了一些。

利用AI大模型制定出游方案,正被越来越多的游客所尝试,我们分别要求DeepSeek、文心一言,制定了一份“阿那亚雾灵山的两日行程规划。”

在DeepSeek的规划方案中,不仅针对上午、下午等时间,给出了具体细致的备选方案,还针对适合人群、交通、住宿、美食等等,给出了一些参考建议。

而文心一言所做的攻略,这两日的行程安排,似乎来自于万能模版,在细节方面模棱两可,难以看出当地的独特之处,与
DeepSeek相比显得过于简单了。
除了日常的创作、推理、制定计划,如今的各种AI大模型,还经常遭到网友上强度,双方在博大精深的汉语对话中,互相体会到烧脑的感觉。
比如,“意思”一词在汉语表达中,通常根据不同的语境,产生出不同的含义,初学汉语的外国人,三言两语就被绕晕了。
我们将一段关于“意思”的对话,分别投喂给DeepSeek、文心一言,并要求两者将对话具体解释。

可以看出,不论是DeepSeek还是文心一言,都能领会出对话的实际意思,两者对于博大精深的汉语,理解能力似乎均达到max。
但是,DeepSeek具有的深度思考功能,可以分析用户的需求意图,并以此做出更好的回答。
再次深度思考之后,DeepSeek认为提问者,也许是一位学习中文的外国人,需要自己解释的更详细些。

因此,在深度思考后的回答中,DeepSeek针对不同“意思”一一做出解释,并揭示了表层含义和潜台词,让用户得以更深入地了解对话。
综上,我们似乎能发现,在与DeepSeek的测试比拼中,文心一言似乎力不从心,用户体验感上逊于对手。

失落的文心一言
尽管在生成体验上稍逊于DeepSeek,但顶着“首个被国人寄以厚望的国产大模型”光环的文心一言,其实也有过高光时刻。
2022年底,OpenAI发布的ChatGPT,让国内国外人民看到了,AI大模型的无穷潜力,中国的很多科技公司,纷纷坐不住了。
到了2023年3月16日,百度在竞赛中第一个交卷,发布了对标ChatGPT的文心一言,给后继的AI大模型产品,树立了一个标杆。
发布当天,百度截至美股收盘时,股价上涨了3.8%;港股涨幅一度接近15%,获得了资本市场的看好。
对此,李彦宏表示:“百度希望和大家一起,推动人工智能技术进步,让所有人都能使用最先进的生产力工具,让所有人都能从中受益。”
作为国产AI大模型中率先出场的选手,文心一言一出生便受到了很多关注。只不过在随后的日子里,它面临着豆包、Kimi等后起之秀的追击,渐渐褪去了往日光环,被越来越多的用户吐槽。
比如,有网友询问文心一言:“一千克棉花和一千克铁哪个重?”文心一言给出的回答,竟然是一千克棉花更重,原因在于铁的密度大于棉花,所以相同体积的棉花和铁,铁的质量更大。

不仅对质量、体积等概念理解有误,最后推倒出来的答案,也和前文毫不相关,仿佛是在胡言乱语。
与此同时,在软件的功能、设计等方面,文心一言也给用户们,带来了很多不便。
在文心一言的发现栏目,我们被其中的短视频内容震撼,以为误入了抖音、快手类似软件,上下滑动的推荐页面,显示着AI生成的视频、图片,其中的一些AI生成内容,让人怀疑创作者的节操。
除了娱乐化的推送之外,用户在与文心一言对话时,还可能与新闻推送偶遇,破坏了对话的连贯性。
我们在测试文心一言时,突然发现对话框中出现的,是一条19岁中专生女孩,拿到世界冠军的新闻。
而点击这条新闻链接后,文心一言竟然代替用户,开始了一次自动询问:“帮我用表格呈现一下,开封中专生鲁静怡,拿世界冠军的不平凡经历。”
之后,文心一言开始自顾自地回答,给出了主人公相关的履历表格,还猜测用户可能还有相关问题想问。
另一边,在与AI对话的过程中,官方还可能插入广告,某些知名品牌的产品,就这样看似自然地,出现在AI智能对话中。
某种角度上,文心一言已被百度寄予了更大的营收期待,这一点李彦宏毫不否认。为了加强营收,而针对文心一言功能本身,它还推出了会员服务,即收费版本。
收费版本提供了更多的高级功能,用户可以通过购买会员来解锁这些功能。会员服务有两种购买方式:单月购买价格为59.9元,连续包月价格为49.9元,包含文心大模型4.0、图片生成能力提升、4.0优质智能体等。
但也有相当一部分用户表示,市场上有豆包、Kimi、DeepSeek等免费软件基本能满足日常的使用需求,实在没必要花钱开通文心一言会员。
不仅如此,在各家AI大模型厮杀正酣时,文心一言突然改名成了文小言,同时在软件的图标上,却写着:“原文心一言”,不知官方希望用户,记住它的哪个名字。

频频错失良机?
内功修炼不够,外面群狼环伺,文心一言显得有些“熄火”,这也引起了不少关注互联网及科技行业动态人士,对于百度本身的讨论。
早在2010年,百度就成立了自然语言处理部,迈出了AI探索的第一步。
后续,又相继成立了人工智能研究院、人工智能实验室,以及深度学习研究院,不断在AI产业上加码。
自2016年开始,百度的AI战略开始开花结果,陆续发布了深度语音系统、百度大脑、Apollo自动驾驶,以及其他人工智能相关技术、产品。
可是,从文心一言如今的表现来看,百度似乎是起了个大早、赶了个晚集,多年的投入不仅没有确立领先地位,反而有了被后来者超越的可能。
同时,百度在战略上的失误,也不止体现在AI大模型方面,在其他一些业务板块上,也曾经半途而废。
比如,早在2014年5月,美团外卖上线半年后,百度也推出了外卖业务,李彦宏表示要拿出200亿元,支持O2O业务的发展。
而根据DCCI发布的,《2015年中国白领人群网络外卖服务研究报告》显示:当年百度外卖在白领市场中,占有率排名第一。
但是,在随后几年的发展中,百度外卖没有像美团、饿了么一样,继续在外卖业务上保持优势,反而逐渐落后于前两者。
到了2017年8月,饿了么收购百度外卖,曾经外卖市场上的三驾马车,最后变成了两强格局。
不仅如此,在智能驾驶业务方面,百度早在2013年,就成立了自动驾驶实验室。
但如今十多年的时间过去,百度在自动驾驶方面,不仅面临着华为等友商的挤压,同时令人感到惋惜的是,过去数年来,百度在人才流失方面也成为一个迷题,号称某种意义上的“黄埔军校”,为小马智行、文远知行、地平线等垂类企业,培养出了核心骨干。
作为一家互联网巨头,百度为何频频错失先发优势,多次被竞争对手迎头赶上?
纵观百度的发展史,我们似乎不难看出,百度虽然战略上经常快人一步,但在执行层面却似乎缺少魄力,不能给业务投入大量资源,抢先形成自己的优势。
同时,在战略发展的方向上,百度或多或少显得有些“朝三暮四”,不能聚焦于一两个赛道,多次切换业务侧重,导致以往的努力付诸东流。
是啊,百度想要在AI大模型方面保持自己的领先地位,不能盲目乐观,还是要在人才和技术层面,多想想解决办法。
-END-

