冷空气来袭!永州最低气温接近0℃
节后第一个上班日
太阳开始轮休了
今天白天
我市以阴天为主
局地有阵雨
气温也明显下降
下午3点
全市国家站气温在8℃左右
与昨日同比下降了4~6℃
好消息是1月29日到2月4日
全市平均降水量32.1毫米
我市自去年11月中旬开始的气象干旱解除
预计未来2天,受南支波动和冷空气共同影响,全市以阴雨天气为主,最低气温接近0℃。永州具体预报如下
5日晚到6日阴天有小雨,东北风2到3级,5到10度;
7日阴天有小雨,东北风2到3级,3到8度;
8日阴天,局地有小雨,东北风2到3级,1到5度。
湖南省气象服务中心
湖南省公安厅交警总队指挥情报中心
湖南省高速公路路网运行监测指挥中心
联合发布春运交通气象服务专报
2月5日至7日
受南支波动和冷空气共同影响
全省以阴雨天气为主
湘西有雨夹雪或冻雨
气温下滑明显
最高气温降幅达8℃以上
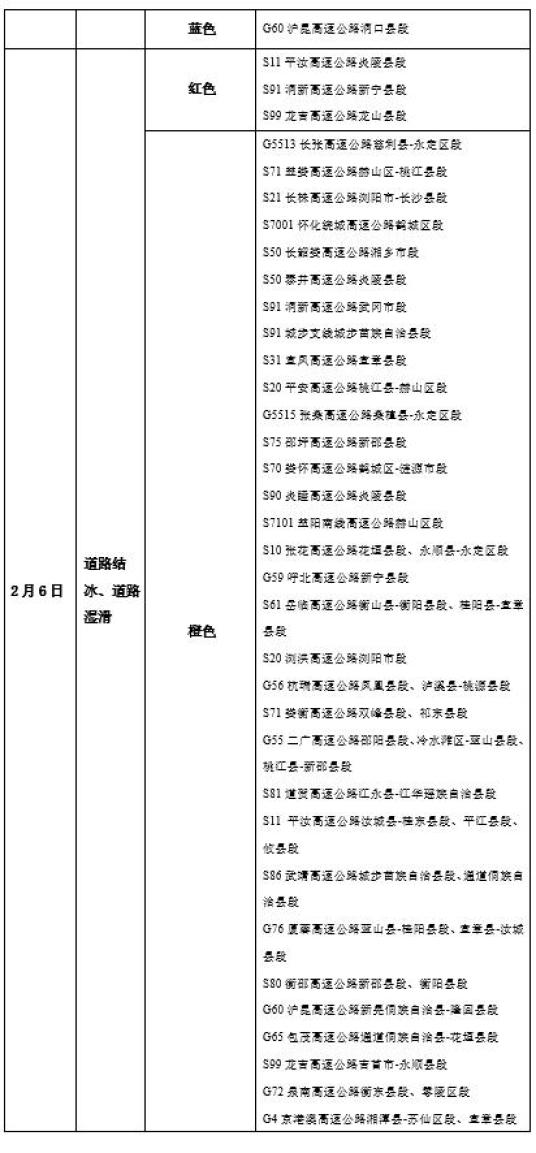
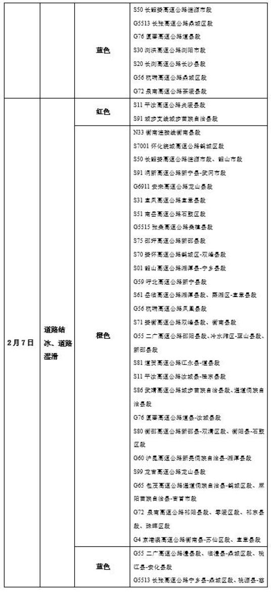
具体天气及影响路段
未来三天
今天白天到晚上(初八)
湘西多云转小雨,其中湘西北有雨夹雪,山区有冻雨,其他地区多云;北风2~3级;最低气温湘北2~4℃,其他地区4~6℃;最高气温湘南13~15℃,其他地区11~13。
2月6日白天到晚上(初九)
湘西阴天有小雨或雨夹雪,山区有冻雨,其他地区阴天有小雨;北风2~3级;最低气温湘中以北2~4℃,其他地区4~6℃;最高气温湘南11~13℃,湘西7~9℃,其他地区9~11℃。
2月7日白天到晚上(初十)
湘西南、湘南阴天有小雨或雨夹雪,其他地区阴天间多云;北风4~5级,局地阵风7~8级;最低气温湘东、湘北-2~0℃,其他地区0~2℃;最高气温湘北7~9℃,其他地区5~7℃。
公路交通气象影响预报
2月5日-7日部分路段受降雨影响,道路湿滑风险大;5日-6日湘西、湘北山区和桥梁路段、7日湘西南和湘南部分路段有道路结冰风险。


2月5日至2月7日湖南省高速公路综合风险等级图公路交通气象影响路段



通用航空气象影响预报2月5日湘西地区、2月6日全省大部分地区、2月7日湘南地区降水可能引起跑道湿滑。2月5日-6日湘西部分地区雨夹雪或冻雨天气可能引起跑道结冰。

水上交通气象影响预报2月5-7日,需防范降水可能造成的低能见度以及风力加大对水运安全的不利影响。


湖南省航运气象风险等级预报图(2月5日至2月7日)
关注与建议
从路网运行情况来看,预计2月6日(大年初九),春节高速公路免费通行假期已经结束。路网车流量虽与前两日相比会有大幅回落,但主要通道和重要区间上的返程车流量仍然较大,路网运行紧张态势不减。根据气象部门预测,各相关单位要注意防范降雨及湘西山区雨夹雪或冻雨造成的道路湿滑、低能见度对春运交通安全的影响。
关注2月5日至2月7日(初八至初十)的降水天气对公路、水运、通航飞行的不利影响。
防范2月5日至2月6日(初八至初九)湘西北高海拔地区道路结冰对交通出行的不利影响。
关注后期10日-11日新一轮降温、降雨(雪)过程对春运的影响。
安全出行提示
1.拒乘存在无牌无证、违法载人、超员载客、酒后驾驶等违法行为的车辆。发现驾驶人存在相关违法行为,乘客应及时劝阻或向交警部门举报。
2.乘坐客运车辆出行,要到客运站选择正规运营车辆,或选择具备正规包车营运资质的车辆,不乘坐非法营运车辆。
3.驾驶人不要超员载客、超速行驶、疲劳驾驶,不在驾车时接打手机、玩微信、发短信。
4.行经农村山区道路、穿村过镇道路、没有红绿灯的路口时,要减速慢行,注意观察,不要强行超车、强行会车。
5.春运期间,探亲访友、聚餐聚会、集会庆祝等活动多,牢记喝酒不开车、开车不喝酒。
6.乘车时务必系好安全带,驾乘摩托车、电动自行车出行要戴好安全头盔,避免和减少发生意外时受到的伤害。
7.遇交通拥堵要保持良好心态,按序通行,不违法占用应急车道。车辆在高速公路发生故障或交通事故后,牢记“车靠边、人撤离、即报警”,驾乘人员迅速撤离到护栏外等安全地带,不要在高速公路上随意行走或逗留。
8.出行前提前检查车辆状况,做好防滑链等物资准备。遇恶劣天气,要及时调整出行计划,尽量避免在雨、雾、雪天气下驾车出行。驾车通过急弯陡坡、长下坡时,要严格控制车速,加大行车车距。
原标题:《冷空气来袭!永州最低气温接近0℃》

